手机版
二维码
购物车
(
0
)
供应
求购
公司
团购
展会
资讯
招商
品牌
人才
知道
专题
图库
视频
下载
商圈
推广
热搜:
采购方式
甲带
滤芯
带式称重给煤机
减速机型号
气动隔膜泵
无级变速机
链式给煤机
履带
减速机
首页
供应
求购
公司
团购
展会
资讯
招商
品牌
人才
知道
专题
图库
视频
下载
商圈
首页
>
资讯
>
社会热点
中国人工智能系列白皮书-具身智能2026版 | 行业报告
日期:2026-04-29 17:47:59 来源:网络整理 作者:本站编辑
评论:0
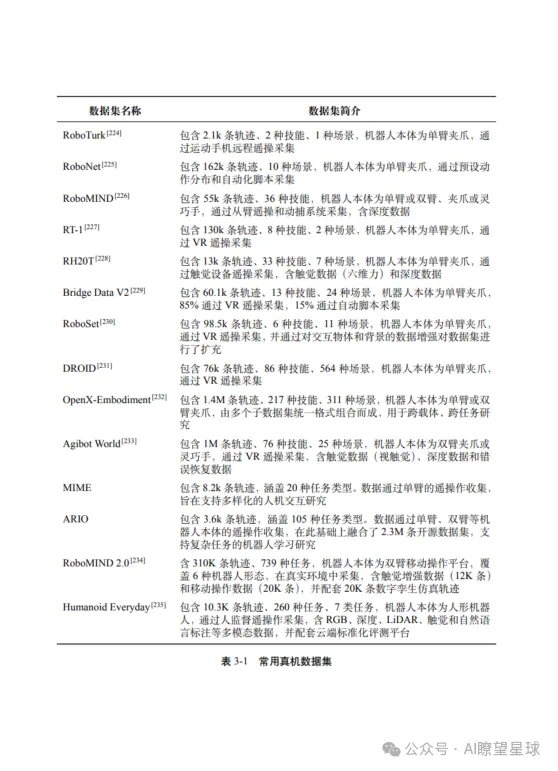
中国人工智能系列白皮书-具身智能2026版 | 行业报告
投稿请点击“阅读原文”
编 辑:高 洁
责 编:段少敏
审 核:李国庆
来 源:中国人工智能学会、AI瞭望星球,如有涉及版权等问题请及时联系我们,著作权解释权属原创者所有,本文由智能制造IMS推荐阅读!
请
关注
视频号
了解更多智能制造资讯
点“在看”给我一个小心心
打赏
更多
>
同类资讯
• 2026“拉布布”中国品牌出海白皮
0
条
相关评论
推荐图文
推荐资讯
点击排行
0
1
行业观察|开城成都,跨界融资,极氪按下加速键
0
2
合成生物与生物制造产业发展白皮书(2025)
0
3
第五自然界白皮书的详细解读
0
4
2026年钢铁行业ESG白皮书【29】页
0
5
不内耗、不辜负|回应白皮书所有反馈
0
6
2026具身智能实验室建设白皮书(附下载)
0
7
2025年白皮书连载十七 | AI 重构数据安全治理:两大核心场景破解分类分级与异常行为识别难题
0
8
华为:智慧公路F5G全光通信网白皮书 2026
0
9
2026中国人才激励白皮书解读核心结论(2)
网站首页
|
关于我们
|
联系方式
|
使用协议
|
版权隐私
|
网站地图
|
排名推广
|
广告服务
|
积分换礼
|
网站留言
|
RSS订阅
|
违规举报
|
皖ICP备20008326号-18
(c)2008-2022 免费发布网 All Rights Reserved