关注回复“1”即加入免费报告分享群,每日获取行业研究报告;回复“2022”,获取1000份行业报告合集

资料来源:网络(如有侵权请联系作者删除)
获取方式:PDF完整版文末扫码获取
周包资料:9月第2周
更多资料:2022行业资料包

文章摘要
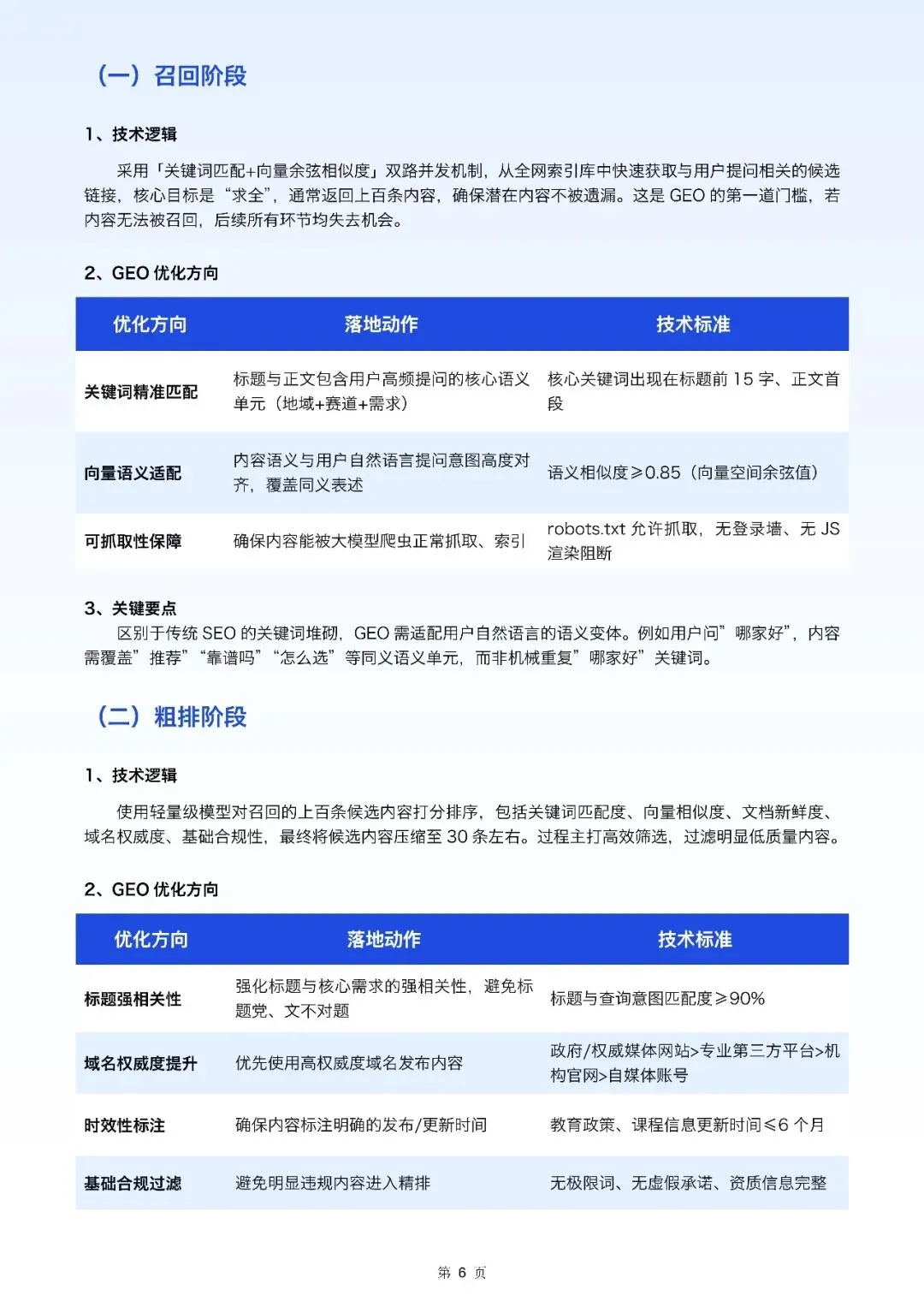
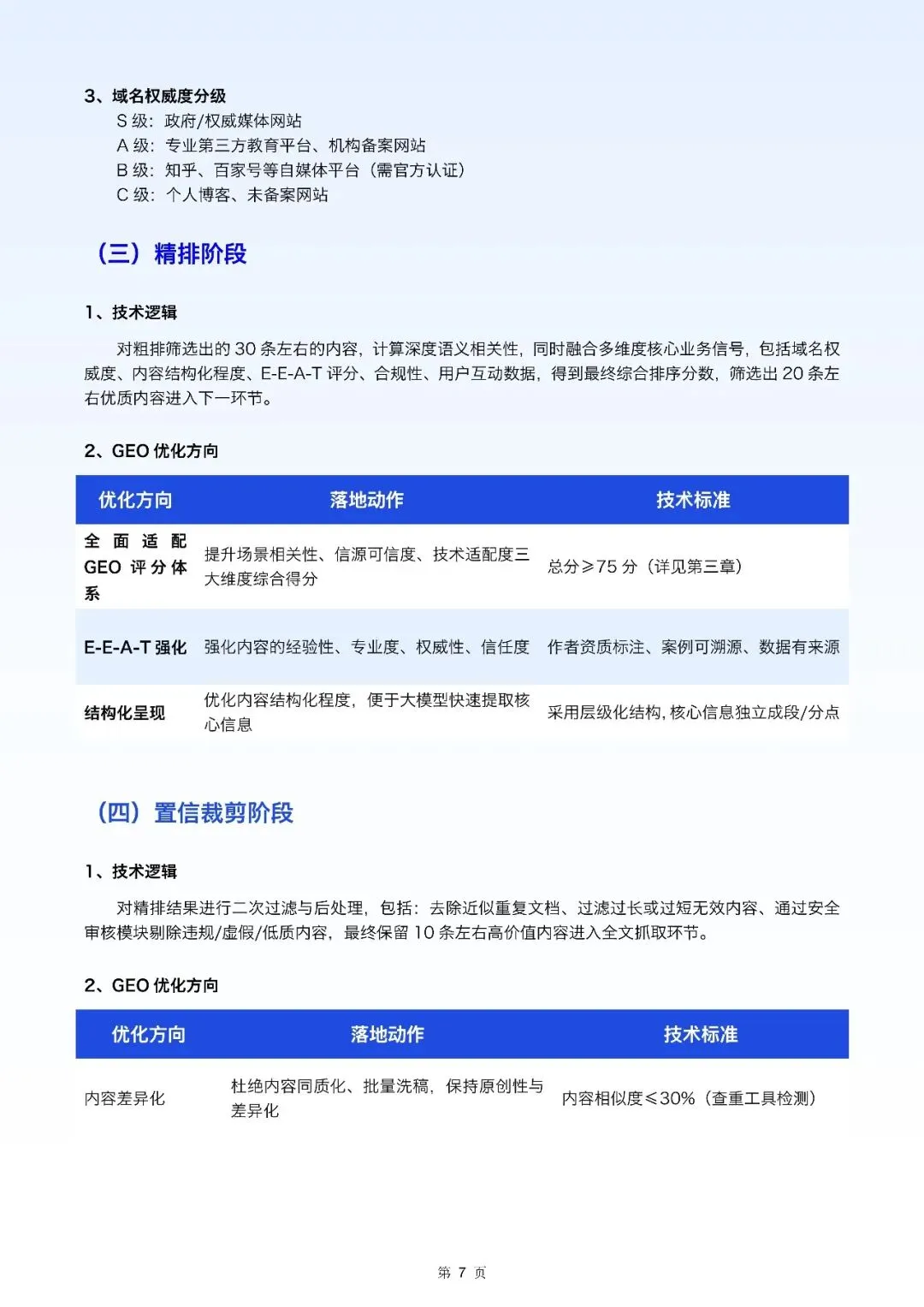
与传统SEO(搜索引擎优化)、通用型GEO相比,教育行业GE更强调教育场景适配与合规信源构建,目标是让教育内容既匹配AI的抓取与推荐规则,又能真实解决用户的教育需求,同时符合教育行业的监管要求。GEO本质区别于传统SEO:SEO核心是"被用户找到",依赖关键词排名与点击流量;GEO核心是"被AI理解并推荐",通过结构化知识的供给实现低点击曝暴光,直接影响用户决策。

文章内容






受篇幅限制,仅为部分报告预览
完整版PDF领取方式
长按复制下方【暗号】
教育行业GEO白皮书VI.O:AI时代的合规、可持续增长指南-47页
发给客服领取对应资料
识别下面二维码添加客服


----------------------------------------------------------------------
免责声明:以上报告均系本报告通过公开、合法渠道获得,报告版权归原撰写/发布机构所有,如有侵权,请联系作者删除,本报告为推荐阅读,仅供参考学习,不构成投资建议,如对报告内容存疑,请与撰写/发布机构联系。

往期推荐












点个在看你最好看


