

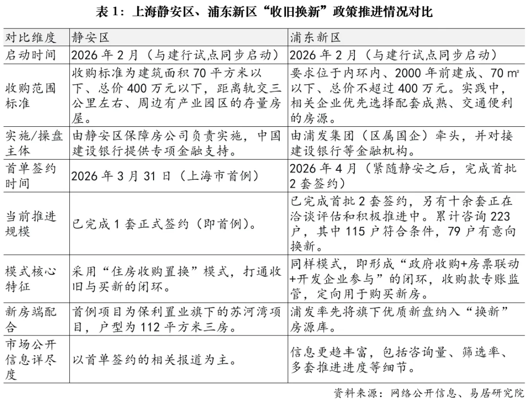
近期,上海静安区成功推出首单“收旧换新”(即收购二手房用作保障房)案例后,浦东新区也顺利落地两单。这表明上海正在积极推进“收旧换新”政策,相关工作取得了实质性突破和扩围。我们认为,通过政府平台收购符合特定条件的“老破小”二手房,并联动房票机制,引导需求向新建商品住房市场流动,已成为今年房地产市场的一项重要工作。本报告基于公开信息与相关案例,对当前市场推进情况进行分析。

(一)打通“存量换增量”通道,促进住房市场良性循环
“收旧换新”政策通过政府或国企平台收购符合条件的二手房,转化为保障性住房,同时以房票或定向购房款的方式引导居民购置新建商品住房,切实打通了存量房与新房之间的流通通道。这一举措既盘活了存量住房资源,也有效激发了新房市场的需求,形成了“二手房去库存—保障房增量—新房去化”的良性循环,有助于稳定市场预期、提振信心。
(二)提升保障房供给效率,优化住房保障供应体系
当前政策聚焦于城市核心区内的“老破小”房源,这类房屋区位价值较强、生活配套完善。将其纳入保障性住房体系,能够快速、低成本地实现保障房的有效供给,缓解以往保障性住房“选址偏远、配套不足”的痛点。相比新建保障房,收购存量房的模式建设周期短、落地速度快,显著提升了保障房供给效率。
(三)金融工具与国企主导,推动政策落地提速
从静安区与浦东新区的实践来看,建设银行等金融机构提供专项信贷支持,浦发集团、区属保障房公司等国企承担操盘角色,形成了“政府引导+国企实施+金融支撑”的高效推进机制。金融机构的介入保障了收购资金的稳定性和流动性,国企的市场化运作能力则提升了房源筛选、评估、交易等环节的执行效率。该模式具有较强的复制性和推广价值,为全市乃至全国范围的“收旧换新”提速提供了可行路径。
(四)政策推进节奏明显加快,示范效应逐步显现
静安区于2026年3月底完成首单签约,浦东新区紧随其后,在4月完成首批2套签约,并积累了百余户有效咨询与意向需求。政策正从“首单突破”向“批量推进”转变。随着更多区属国企和金融机构跟进,预计未来数月内“收旧换新”将在上海更多区域落地,形成多点开局的良好态势。政策的示范效应也将带动其他一二线城市加快相关机制的研究与试点。
(五)增强市场流动性,助力稳房价、稳预期
-END-
来源:易居研究院
(文章内容仅为作者个人观点,不代表所在企业观点)


↑扫码进微店↑



