
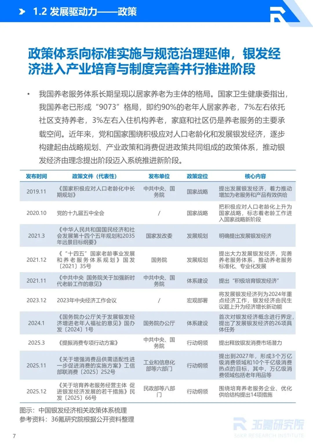
02 发展驱动力需求侧,在人口老龄化、长寿化与少子化叠加下,2025年末我国60岁及以上人口已达3.23亿,进入中度老龄化社会。老年群体需求分层显著,低龄活力老人偏好多维消费,高龄长者依赖专业照护,但优质供给仍显不足。政策侧,自2019年上升为国家战略后,配套密集出台,尤其是国办发1号文首次界定概念并提出26项任务,标志着产业进入系统推进阶段。供给侧,资本加速涌入,智能化与医养融合推动产业从提供单品转向输出场景化解决方案。
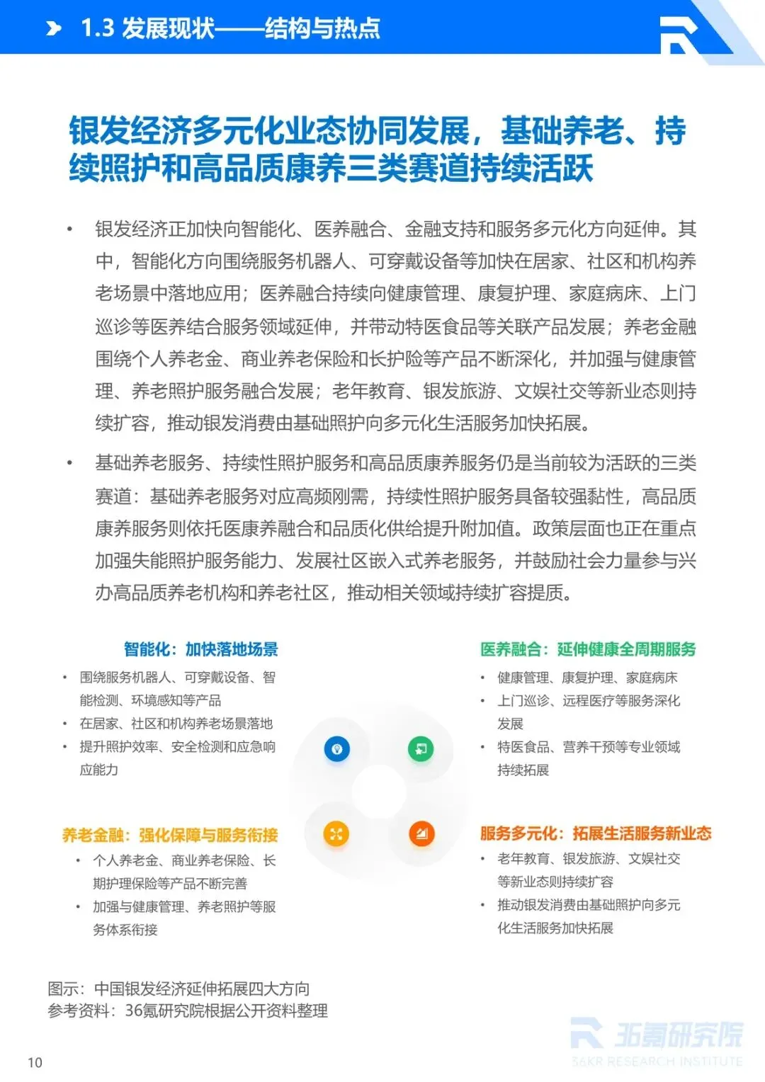
03 市场现状据国家发改委数据,2025年银发经济规模约8万亿元,预计2035年达30万亿元。当前热点集中于三大方向:基础养老服务对应刚需,持续性照护黏性强,而高品质康养则依托医药融合提升附加值。
04 产业链全景产业链上游为技术研发与要素保障;中游是核心供给主体,涌现出智慧养老、康复辅具等板块;下游涉及居家、社区、机构及文旅康养等场景交付。报告重点剖析了六大细分赛道的发展逻辑与核心痛点。
05 重点赛道之技术与食品养老机器人虽处产业化早期,但在人工护理员缺口超500万的背景下,预计2030年市场规模将达183亿元。当前痛点是成本高、安全伦理要求复杂,机构场景有望率先突破。特医食品2019年市场规模增至286亿元,国产注册占比升至88%,核心堵点是进医院难与支付体系不完善。
06 重点赛道之服务与金融健康管理竞争焦点已从单次体检转向全周期干预,但数据互通与用户长期依从性问题待解。长护险已迈入全国建制阶段,覆盖3.08亿人,目标2028年基本全国覆盖,目前以保障重度失能为主,未来将向规范化延展。老年教育基础网络提速,公办主导但供给不均、功能性课程少,正向社区化与融合文旅业态升级。老年旅游2023年银发旅游者达11.6亿人次,市场正向慢节奏与医养保障转型,但仍面临高龄参团与适老化标准缺失等挑战。
07 评价体系与趋势报告构建了“5+13+23”银发经济发展指数,从供给承载力、民生福祉力、要素保障力等维度量化区域发展水平。展望未来,产业将走向品牌化、消费圈层细分化与社区化协同,数字技术与人文关怀并重是关键。
08 发展建议政府端需完善长护险、标准与支付体系;协会端要填补人才缺口,做强社区服务网;企业端应针对分层需求,专注“产品+服务+运营”的场景化创新。

?报告预览












?篇幅限制,仅展示部分内容?
本篇报告知识星球链接
https://t.zsxq.com/1kSsf
加入火锅行业报告知识星球
15000份+报告任意下载
找不到的报告支持代找!
长按下方二维码
加入星球后即可下载报告?️

?热门主题?
?入群后利用关键词即可查询?

免责声明:平台发布的所有资料均来自互联网,「资源小火锅」只做资源收集和整理,版权归原作者所有,若有违反您个人权益,请联系我们,我们会在24小时内删除相关信息。


