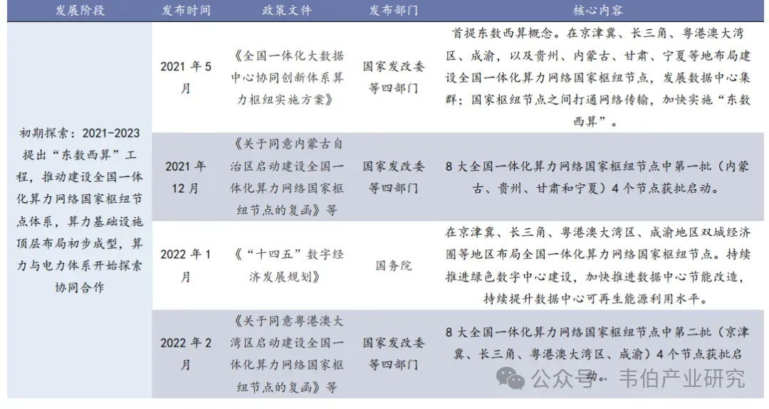
1、初期探索阶段(2021-2023年):算力网络完成空间布局,算电协同完成前期政策铺垫
本阶段政策重心在于搭建全国算力网络的空间框架,算电协同尚处于前期铺垫阶段,未形成明确的量化要求。2021年5月《全国一体化大数据中心协同创新体系算力枢纽实施方案》首提“东数西算”,确立8大国家算力枢纽节点;2021年12月至2022年2月,8大节点分两批全部获批启动,全国算力网络框架正式落定。
此后《“十四五”数字经济发展规划》与《数字中国建设整体布局规划》相继出台,将绿色数据中心建设与东西部算力协同列入核心议程。
上述政策确立了全国算力基础设施的节点分工格局,东西部差异化的算力布局为后续算电协同项目的地理落位提供了清晰的空间框架。
2、起步发展阶段(2024-2025年):算电协同概念正式确立,量化约束目标落地
本阶段是算电协同政策的密集落地期,核心变化是从方向性倡导转向量化硬约束,政策节奏显著提速。
2023年12月《关于深入实施“东数西算”工程加快构建全国一体化算力网的实施意见》首次在国家层面提出“算力电力协同”,明确开展协同试点、探索新能源参与绿电交易,成为政策演进的关键节点。
2024年7月《数据中心绿色低碳发展专项行动计划》将约束落到实处,明确要求2025年底国家枢纽节点新建数据中心绿电占比超80%,并提出探索数电联营模式;
同期《加快构建新型电力系统行动方案(2024-2027年)》进一步明确实施一批算电协同项目,探索“绿电聚合供应”模式。
2024年四季度至2025年上半年,可再生能源替代行动、国家数据基础设施建设、绿电证书市场发展、新型电力系统建设试点等政策密集出台,持续强化数据中心与新能源融合发展要求。
80%绿电占比目标是本阶段最明确的政策信号,硬约束的确立意味着算力项目选址决策必须将绿电可获得性纳入核心考量,具备低成本绿电供给能力的西部枢纽节点在新增算力项目竞争中的吸引力将系统性提升。
3、深度协同阶段(2026年起):上升至国家顶层战略,标准化体系建设启动
本阶段算电协同完成从行业政策到国家战略的跃升,产业规范化进程正式开启。2026年3月政府工作报告首次将“算电协同”纳入新基建工程,要求实施超大规模智算集群、算电协同工程,加强全国一体化算力监测调度;
同期首批“算电协同”国家标准正式立项,行业标准化体系建设全面启动。进入政府工作报告意味着算电协同已上升至国家优先推进事项,在政策资源调配与跨部门协同上将获得更高级别保障;
国家标准立项则是商业模式走向规范化的重要信号,两者叠加将加速项目落地进程,亦为参与其中的各类市场主体提供更清晰的政策能见度。

二、计算机:算电协同破局“缺电”瓶颈,有绿电能耗的AIDC厂商占优
算力斜率陡峭,全球仍处在算力基建潮。
1、全球算力市场空间巨大
算力产业已经形成上游硬件基础设施层-中游算力服务与软件平台层-下游应用层的完整产业链生态,据中国信通院,2030年全球算力总规模有望超16ZFlops,2022-2030 复合年增长率超40%,以AI训练推理负载为主的智能算力比重将达30%以上。
2、全球科技巨头重视Al算力基建
模型升级不断刷新训练侧算力需求的峰值、Agent与AI应用的规模化部署驱动推动侧需求呈现爆发式跃升,供需共振引发全球科技巨头投资热潮,微软计划在2025财年投入约800亿美元用于Al数据中心建设、亚马逊相关投资计划高达1000亿美元、阿里巴巴2025年宣布未来三年投入3800亿元用于Al及云基础设施建设并重点布局算力中心。
数据中心为算力基建的核心单元,算力密度增长驱使功率密度急剧增长,AIDC耗电量激增。数据中心作为算力的物理承载中心,承担着大规模模型训练和复杂计算的核心任务,其发展呈现出超大规模化、绿色低碳化、智能化运维以及为满足低延迟需求而部署边缘节点的显著趋势,不断向高性能计算中心升级。
算力密度增长驱使功率密度急剧增长,AIDC耗电量激增。传统数据中心单机柜功率密度通常为3-8KW,AI技术发展下算力需求指数级增加,单机柜功率密度将提高至20-100KW,导致数据中心用电量飙升,单个数据中心用电量将跃升至200MW、乃至500MW以上。

据SemiAnalysis,数据中心电力容量的复合年增长率从12-15%加速至25%,全球数据中心关键IT电力需求将从2023年的49吉瓦(GW)激增至2026年的96吉瓦,其中90%的增长来自AI相关需求。
AIDC对电力的需求极速扩张,如何高效、稳定地获取并匹配庞大的电力资源,成为了制约算力规模进一步提升的首要难题。

三、算力与电力深度融合,电力公司参与算电融合具备天然优势
算力与电力的深度融合并非偶然,从供需两侧的结构性特征来看,电力公司参与算电融合具备天然的资源禀赋与制度优势。
1、以电看算:省属国资的资源整合优势
从电力侧出发,电力公司的股权结构与省级算力规划形成了高度的制度匹配。国内主要上市的区域电力公司实控人普遍为省属国资委,而各省算力发展规划的推进主体同样以省属国资平台为主。
这意味着在省级层面,算力资源的调配与电力资源的供给天然处于同一利益主体框架之下,电力公司参与算电融合项目在省级统筹层面具备显著的制度便利,资源整合摩擦成本相对较低。
电力成本是算力项目经济性的核心变量,这是电力公司切入算力赛道的逻辑支撑。数据中心运营成本结构中,电力成本占比通常接近60%,是单一最大成本项,远高于硬件折旧、人工运维等其他支出。
这一结构意味着,能够提供低价稳定电力的主体,天然具备在算力项目竞争中掌握议价权的筹码。
电力公司凭借自有发电资产与电网接入优势,在电力成本管控上具备其他类型算力投资方难以复制的先天优势。
2、以算看电:绿电需求为电力公司开辟增量空间
从算力侧出发,新建算力项目对绿电的刚性需求,正在为电力公司创造可量化的增量业务空间。政策层面硬性要求2025年底国家枢纽节点绿电占比超80%,绿电的稳定供给是电力公司的核心竞争力所在。
相较于算力企业自行从市场采购绿电或购买绿证,拥有自有风光电站的电力公司可以通过直连专线实现绿电的物理直供,在绿电供给的价格、稳定性与可追溯性三个维度上均具备明显优势。
电力公司是算电融合产业链中具备稀缺性资源优势的核心参与主体,而非仅仅是被动的电力供应商。
随着算力需求持续扩张与绿电消纳硬约束持续强化,这种匹配性将进一步强化,电力公司在算电融合中的战略价值有望得到市场的重新定价。




来源:国金证券;需要报告全文可联系客服。


