
一个被反复引用的数字:全球66%的企业,AI应用仍停留在试验阶段。
他们不是不想用,是真的不知道往哪儿用——或者用了,但除了能帮员工快速生成几段汇报文案,找不出第二个说得出口的成果。
帆软这份白皮书,想讲的就是这件事:AI怎么才算真正落地?
发布于2026年一季度,聚焦长三角区域,结合帆软自身产品实践与合作企业案例,这58页报告的底色,是一家数据软件公司在AI浪潮里的自我审视——以及对那66%的诊断书。
政策已经从"撒钱"变成"穿透"
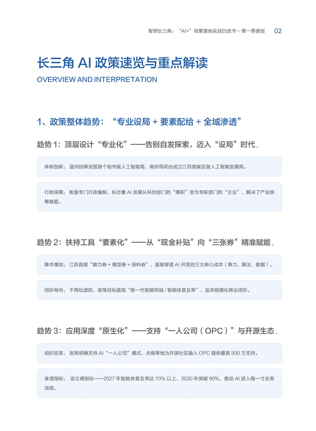
报告开篇花了相当篇幅梳理长三角的AI政策图谱,但这不是例行的政策综述,有几个细节值得认真看。
上海、江苏、浙江、安徽,四地的AI政策已经分道扬镳。 上海主打"大模型之都",押注底层基础设施;江苏走"智改数转"路线,制造业AI化是主轴;浙江延续数字经济基因,强调应用生态;安徽则以科大讯飞为锚点,在算力和语音AI上构筑差异化优势。
更重要的一个信号,是"三张券"政策的出现。 算力券、数据券、应用券,直接补贴企业使用成本——这意味着政策端已经从"鼓励探索"转向"引导落地",不是给你钱让你研究AI,而是要求你把AI用到具体场景里。
与此同时,各地人工智能局密集成立。这个动作背后的意思很清楚:AI不再只是科技部门的事,它正在成为城市产业政策的核心执行单元。
政策的方向变了,但大多数企业的应对方式还没跟上。
领导者和跟随者,根本不是同一道题
白皮书里有一个框架我觉得是全文最值得拿来用的:行业领导者和跟随者,应该走完全不同的AI路。
领导者走"水平普惠"路线。
他们面对的问题不是"要不要用AI",而是"大公司病怎么治"。核心打法是构建企业内部的AI能力中台——不是IT部门帮业务部门做项目,而是IT部门提炼公共能力、输出"模型超市"和"Agent开发平台",让财务、法务、销售等业务部门自己像搭积木一样开发AI工具。
最有意思的一个操作是"数字资产积分":鼓励员工提交AI优化方案,哪怕一个方案只帮一个人省了5分钟,但如果能复制到1万人,这个累积效应就计入IT部门的年度功绩。这个逻辑是对的——大公司AI真正的价值,往往藏在那些微小的、散落在每个办公节点的效率提升里。
跟随者走"单点爆破"路线。
他们没有资源试错,核心策略是找到行业里已经被领导者验证过的"成熟路径",用"1+N"模式:80%资源死磕一个核心场景,剩下20%直接买成熟SaaS(Copilot、飞书/钉钉AI)被动提效,绝不自行开发。
更关键的是,跟随者不适合搞"全民总动员"——没那个财力让所有人试错。更有效的做法是选出内部5%的"AI发烧友"组成虚拟突击队,一旦跑通某个点(比如AI辅助合同快速审核),立即在全公司横向复制。
这个框架的价值在于,它把"该不该用AI"这个伪命题,换成了"用哪种策略用AI"的真问题。
四级跃迁:你的公司现在卡在哪里
白皮书提出了一个企业AI成熟度模型,四个级别,每一级都有明确的目标和任务。
L1 数据自由: 打通ERP、CRM、MES等核心系统,实现80%以上业务数据互联。这是最基础的一步,也是很多企业至今没做完的一步。没有这个底座,后面的AI全是空中楼阁。
L2 场景突破: 在具体场景里用AI解决实际问题——智能问数、合同自动审核、设备预测性维护。AI在这里是"增强型工具",嵌进现有流程,不改变原来的组织结构。
L3 自主优化: AI开始主动识别问题、预警风险、动态调配资源。从"被动响应"到"主动预测",典型场景是供应链控制塔——它能自主诊断中断风险并触发补货指令,不等人来下命令。
L4 生态智联: AI深度融入高管决策,催生新业务模式,与上下游产业链协同。这是终态,也是极少数企业真正到达的地方。
白皮书里有一句话很直接:L1到L2阶段,企业应该用"MVP模式",6个月内快速验证,低成本试错;L2到L3阶段,才是流程重构、体系化建设;L3到L4,才轮到谈"沉淀专属AI资产"和"组织模式变革"。
大多数企业的问题是:他们跳过了L1和L2,直接想做L4的事。
三个场景,说清楚了什么是"真落地"
白皮书第三章把三个具体场景拆解得相当细,这是全文含金量最高的部分。
场景一:帆查查——AI+敏捷数据洞察
一个销售拜访客户之前,想了解对方公司的情况,得去查工商信息、企查查、公司官网、CRM系统、百度……至少10分钟,数据分散在不同平台,整合起来费时费力,还容易遗漏。
帆查查做的事是:把内外部数据源整合进一个智能体,用对话方式直接回答"我要拜访XX公司,他们的数字化重点方向是什么"这类问题,一次问完,一次给齐。
技术上,这不算特别复杂,但工程量不小——核心难点是如何把结构化和非结构化数据统一调度,让AI给出的分析有逻辑、不幻觉。
场景二:软妹——AI+智能行政内服
这是个很典型的"内部效能"场景:员工问考勤规定、申请出差报销、预约会议室……这些事加在一起,每天消耗的行政人力相当可观。
软妹把考勤、出差、会议、行政制度四个功能整合进一个企业微信机器人,员工直接发消息就能完成以前要找HR、打电话、查文件才能搞定的事。
白皮书里披露了几个真实的技术难点,让我觉得这个案例特别有参考价值:
一是多场景路由混淆——用户问题一模糊,AI就分不清"查制度"还是"要办理",解决方案是每轮对话都重置路由状态,防止上一轮对话的参数污染这一轮的判断;
二是知识库检索错误——行政制度文档里很多结构雷同但细节不同(比如各城市租房补贴政策只有"城市"和"额度"不同),向量检索极容易召回错的那份,解决方案是给文档打Region标签,先识别用户所在城市,再用元数据硬过滤;
三是企业微信集成——企微机器人的消息加解密机制导致AI服务无法直接接入,最终靠开发独立中转层解决,这层中转服务同时负责员工身份识别和后端服务的无感切换。
场景三:AI智能报告——让数据报告从"高管专属"变成"人手一份"
这个场景解决的是一个几乎所有有点规模的企业都存在的问题:分析师是稀缺资源,但需要分析的人太多。
白皮书里有一个案例:某企业财务BP团队只有20-30人,却要服务4000名销售人员的经营分析需求。每个销售都想知道"我这个月提成算对了吗""高毛利产品卖得怎样",财务BP根本回答不过来,只能出通用报告,一线销售看了等于没看。
帆软智能报告的解法是:把资深分析师的分析逻辑和企业know-how沉淀成知识文档和Prompt模板,构建"知识库层+工具函数层+上下文管理层+LLM驱动层"四层架构,让AI能够复现人类分析师从数据提取到归因分析再到报告撰写的完整流程。
效果数据:单份报告从2小时压缩到7分钟,1800份报告月度交付时间从450人天降至可并发生成、48小时内完成,人力成本降低85%以上。投资回报周期不到3个月。
企业案例里最值得看的,是那些"解决了什么问题"
白皮书后半段有三个垂直行业案例,逻辑都很清晰:
制造业:某大型工业集团把AI锁定在排产优化和质检视觉识别两个场景,IT投入数百万私有化部署,生产效率提升15%。但代价是行政、财务、法务等部门完全没有被激活,员工对AI的认知停留在"IT系统里的一个功能"。这是"垂直纵深派"的典型收益,也是典型代价。
法律服务(吾律):以PowerLawGLM法律垂直大模型为底座,构建近20个专项智能体,实现从证据解析、催款函生成、律师函送达,到AI电话催收谈判、诉讼材料生成的全链路自动化。核心价值不是"替代律师",而是让法律服务触达原本请不起律师的中小企业。
科研视觉(Lingee):全球首个科技视觉精准生成AI平台,专攻学术期刊封面、科研图表、影视场景渲染等高精度视觉内容。解决的核心矛盾是:精度越高,成本越高,周期越长——Lingee用SVGM生成网络框架打破这个三角关系。
真正的落地障碍,不是技术
读完这份白皮书,有一个判断越来越清晰:企业AI落地的核心障碍,不是技术够不够好,而是策略对不对、路径选没选对。
66%的企业停在试验阶段,不是因为没有大模型可用,而是因为他们在用领导者的思维做跟随者的预算,或者跳过L1、L2的基础建设直接想做L4的愿景。
帆软这份报告不讲AI的未来,讲的是下周一你可以开始做的第一件事——把那5个AI发烧友找出来,让他们去各部门找痛点,跑通一个,再复制下一个。
这不够宏大,但这才是真实的落地路径。
本文基于帆软《智领长三角——“AI+”场景落地实战白皮书》撰写,更多详细内容请查阅原文。
以下是内容节选↓↓↓ 文末点击链接免费下载ppt,扫二维码加入交流群




















长三角人工智能联盟简介


