完整报告可扫描下方二维码加入『知识圈子』查看,并获取无限次下载机会。
点击了解→新用户『如何下载』

❏报告名称:2026年中国银发经济产业研究报告
❏内容出品方:36氪研究院
点击了解→如何获取『单份报告』
随着我国步入中度老龄化社会,银发经济已超越传统养老范畴,演变为覆盖为老与备老的综合性产业体系。在人口结构变迁、政策体系完善与市场需求升级的共同驱动下,产业正迈向品质化、生态化与社区化协同发展的新阶段。核心结论指出,银发经济规模预计到2035年将达30万亿元,其增长动能源于需求分层深化与供给能力提升的共振。
报告提炼出六大关键领域:
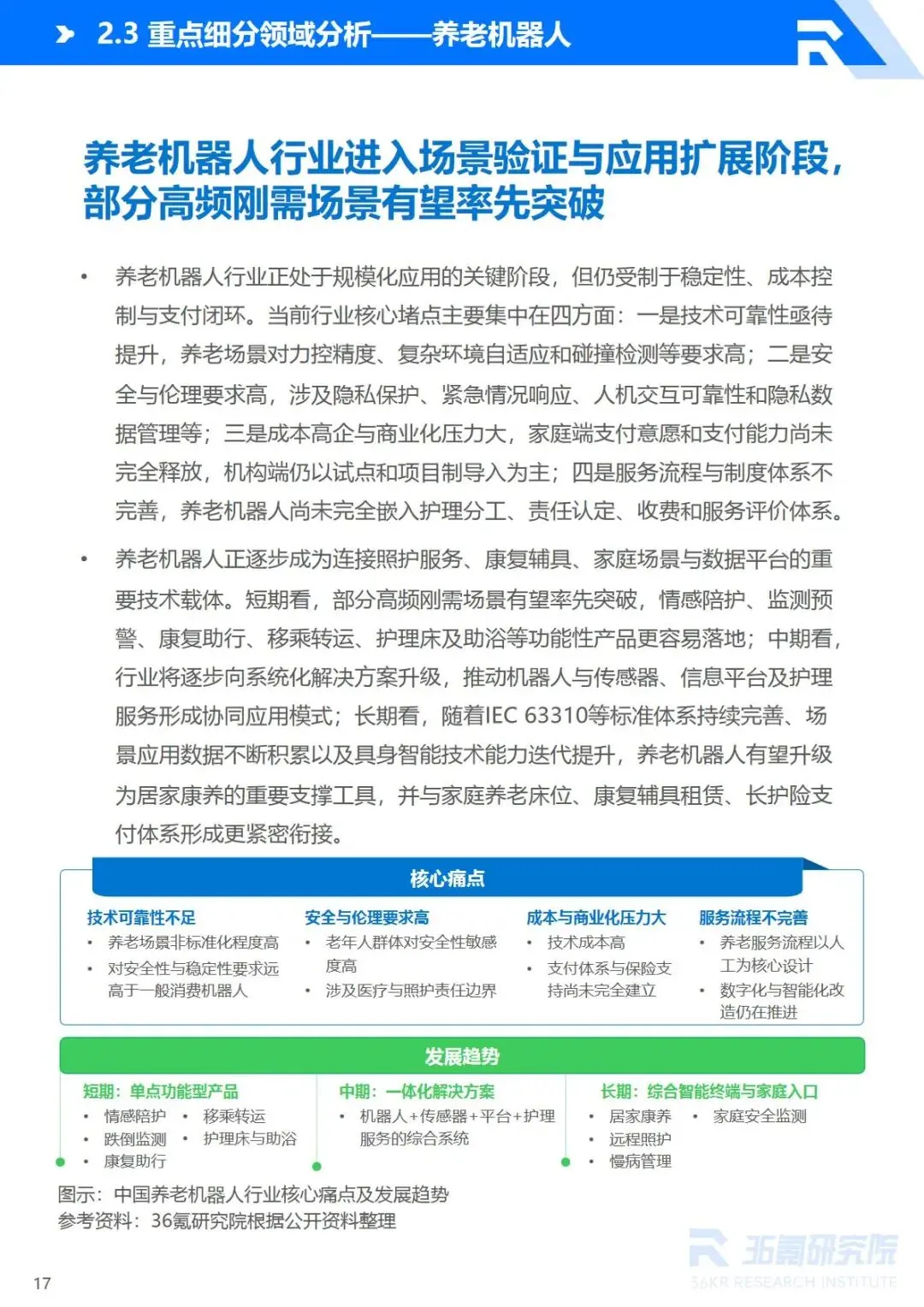
一是以养老机器人为代表的技术赋能赛道,正从单品向居家康养解决方案演进;
二是特医食品等健康刚需领域,国产替代加速且临床应用逐步破局;
三是健康管理服务,依托AI与数据驱动,向全周期慢病管理聚焦;
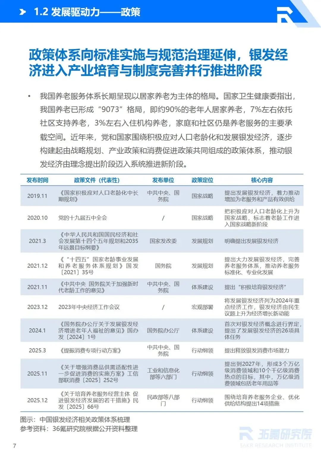
四是长护险制度,即将实现全国覆盖,成为连接养老、医疗与康复的关键支付纽带;
老年教育与旅游,分别通过社区化、平台化和适老化重构,满足精神文化与旅居康养的新兴需求。




















『完整PDF报告篇幅过大,已整理于知识星球』
『公众号和小程序并非搜索引擎,请加入后使用APP或网页端检索下载报告』

了解行业趋势
就上蓝图报告
申明:转载旨在分享,本号尊重原创,版权归原作者所有。
如涉及侵权,请及时联系我们删除。


