声明:内容来源网络收集 仅供学习 大家请勿商用 若侵权,留言告知删除
可信数据空间建设与产业发展报告2025(附下载) PDF
电子版
资料详情:
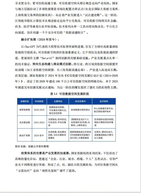
在全球数字经济竞争从技术转向制度与生态的今天,数据要素的高效流通与市场化配置已成为国家竞争力的核心。可信数据空间作为数据流通利用基础设施,是数据要素价值共创的应用生态,也是支撑构建全国一体化数据市场的重要载体。本章将系统阐述可信数据空间的基础定位、核心价值与发展脉络,揭示其如何重塑数据流通范式,为释放数据要素价值奠定信任基石。





链接:https://pan.quark.cn/s/24e8d522b613


更多免费资料更新
获取资料关注下面公众号:


