4月22日,《教育行业GEO白皮书V1.0》纸质版在武汉东湖峰会正式发布,现场2000+教育行业同仁共同见证发布时刻。据了解,该白皮书的初心是正本清源,主打公益、合规、可落地,致力于让教育机构少踩坑,让行业乱象少发生。


作为教育行业第一本GEO白皮书,系统介绍了AI时代教育行业生成式引擎优化(GEO)的行业现状、核心逻辑、合规要求与落地路径,白皮书首次提出可量化的评分模型,为全国教育机构构建合规、可持续、可落地的GEO营销增长体系,提供了完整方法论与实操指引。

《教育行业GEO白皮书V1.0》全文约2.5万字,针对小微/中腰部/头部机构各有专属策略,帮助教育机构抓住GEO营销红利,实现合规长效增长!

点击文末[阅读原文]申领白皮书电子版


点击文末[阅读原文]申领白皮书电子版
直击行业痛点
白皮书深度拆解了教育行业GEO的完整定义与几大大特征,明确区分了GEO与传统SEO的本质差异,帮助机构快速建立正确认知。
结合权威数据与平台调研,白皮书全面呈现当前教育机构获客成本攀升、流量见顶、转化低效等现实困境。

首创核心模型
作为教育行业首份白皮书,正式提出了GEO算法评分CST模型,从场景相关性(35分)、信源可信度(35分)、技术适配度(30分)三大维度建立可量化、可执行、可评估的标准。

同时完整拆解大模型全流程技术原理,将召回、粗排、精排、抓取、生成等专业环节,转化为教育机构可直接落地的优化动作,大幅降低技术门槛。

多场景实操覆盖
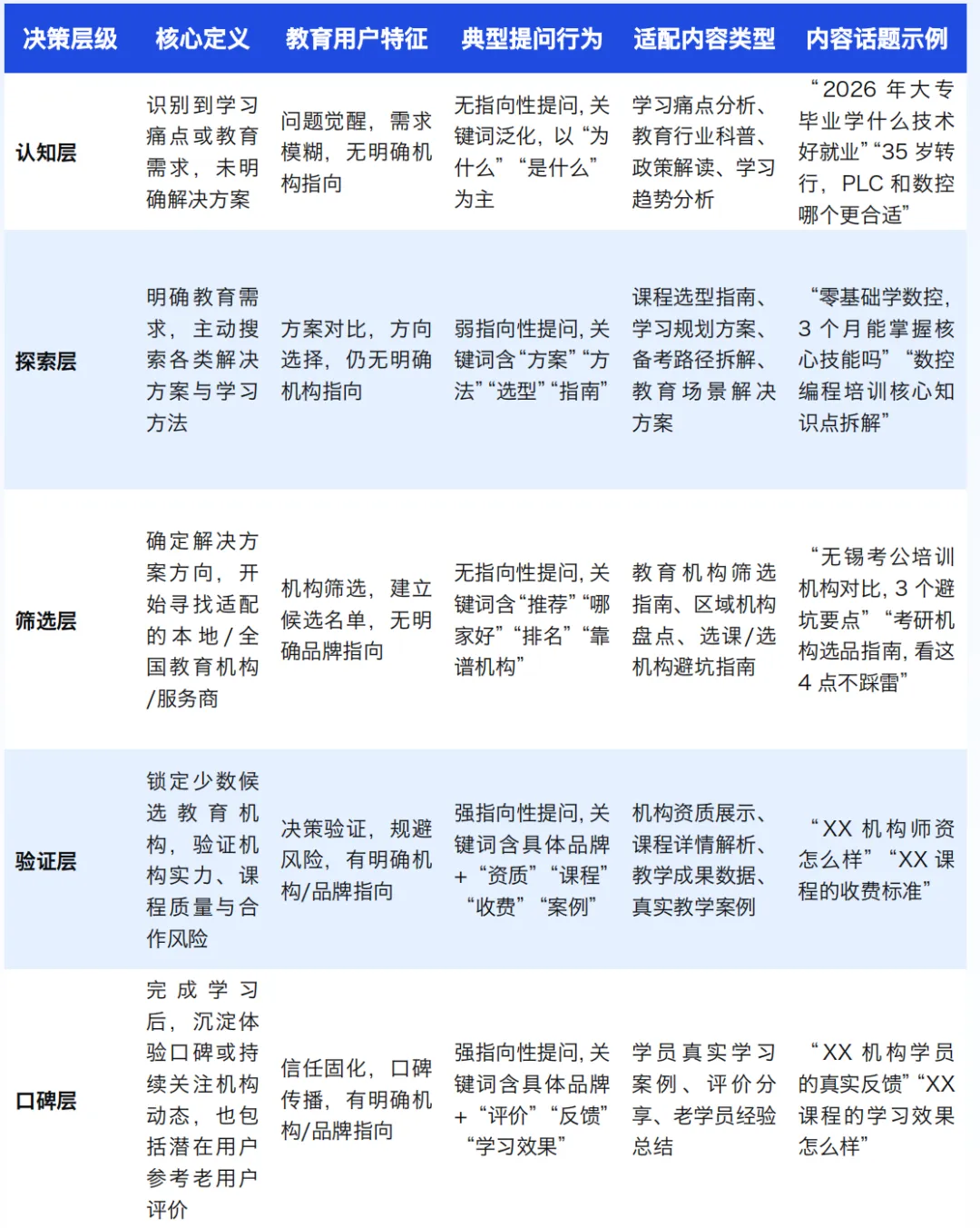
白皮书系统梳理了教育用户AI决策的五个层级,覆盖从认知、探索、筛选、验证到口碑的全周期需求。
并针对职业技能、考研考公、素质教育、K12、语言留学等细分赛道,分别提供专属优化重点与合规红线,适配各类机构直接套用。

完整闭环方法论
书中详细给出GEO全流程五步实操法,从用户需求拆解、语义意图词库搭建、GEO基础设施与信源矩阵构建、垂类内容生产,到全维度效果监测与持续迭代,形成完整运营闭环。
更配套合规负面清单、内容审核自查表、官网技术诊断表、内容体验指标表等实用工具,帮助机构自查、快速整改、高效落地。

面向全行业免费开放领取
这份《教育行业GEO白皮书V1.0》集趋势洞察、理论框架、实战方法、合规工具于一体,是教育机构布局 GEO营销、实现增长的必备指南。
《教育行业GEO白皮书V1.0》电子版,现面向全行业免费开放领取,助力机构远离违规风险,实现合规、高效、可持续的增长。

▼点击下方阅读原文,申领白皮书完整版


