拉美市场到底有多诱人?数据显示,墨西哥、巴西两国占据了拉美电商近 70% 的市场份额,年增速超 10%。这里的消费者以年轻人为主,年龄中位数仅 32 岁,对跨境品牌接受度高,尤其喜欢中国的消费电子、时尚美妆和家居产品。
中美贸易摩擦下,墨西哥成了最大的受益者。依托 USMCA 协定,中国卖家可以把墨西哥当成 “物流中枢”,将商品批量运至墨西哥保税仓,再分拨到美国和加拿大,享受零关税和更快的配送时效。有卖家通过在墨西哥组装产品,获得 “北美制造” 身份,毛利率直接提升 15%。
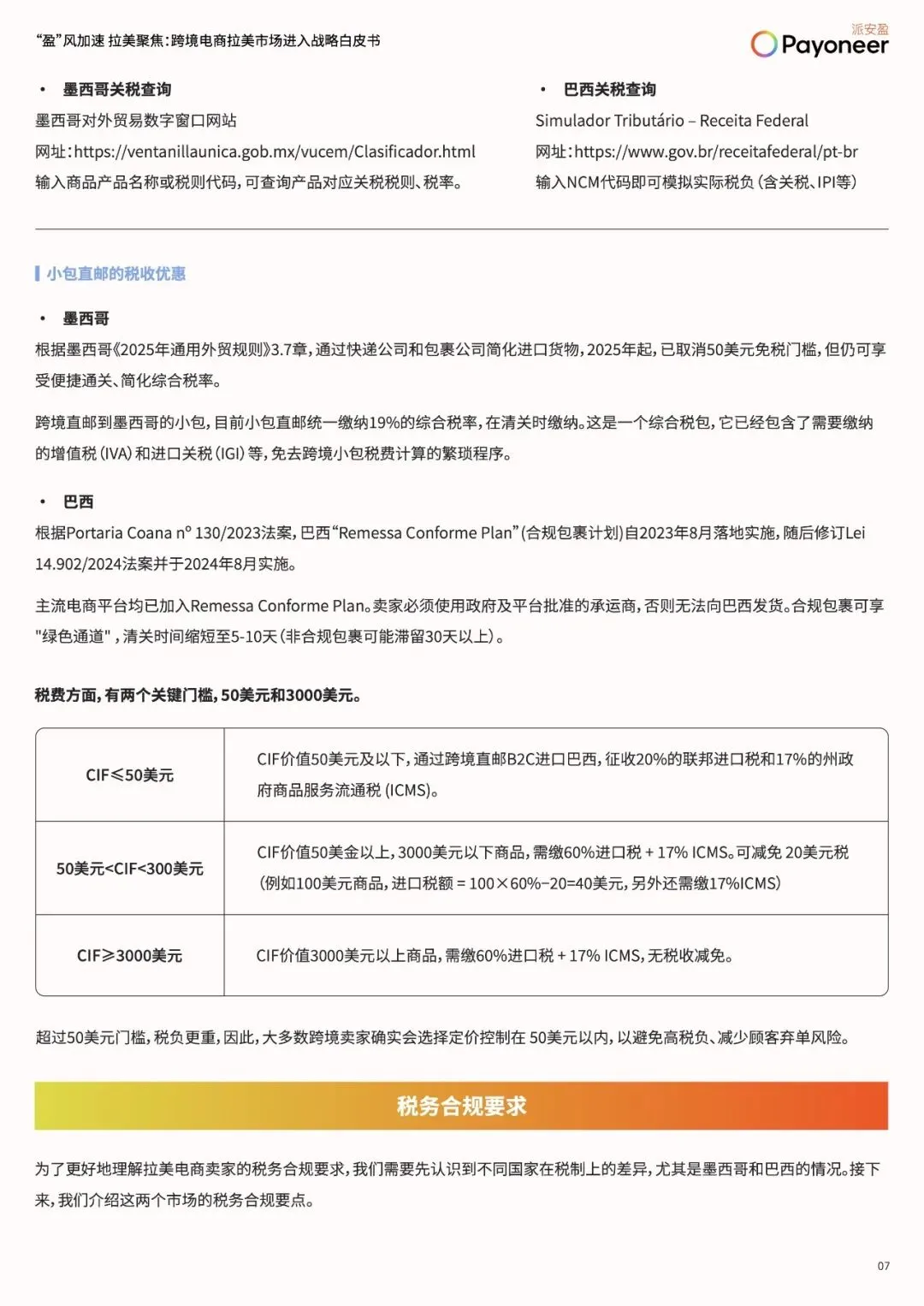
但这片蓝海也暗藏礁石。拉美税制复杂到出名,巴西更是三层征税,同一个产品可能要交三四种税。超过 50 美元的商品进入巴西,税负直接飙升,所以很多卖家会把定价控制在 50 美元以内。墨西哥虽然税制清晰,但必须注册 RFC 税号,否则平台会按最高比例预扣税费。
好消息是,人民币在拉美越来越吃香。2024 年一季度,拉美跨境贸易人民币结算占比突破 57%,首次超过美元。中巴本币互换协议直接锁定汇兑成本,帮企业降低 2-3% 的交易成本,还能避免美元波动的风险。
选对平台也很关键。美客多作为拉美电商巨头,覆盖 18 个国家,一个账号就能在 5 个站点销售。falabella 则在智利、秘鲁等西语国家占据流量第一,适合深耕本地化。如果想快速布局多个市场,nocnoc 一站式覆盖 5 个最大的拉美电商市场,还能提供本地履约服务。
物流方面,卖家可以根据阶段选择不同方案:测款期用自发货,降低备货压力;想提升时效就用海外仓,墨西哥的 “核心三角区” 能覆盖 70% 的人口;美区卖家更方便,直接从美国仓发货到墨西哥,平台全程搞定配送。
拉美不是躺赚的天堂,但绝对是值得深耕的蓝海。当你把本地化运营做到位,把合规风险搞清楚,这片 6.6 亿人的市场,会给你超出预期的回报。毕竟,真正的机会,永远属于那些愿意沉下心来的深耕者。
? 本文数据来源:《"盈" 风加速|拉美聚焦 跨境电商拉美市场进入战略白皮书》

















