
企业搞AI智能化,最怕什么?不是模型不够强,而是用不好、接不上、控不住。
九科信息这份《2026企业级智能体白皮书》提了个很犀利的观点:现在缺的不是更聪明的AI,而是能让AI真正干活的“元枢纽”。这个概念说白了,就是在你所有系统上面加个智能调度层,让人跟系统、系统跟系统之间不再割裂。
先说行业最大的痛点:系统烟囱太多,人成了“接口”
很多大企业现状是这样的——ERP、CRM、OA各管各的,员工每天在七八个系统间切来切去搬运数据,活脱脱成了人肉路由器。RPA能解决一部分结构化重复劳动,但一旦遇到稍微复杂点、需要判断的场景就歇菜。大模型出来后大家以为有救了,结果发现新问题:模型输出不稳定,50步以上的长流程基本跑不通,随时可能翻车。
白皮书里提到OpenClaw这个开源框架很典型——个人用着挺爽,一放到企业环境就暴雷,误删邮件、权限失控、数据泄露的风险敞口太大。所以说,企业级Agent跟消费级产品完全是两个物种。
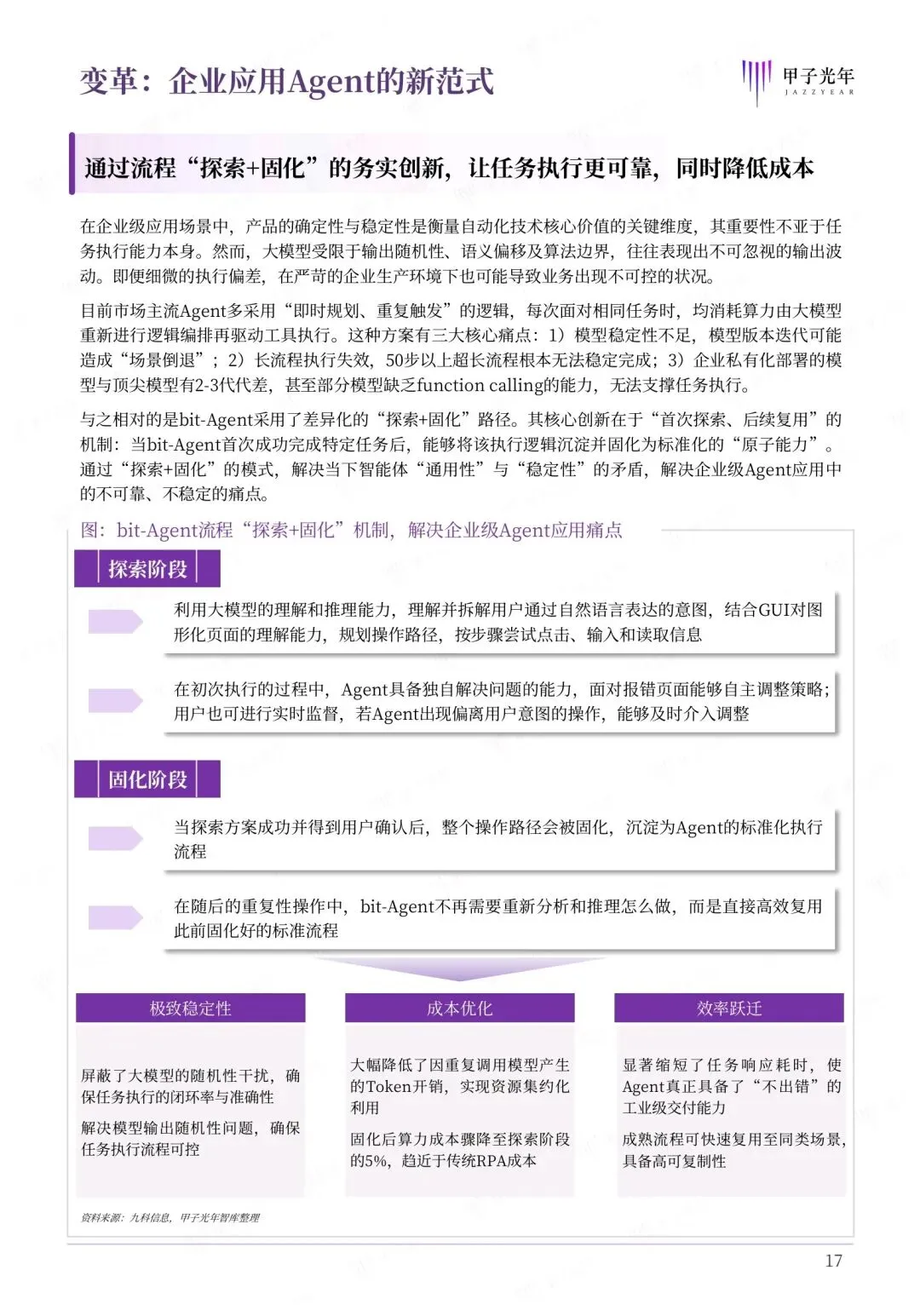
九科信息提出的解法是bit-Agent,核心逻辑就四个字:“探索+固化”
这个思路我挺认同。简单说就是让Agent第一次干某个任务时自主摸索怎么操作,成功后把这套流程固化成标准模板,以后直接按模板跑就行了。好处很实在:算力成本能降到探索阶段的5%,说白了就是接近传统RPA的成本;同时避开了大模型每次重推理带来的随机性,该干嘛干嘛,不出幺蛾子。
技术上还有个亮点是GUI非侵入式操作——不依赖API接口,直接像人一样看屏幕、点按钮、读信息。这对那些老旧系统、没有接口的系统特别友好,不需要动现有IT架构就能把AI能力灌进去。
从落地案例看,效果还挺扎实
辽港集团的采购自动化项目把17步人工操作压到2步;某央企差旅对账场景下,10万条单据的处理周期从10天砍到5天以内,错误率降了98%。创维投资的财务报销更直接,每人每月省1-2天出来。这些数据不算夸张,但胜在真实可复用。
我的几点感受
第一,企业AI现在最大的瓶颈不在模型智商,在工程化能力。谁能把模型的“聪明”转化成“稳定干活”,谁就能赢。九科这套“固化机制”本质是把AI的不确定性关进笼子里,务实。
第二,“元枢纽”这个概念往后看很可能变成标配。它不是简单的聊天窗口或者调度工具,而是把所有软件应用、RPA机器人、甚至第三方Agent都串起来的中枢神经系统。未来企业找AI入口,应该是直接给这个中枢下指令,而不是在各个系统里东翻西找。
第三,toB才是Agent真正的主战场。消费端场景太碎、付费意愿弱,企业端有明确的降本增效刚需,容错率要求高、但买单能力也强。
一句话总结:别让大模型在企业里裸奔,给它配个靠谱的调度中枢,把智能真正转化为生产力,这才是2026年该干的正事。



















今日分享:2026企业级智能体白皮书/36页 | 原文PDF下载说明及人工智能智库星球介绍
声明:报告版权归原创作者所有,仅作学习分享不作商业用途。其他仅为整理时间成本


