跨 OS GUI 智能体基础设施白皮书——重新定义人机交互自动化
读前必看:我们能为数字经济产业的施工方、集成商和设备厂商提供资金和资源支持。
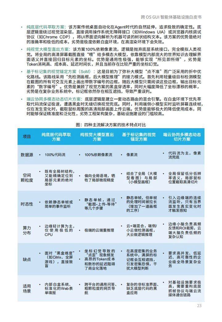
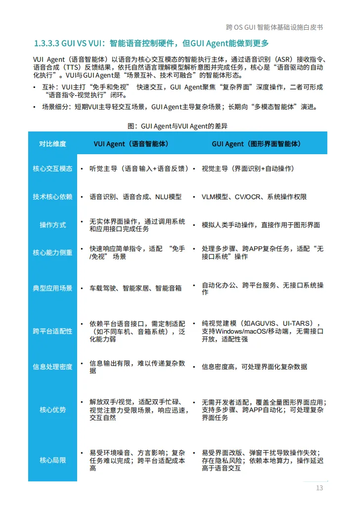
本报告系统阐述了GUI Agent(图形用户界面智能体)作为人机交互第三次革命的核心技术路径、架构设计、产品形态与未来趋势。报告指出,GUI Agent正在引发继“命令行”到“图形界面”之后的又一次交互范式革命,其核心是从“人操作机器”转向“机器理解并执行人的意图”,使操作系统回归“用户意图执行者”的本质。与传统API Agent依赖接口开放度、RPA依赖固定脚本不同,GUI Agent通过多模态大模型模拟人类的视觉感知和操作行为,直接对图形界面进行识别与操作,打破了应用间的数据围墙,实现了真正的跨App、跨平台、跨生态自动化。技术架构围绕“视觉理解-自主决策-精准执行-持续进化”闭环设计,分为六大核心模块:感知模块(将屏幕像素转化为结构化信息)、决策与规划模块(任务拆解与操作规划)、执行模块(将指令转化为底层操作信号)、反馈优化模块(结果校验与经验沉淀)、沙盒(安全隔离环境)及基础设施层。当前主流技术路径包括端到端视觉大模型路径(像素到动作,通用性强但精度低)、代码生成路径(依赖结构化数据,精度高但泛化弱)、多智能体协作路径(规划-执行-质检分工,稳健但成本高)。报告提出技术路径决策框架,需根据环境稳定性、任务容错率、复杂度与预算综合选择。产品形态方面,GUI Agent将重塑手机、电脑、智能穿戴的交互方式,推动操作系统从“App为中心”转向“Agent为中心”,实现去App化的超级入口。落地场景涵盖行程规划(多APP自动衔接)、发票报销(全流程自动化)、家庭财务管理(跨平台数据整合)、购物流程(种草到购买自动衔接)等长链路复杂任务。然而,GUI Agent仍面临技术瓶颈(长程推理步骤<20步、端到端延迟2-4秒、准确率漏斗)、成本瓶颈(视觉Token消耗与GPU资源极高)及安全隐私挑战。展望未来,Agentic OS时代即将来临,人机交互将彻底告别鼠标键盘,转向自然语言与意图驱动,设备将成为个人的“超级助理”。报告强调,沙盒作为安全可控性保障的核心基础设施,是实现GUI Agent工业级落地的关键。
本文仅供参考,不代表我们的任何投资建议。【数字化与智慧城市】整理分享的资料仅推荐阅读,用户获取的资料仅供个人学习,如需使用请参阅方案原文。
来源:【庭宇科技 & 筑基计划 & 甲子光年】,共计【59页】,篇幅有限,仅展示部分报告内容。本方案已上传到【数字化与智慧城市】知识星球,扫描下方二维码加入后,直接下载,更多的历史报告随时查看、随意下载。
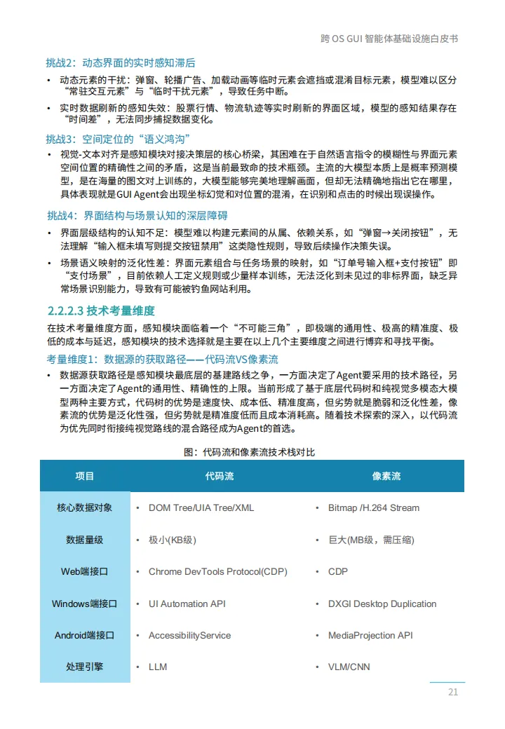
【免责声明】感谢作者辛苦原创!我们尊重版权,本公众号【数字化与智慧城市】均属于通过公开、付费、合法渠道获得,不用于商业用途,报告版权归原撰写/发布机构所有。公众号及社群所发布的资料,仅供社群内部成员市场研究以及讨论和交流,若有异议,如涉侵权,请及时联系我们,我们依相关法律对内容进行删除或作相应处理。