报告来源:资料版权归原发布机构所有,若有侵权,联系删除。
本文件深度剖析了沙特阿拉伯用工合规与外籍员工生活指南,为出海企业提供了从雇佣合同、签证办理到员工衣食住行的全景式合规落地框架。文件指出,随着沙特“2030愿景”加速推进,外资企业在新能源、数字经济等领域迎来爆发窗口,但必须严格遵守本地化用工、薪酬发放与文化适配等硬性规则,才能实现可持续扩张。
• 100%外资持股+5年免税期:沙特通过“2030愿景”大力引资,允许外资在多数行业100%控股,并提供长达5年的企业所得税减免、进口关税优惠及低价工业用地,尤其鼓励投资可再生能源、电动汽车、金融科技等非油产业。
• 强制使用阿拉伯语劳动合同+WPS工资系统:所有雇佣合同必须以阿拉伯语签署,可附加英文版本;工资必须通过沙特WPS(工资保护系统)按月银行转账,现金支付仅限家政等行业且需员工书面同意,违规将面临高额罚款。
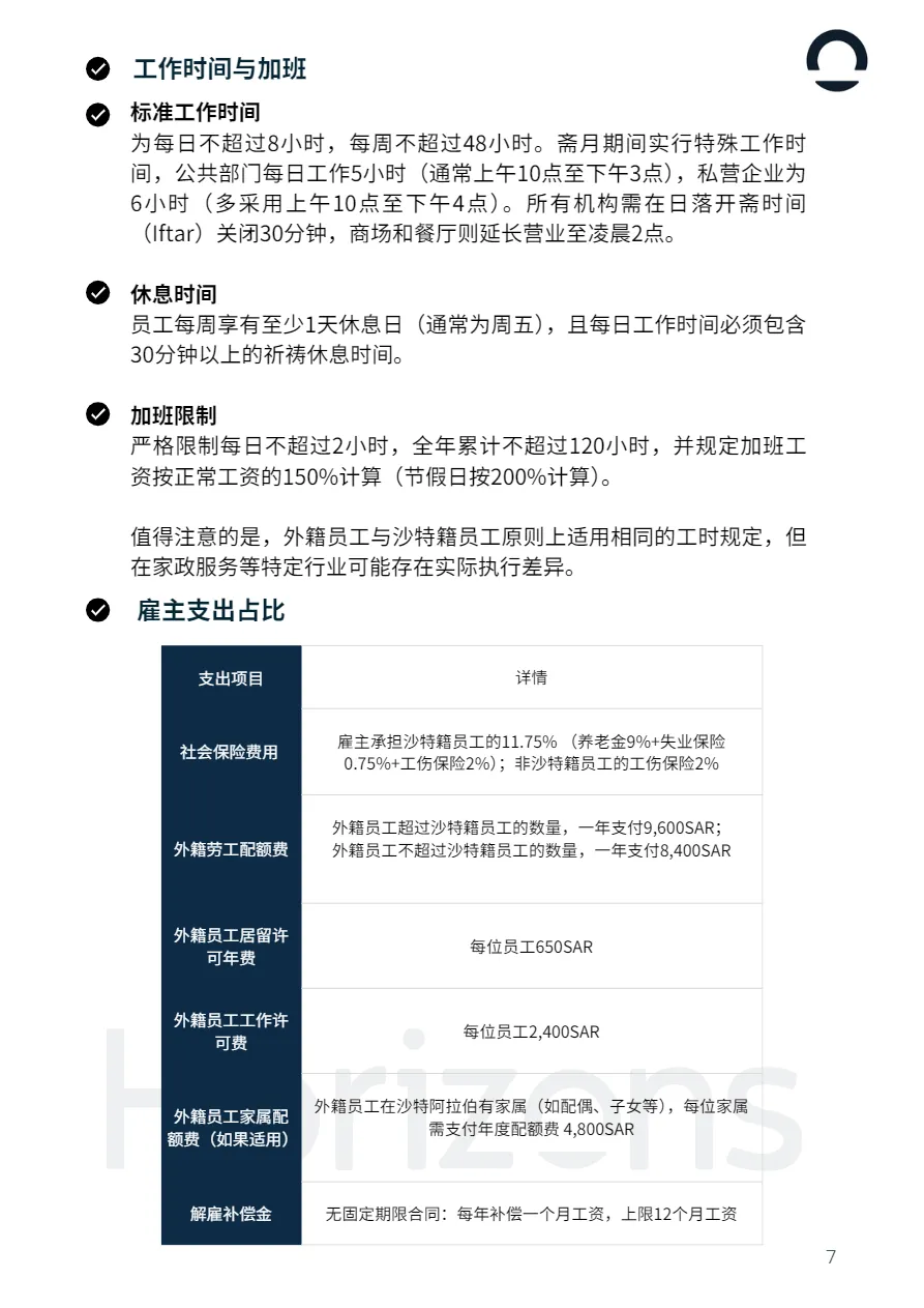
• 外籍劳工配额费高达9,600SAR/人/年:若企业外籍员工数量超过沙特籍员工,需支付每人每年9,600沙特里亚尔的额外费用;反之则为8,400SAR。此外,每位家属还需缴纳4,800SAR年度配额费,显著增加人力成本。
• 工作签证=居留签(Iqama),三步走流程:雇主需先通过Mudad系统申请预批,员工在本国提交生物信息,抵沙后14天内完成指纹录入并换领Iqama卡;家属签证要求主申请人月薪≥4,000SAR。
• 斋月期间工作时间缩短至6小时:私营企业斋月期间每日工作不超过6小时,公共部门为5小时,且所有机构需在日落开斋时关闭30分钟;外卖、零售等夜间经济活跃,企业可借此布局“黎明套餐”等定时服务。
• 电子支付全面普及,Mada卡成标配:沙特全国推行无现金社会,Mada借记卡网络全覆盖,外籍人士需尽快开立本地银行账户并绑定STC Pay、Benefit Pay等本地支付App,否则难以应对日常消费与交通出行。
适用人群:计划进入沙特市场的DTC品牌出海团队、中东本地化运营负责人、跨境人力资源HRBP、外贸工厂驻外管理人员、独立站卖家及跨境SaaS服务商。
应用场景:适用于[搭建沙特子公司用工体系、设计外籍员工派遣方案、制定薪酬与福利预算、规避签证与社保合规风险、优化中东市场本地化营销节奏]时作为权威参考,尤其适合在筹备“白色星期五”大促或布局NEOM新城项目前进行战略对齐。




扫码可获取完整版,开启出海新篇章!

如需获取本报告
关注订阅号并后台
回复关键词"报告"免费领取
扫描下方二维码可获得完整内容
名额有限快来领取吧!
【扫码添加,获取完整报告内容】

微信改版啦,
再不星标我们,你就看不到我们了……
星标我们,出海不迷路



