手机版
二维码
购物车
(
0
)
供应
求购
公司
团购
展会
资讯
招商
品牌
人才
知道
专题
图库
视频
下载
商圈
推广
热搜:
采购方式
甲带
滤芯
带式称重给煤机
减速机型号
气动隔膜泵
无级变速机
链式给煤机
履带
减速机
首页
供应
求购
公司
团购
展会
资讯
招商
品牌
人才
知道
专题
图库
视频
下载
商圈
首页
>
资讯
>
展会资讯
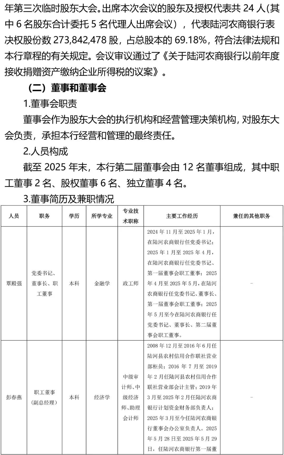
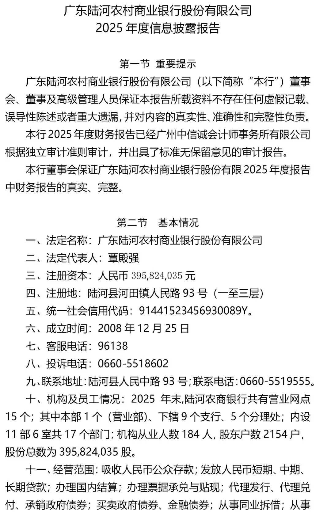
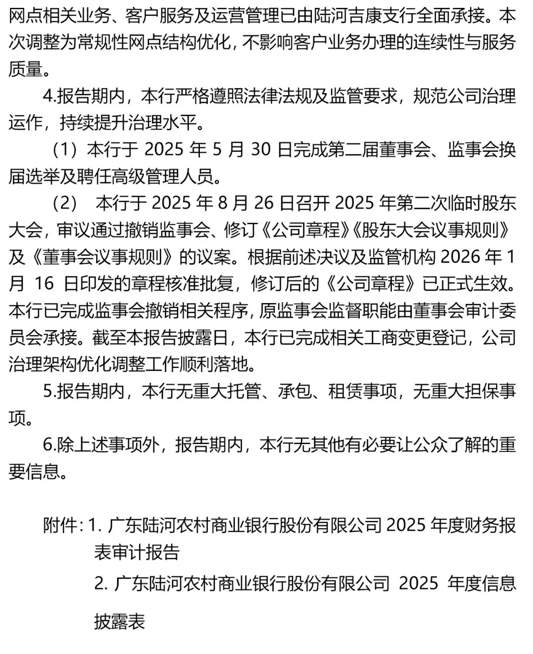
广东陆河农村商业银行股份有限公司2025年度信息披露报告
日期:2026-04-24 11:20:55 来源:网络整理 作者:本站编辑
评论:0
广东陆河农村商业银行股份有限公司2025年度信息披露报告
附件1
(扫描下方二维码查看)
附件2
打赏
更多
>
同类资讯
• 南平项目立项新机遇:可研报告代
0
条
相关评论
推荐图文
推荐资讯
点击排行
0
1
2025医药企业客户互动方向研究报告
0
2
出海上市公司治理分类指数报告(2025)
0
3
五年产出珍珠逾七百万颗 缅甸珍珠产业报告揭示头部企业排名
0
4
【招标】碳核查 I 北京康仁堂药业有限公司碳核查重点单位报送三方项目采购公告
0
5
最新版气凝胶市场年度报告开启预定!
0
6
2026年展厅设计领域领先机构盘点,行业认可度分析
0
7
罗军——国防军工:解读军工行业景气周期与价值重估
0
8
锂电池行业数字化转型深度解读:五大维度破解“流程+离散”混合制造的复杂难题
0
9
《高端装备制造 行业报告3月第3期》
网站首页
|
关于我们
|
联系方式
|
使用协议
|
版权隐私
|
网站地图
|
排名推广
|
广告服务
|
积分换礼
|
网站留言
|
RSS订阅
|
违规举报
|
皖ICP备20008326号-18
(c)2008-2022 免费发布网 All Rights Reserved