
在全球数字化转型持续深化的背景下,人工智能、大数据、云计算等新一代信息技术正在深刻重塑政府治理的结构与逻辑。然而,技术嵌入的速度与制度适应的节奏之间,正在形成一个复杂而紧迫的治理窗口期。为回应这一时代命题,南开大学中国式现代化发展研究院与网络社会治理研究中心联合发布了《数智赋能政府治理评价指标体系研究报告》。该报告以“能力识别”为核心导向,系统构建了一套覆盖社会治理、公共服务、保障支撑与公众参与四大维度的评价框架,为全球数字政府建设提供了一种可对话、可比较、可改进的结构化工具。
一、从数字化到数智化:评价逻辑的时代转向
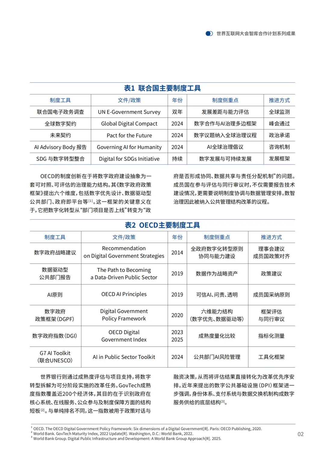
报告首先指出,全球数字政府的发展已从早期的电子化、线上化阶段,迈入以数据驱动和智能辅助为特征的“数智化”阶段。联合国、OECD、世界银行、欧盟等国际组织与主要经济体,纷纷通过制度工具、法律框架与成熟度评估,推动政府治理向协同、智能、可问责的方向演进。
然而,当前多数数字政府评估体系仍停留在“功能覆盖”逻辑上,侧重于在线服务数量、系统建设规模与政策存在性。这种评价方式在数字化建设初期具有较强解释力,但在各国普遍完成基础设施与制度框架建设后,其对治理运行差异的识别能力显著下降。报告明确指出,数智化时代的核心挑战不再是“有没有系统”,而是“系统是否稳定运行、是否安全可控、是否公平可及”。
因此,报告提出了一套以“运行能力”为核心的评价逻辑。其评价单元从“功能存在”转向“能力表现”,从“建设规模”转向“运行韧性”,从“单点功能”转向“结构联动”。这一转向,标志着政府治理评价体系进入了一个新的理论阶段。
二、四大维度构建能力识别框架
报告构建的指标体系由四个一级指标、十四个二级指标和四十二个三级指标组成,权重分配体现当前数智治理的现实优先级:公共服务(35%)、社会治理(30%)、保障支撑(20%)、公众参与(15%)。这一结构并非简单的功能清单,而是对政府数智化运行能力的系统性刻画。
A维度:数智赋能社会治理
该维度聚焦政府在社会复杂情境中的响应、协同与处置能力。与传统的“事件数量”“设施建设”类指标不同,报告强调“快速响应能力”“智慧应急体系”“风险监测机制”等动态指标。其评价逻辑在于:治理能力不再体现在事后统计,而在于事前识别与事中控制。舆情应对、谣言处置、企业服务平台的互动质量,均被纳入考核范围,体现出对社会信任与治理声誉的高度重视。
B维度:数智赋能公共服务
公共服务是公众感知数字政府最直接的界面。报告在此维度中强调“回应质量”而非“响应速度”,引入“智能办公辅助应用”“跨区域服务可办理事项”“知识产权智慧化服务”等新兴指标。其深层逻辑在于:数字化服务已经普及,真正的差异体现在服务是否专业、是否连贯、是否能够解决实际问题。这一维度还特别关注数智经济与就业服务,反映出对后疫情时代经济复苏与社会稳定的现实关照。
C维度:数智化保障支撑
保障支撑是数字政府运行的“底座”。报告将算力基础设施、数据交易平台、公共数据分类分级、数据泄露事件等纳入评价体系,体现出对安全、合规与韧性的高度重视。特别是“人工智能政策制定”“领导人数智素养”等指标,表明制度响应能力与组织数字能力已成为衡量政府治理现代化水平的关键变量。
D维度:数智化公众参与
公众参与不仅是民主治理的体现,更是数智治理合法性的来源。报告在此维度中强调“多渠道传播整合”“智慧交互能力”“数字适老化与无障碍”等指标。其创新之处在于:不再简单统计社交媒体账号数量或发布频率,而是衡量互动深度、整合水平与包容性设计。这一设计回应了全球范围内对“数字鸿沟”与“服务可及性”的结构性关切。
三、风险结构与包容性:被纳入治理核心
报告在挑战分析部分指出,数智治理面临三大结构性风险:可用性风险(系统中断)、完整性风险(数据污染)、可追溯性风险(责任模糊)。生成式人工智能的广泛应用进一步放大了这些风险。为此,报告将“数据安全事件”“应急事件数”“谣言处置效率”等负向指标纳入评价体系,强调风险管理应贯穿数据来源、模型输出与使用方式的全流程。
与此同时,包容性不再只是政策口号,而成为制度设计的一部分。报告在多个维度中嵌入了“适老化”“无障碍”“就业保障”“人才吸引”等指标,强调数智化进程不能削弱公共服务的公平基础。这一设计,体现出对弱势群体、边缘地区与能力受限人群的深度关切。
四、国际参照与结构迁移:从模板到框架
报告并未试图提供一套“放之四海而皆准”的固定模板,而是提出一个“结构稳定、内容可替换、方法可调整”的分析框架。其国际参照意义在于:与联合国、OECD、世界银行等主流评估框架相比,本指标体系更强调运行能力而非功能存在,更关注系统韧性而非建设规模。
在跨国应用层面,报告提出三种迁移方式:指标内容可替换(如“公共诉求响应时间”可对应热线、在线平台或综合门户)、权重结构可重组(反映本地政策优先级)、数据来源与测量方法可本地化(行政数据、公开数据、调查数据均可)。这种设计,使得本指标体系能够在不同制度环境下保持逻辑一致性,同时具备高度的政策适配性。
五、结语:数智治理的中国贡献
《数智赋能政府治理评价指标体系研究报告》的发布,不仅是中国在数字政府研究领域的一次系统性理论输出,更是对全球数智治理实践的一次结构性回应。它提供了一套从“功能覆盖”走向“能力识别”的评价工具,为各国在智能社会背景下推进政府治理现代化提供了可参照的坐标。
在技术不断演进、风险持续演变、社会期待日益提升的当下,政府治理的评价逻辑必须同步进化。正如报告所揭示的:数智治理的核心,不再是政府拥有多少系统,而是它能否在复杂、动态、不确定的环境中,持续、安全、公平地运行。这,正是本报告最具价值的启示。
本文基于世界互联网大会《数智赋能政府治理评价指标体系研究报告》撰写,更多详细内容请查阅原文。
以下是报告全文↓↓↓ 文末点击链接免费下载pdf,扫二维码加入交流群






















长三角人工智能联盟简介


