



当前,在人口老龄化、长寿化与少子化趋势叠加,政策持续完善、需求加速释放、供给体系不断升级的共同驱动下,中国银发经济正从传统养老保障加快向覆盖“为老”与“备老”的综合性产业体系延伸。国家统计局数据显示,2025年末我国60岁及以上人口已达3.23亿,占总人口比重23.0%;经国家卫健委测算,到2035年前后,我国60岁及以上人口将突破4亿,占总人口比重将超30%,进入重度老龄化阶段。在人口结构深刻变迁的背景下,银发经济已不再局限于面向老年群体的基础照护服务,而是进一步扩展至健康管理、财富储备、长期照护、精神文化和旅居康养等更为广泛的领域。公开资料数据显示,2025年我国银发经济规模约为8万亿元,预计到2035年将达到30万亿元左右,未来十年仍具备两位数的复合增长潜力。由此,银发经济正成为贯通养老事业与养老产业、覆盖老年阶段与备老阶段的综合性经济形态。


中国银发经济正由
“基础保障”走向
“需求分层驱动下的结构性扩容”
从需求侧看,银发消费已呈现出明显的梯队化与分层化特征。功能性食品及衣着、旅游度假、健康养生处于第一梯队,文体娱乐、金融产品、居家适老化改造处于第二梯队,智慧产品、居家社区服务、教育培训及抗衰老产品和技术处于第三梯队。与此同时,不同年龄、健康状况和生活方式的老年人群体,在消费偏好和服务需求上呈现出显著差异:低龄、健康、活力型人群更关注主动健康、社交参与、学习培训和休闲旅游,构成银发消费中最具活力的增长极;高龄、慢病及失能人群则更依赖适老化改造、社区支持、康复护理和长期照护服务,形成以刚性照护需求为核心的保障型消费市场。这意味着,未来银发经济的增量空间不再主要来自单一赛道的粗放扩张,而将更多来自需求分层持续深化与供给精准适配共同驱动下的结构性增长。


产业链体系加快完善
六大重点赛道正在勾勒
银发经济的新增长主线
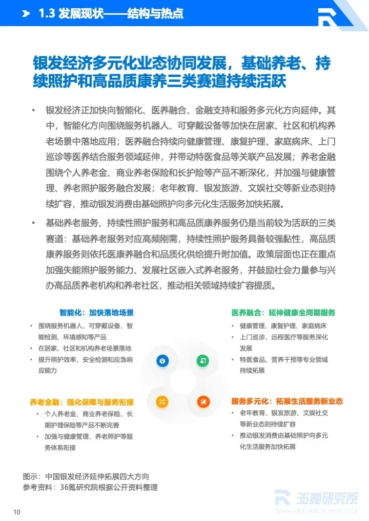
从产业结构看,银发经济已逐步形成以上游技术研发、平台载体、标准认证和要素保障为底座,以中游产品制造与服务供给为主体,以居家、社区、机构、公共空间和文旅康养等多元场景为落地终端的完整产业链体系。其中,中游已形成智慧养老、养老服务、老年健康、康复辅具、养老金融、康养文教等多元板块,并呈现出“产品+服务”协同发展的特征。在此基础上,报告重点聚焦养老机器人、特医食品、健康管理、长护险、老年教育与老年旅游六大细分领域,分别对应技术创新、健康刚需、制度扩容与消费升级等不同增长逻辑。这六大赛道既反映了老年需求从“生存保障”向“生活质量提升、自我发展实现”加快延伸的趋势,也体现出银发经济正从单点突破转向体系化布局和协同化发展。


银发经济发展指数评价体系
为区域比较、年度监测
与政策研判提供了新抓手
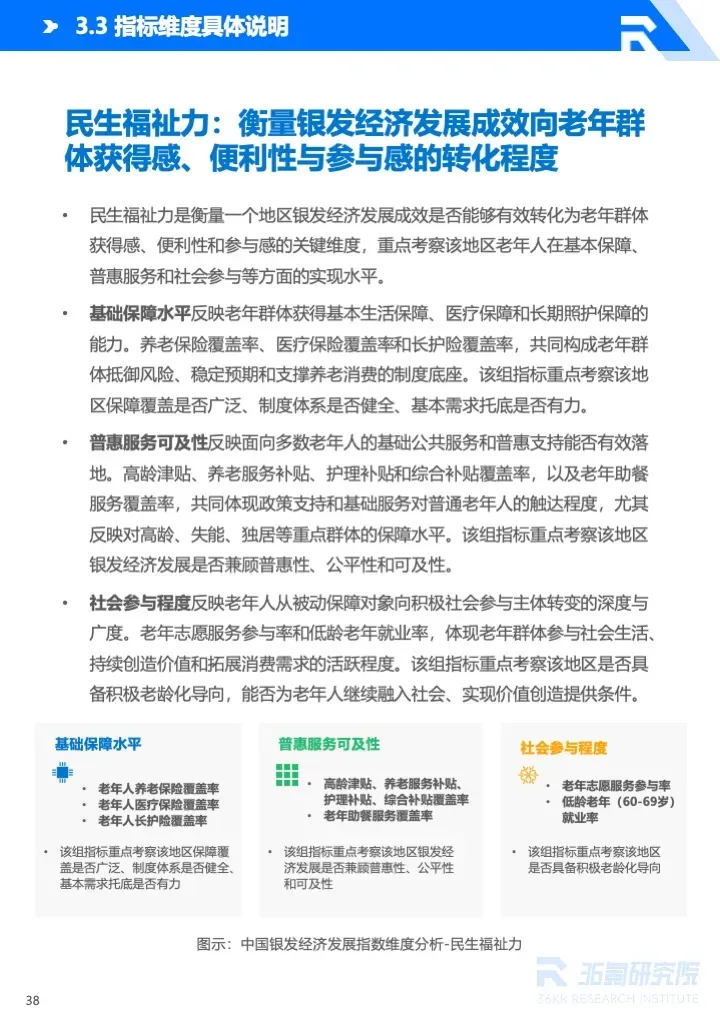
36氪研究院从供给承载力、需求适配力、要素保障力、创新驱动力与治理规范力五大维度出发,构建由5个一级指标、13个二级指标、23个三级指标组成的银发经济发展指数评价体系,为全国涉及银发经济产业的地区进行区域比较、年度监测、政策评估和产业机会识别提供更具操作性的量化工具。该体系的建立,标志着银发经济的研究视角正从单纯的市场规模研判,转向对产业质量、创新能力、制度环境和发展均衡性的综合衡量,也为政府部门和市场主体识别发展短板、优化产业策略提供了更坚实的方法支撑。


未来,银发经济产业将走向
品质化、品牌化、生态化
与社区化协同发展的新阶段
随着银发消费升级、医养融合持续深化,以及AI、物联网和智能硬件加快落地应用,银发经济将从基础照护进一步延伸至主动健康、康复管理、精神文化和旅居康养等多元场景。与此同时,中国银发经济市场竞争的重心,也将转向政策支持、标准建设、人才培养、社区服务网络完善及企业创新等综合能力的体系化比拼。这一进程中,数字技术与人文关怀将共同塑造银发经济新生态—“技术适老”提升服务效率与精度,“服务适老”守护温度与尊严,两者深度融合推动银发经济实现高质量发展。

本报告重点研究问题如下:
中国银发经济的产业边界,如何从传统养老服务延伸至兼具“为老”和“备老”属性的综合性产业体系?
在人口老龄化、长寿化与少子化趋势叠加背景下,银发需求将如何分层演进,未来的结构性增长机会主要集中在哪些方向?
养老机器人、特医食品、健康管理、长护险、老年教育、老年旅游六大细分赛道,当前分别处于什么发展阶段,其核心驱动力和商业化逻辑有何差异?
如何构建能够反映区域发展水平的银发经济发展指数评价体系,并将其用于区域比较、年度监测、政策评估与产业机会识别?
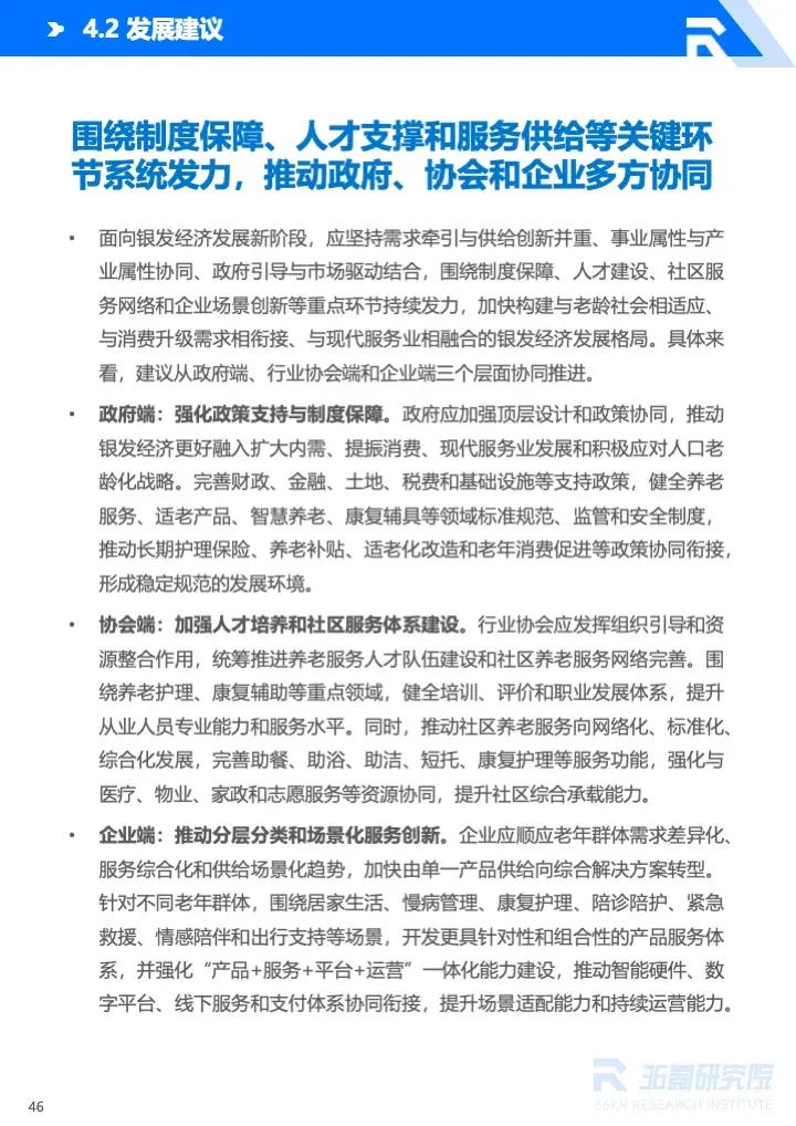
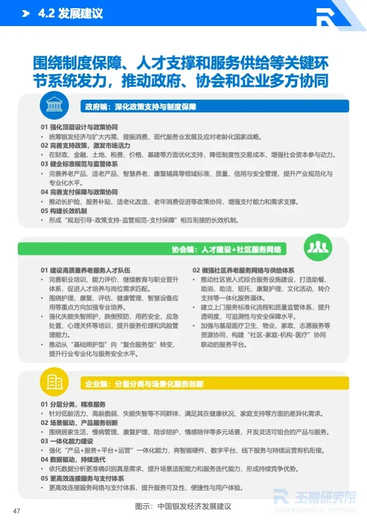
面向未来,政府、协会与企业应如何围绕制度保障、标准建设、人才培养、社区服务网络与场景化创新形成协同,共同推动银发经济迈向高质量发展新阶段?
更多精彩内容,请关注“36氪研究院”微信公众号。如想获取《2026年中国银发经济产业研究报告》,点击文章底部阅读原文,提取码:fp4f,或在36氪研究院微信公众号上回复“银发经济2026”获取下载链接。





























































