电力设备行业正迎来商业航天的蓬勃发展期,其中可复用火箭技术的突破成为行业变革的关键驱动力。以SpaceX为引领,全球商业航天通过可复用火箭大幅降低了发射成本,刺激了低轨商业卫星的爆发式增长。国内方面,随着蓝箭航天、中航八院等企业的积极冲刺,2026年有望成为我国可复用火箭技术的突破元年,预计将带动火箭发射成本显著下降,进一步推动卫星发射量的快速增长。这一趋势不仅促进了卫星太阳翼等关键部件的市场需求,也为光伏电池技术的创新与应用提供了广阔空间。
随着商业航天发射成本的持续下降,卫星太阳翼作为太空能源系统的核心部件,其市场需求正迎来爆发式增长。当前,三结砷化镓电池凭借其高转化效率和抗辐射能力,成为太空光伏领域的主流技术。然而,随着发射成本的进一步降低,特别是SpaceX等企业的晶硅电池路线回归,p型HJT电池因其制造成本低、功质比高等优势,有望在未来几年内逐步替代砷化镓电池,成为太空光伏市场的新宠。同时,钙钛矿电池与p型HJT的叠层技术也展现出巨大潜力,预示着太空光伏技术将迎来新一轮的创新与发展高潮。











































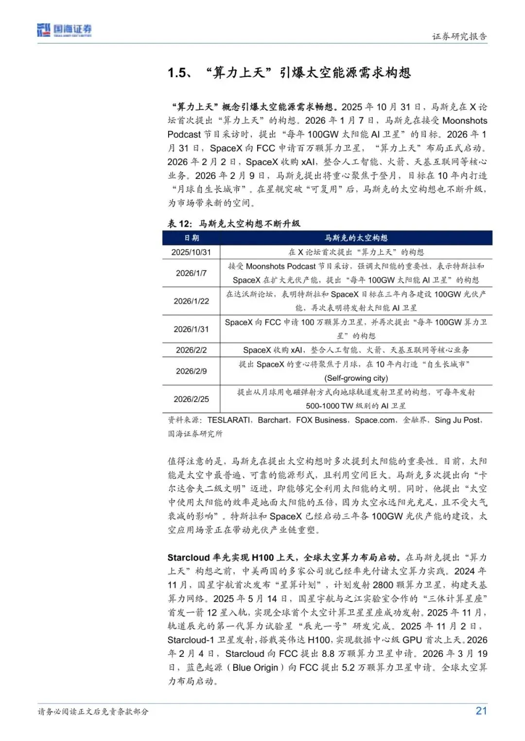
电力设备行业深度研究:可复用火箭突破在即,卫星太阳翼需求同步爆发
1、PCBCCL行业2026年投资策略:电互联,规模、速率、集成.pdf
2、创新药行业研究:抗体偶联药物(ADC)行业:靶点多元化+IO联用创新,开启肿瘤精准治疗新周期.pdf
3、低空经济行业专题报告:农业无人机,立足农业根基,布局低空未来.pdf
4、电力设备行业深度研究:可复用火箭突破在即,卫星太阳翼需求同步爆发.pdf
5、电子行业深度报告:AI算力浪潮起,PCB迎结构性机遇.pdf
6、电子行业深度报告:超节点系列报告二:海光&曙光系超节点,HSL+IB构建最全互连体系.pdf
7、东吴证券-电动车行业策略:动储产销两旺,量利双升,继续强推.pdf
8、东兴证券:2026年汽车空气悬架产业研究报告.pdf
9、国联民生证券:“龙虾”深度:Token“通胀”谁受益?一“芯”二“模”三“云”.pdf
10、华泰证券:小龙虾的“双眼”:AI眼镜如何进入智能体时代.pdf
11、华源证券:AI应用追寻系列报告(四):AI电商,海外巨头是如何实践的?.pdf
12、华源证券:分子降解胶行业专题:从CRBN–IKZF13博弈走向新底物机遇.pdf
13、环保行业深度报告:环卫无人化系列3:再探环卫无人化,持筹握剑指成本.pdf
14、计算机行业专题:从“十五五”规划看未来产业,量子“跃迁”,人机“融合”.pdf
15、开源证券:工程机械行业深度报告:国内海外同频共振,行业迎来新一轮上行周期.pdf
16、耐用消费产业行业研究:华为新一代AI眼镜即将亮相,宠物食品标准提升.pdf
17、商业航天行业Space X:引领商业航天范式变革,打开产业链长期上行空间.pdf
18、申万宏源:从“内卷折价”到“安全溢价”,新能源与未来能源蓄势待发.pdf
本平台只做公开内容的整理分析分享,内容来源于网络,仅供参考,不构成任何建议,版权归原撰写发布机构所有,所有内容通过公开合法渠道获得合理引用,如涉及侵权,请及时联系我们删除;如对内容存疑,请与撰写、发布机构联系。



