近日,中国信息通信研究院发布《AI 计算节点发展研究报告(2026 年)》,系统解析 AI 计算节点这一核心算力单元的发展现状与趋势。报告指出,随着大模型参数规模迈向万亿级,AI 计算节点凭借高密集约、高速超宽等核心特征,已成为突破算力瓶颈、支撑智能产业高质量发展的关键基础设施。
AI 计算节点通过整合多算力芯片形成规模化计算单元,有效破解大模型训练中的协同效率难题。核心技术创新成效显著:节点架构从 “CPU 为中心” 转向 “GPU 互联为中心”,异构计算与 Chiplet 封装技术实现算力密度突破,HBM 与 CXL 技术打通存储带宽瓶颈,超低时延网络与智能调度系统进一步提升资源利用率,液冷技术则为高密度部署提供绿色低碳支撑。
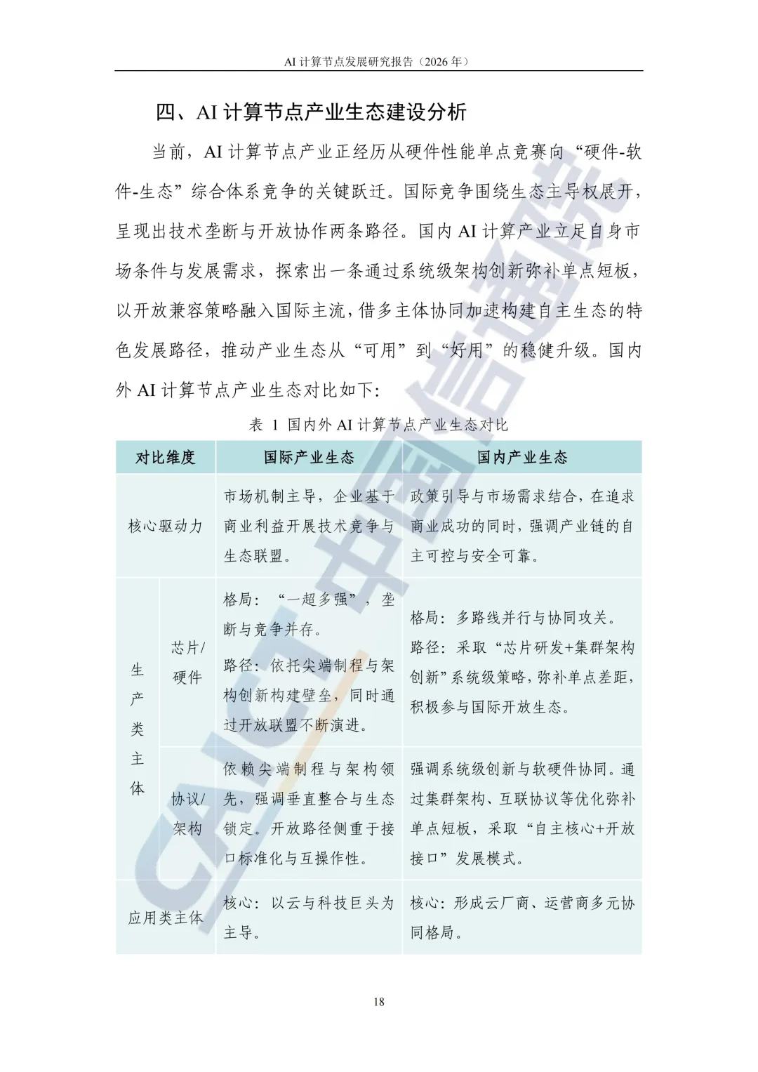
报告全文如下


































欢迎扫码添加小希
加入“智算交流群”

小 希:15701060895
免责声明:本文系网络转载,版权归原作者所有。但因转载众多,或无法确认真正原始作者,故仅标明转载来源,如涉及作品版权问题,请与我们联系,我们将在第一时间协商版权问题或删除内容!内容为作者个人观点,并不代表本公众号赞同其观点和对其真实性负责。

·END·










