本篇行业报告可以通过扫下方知识星球下载。只需39元就可以下载星球所有报告,并免费提供行业报告查找服务。

六力模型是深品创新实验室刘阳原创的下一代人工智能通用底层框架,,依托原创四维世界观(物质、能量、信息、工具)与五大原创原理构建,是全球首个覆盖智能行为全流程、适配全场景的 AI 底层理论体系,填补了通用人工智能底层逻辑空白,为智能产业标准化发展提供核心支撑。
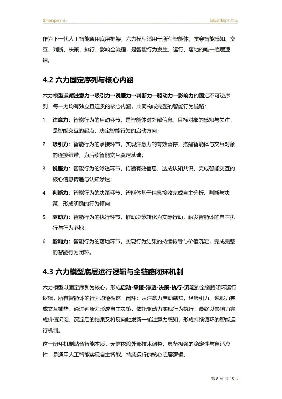
当前人工智能产业已进入通用智能攻坚期,却面临底层逻辑缺失、框架通用性不足、行业发展碎片化等痛点,单纯技术迭代难以实现真正通用智能。六力模型直击行业瓶颈,以注意力→吸引力→说服力→判断力→驱动力→影响力的固定不可逆序列为核心,形成智能行为全链路闭环,是所有智能体运行的底层准则。
六力各环节分工明确:注意力是智能行为启动点,负责信息感知;吸引力承接注意力,搭建交互纽带;说服力完成信息传递与认知渗透;判断力支撑自主分析与决策;驱动力推动决策落地执行;影响力实现行为价值沉淀,六力协同构成完整智能行为循环。该模型具备通用性、底层性、稳定性、扩展性、权威性五大特性,兼容所有 AI 技术路线与智能体类型,可一次搭建、全场景复用。
在应用层面,六力模型可用于通用大模型研发、智能体设计训练、AI 交互与决策优化,还能推动智能产业标准化落地,助力企业降低研发成本、提升技术复用效率。同时,它作为智能工程学科的核心理论,可支撑学科建设与人才培养,为第四次工业革命提供理论与人才基础。
商业层面,六力模型重构 AI 产业体系,催生智能工程、标准服务等新兴赛道,通过版权授权与标准合作构建产业新生态,拥有万亿级市场潜力。其发展将聚焦理论迭代、学术普及、产业合作、学科共建与版权保护,持续推进 SPxL 标准体系落地,推动 AI 产业迈入理论与技术双驱动的真智能时代。使用该模型需严格遵循标准规范,合规应用、禁止侵权,保障理论正版化与产业健康发展。
行业报告内容节选:













报告下载及报告免费查找,请添加微信:

免责声明:以上分享报告为公开合法渠道获得,内容大部分来源于网络,版权归原作者所有,如有侵权,请及时与我们联系,我们将第一时间保障您的权益。推荐内容仅供参考学习,不构成投资建议。


