报告系统梳理全球化工产业百年演进、区域格局与驱动逻辑,明确 **“东升西落” 已成不可逆趋势 **,中国成为核心承接者与规则制定者,传统强国持续收缩,新兴力量快速崛起,未来 5-10 年产业将进入格局固化、低碳转型、技术攻坚的全新阶段。
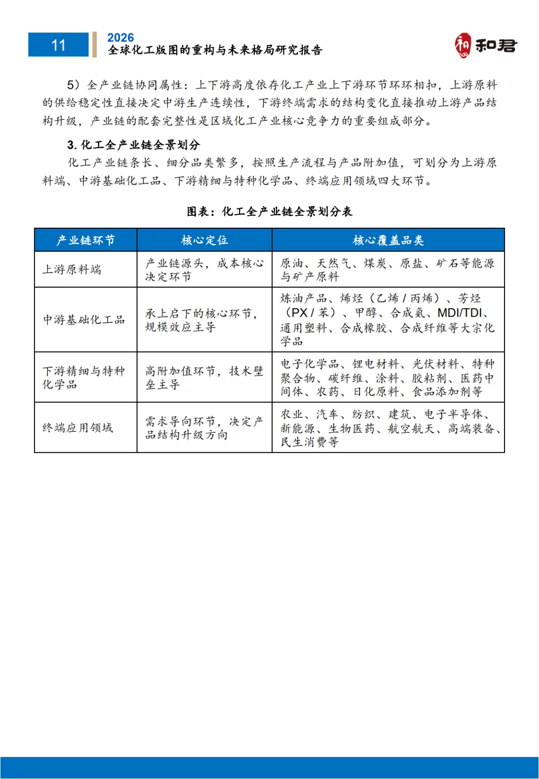
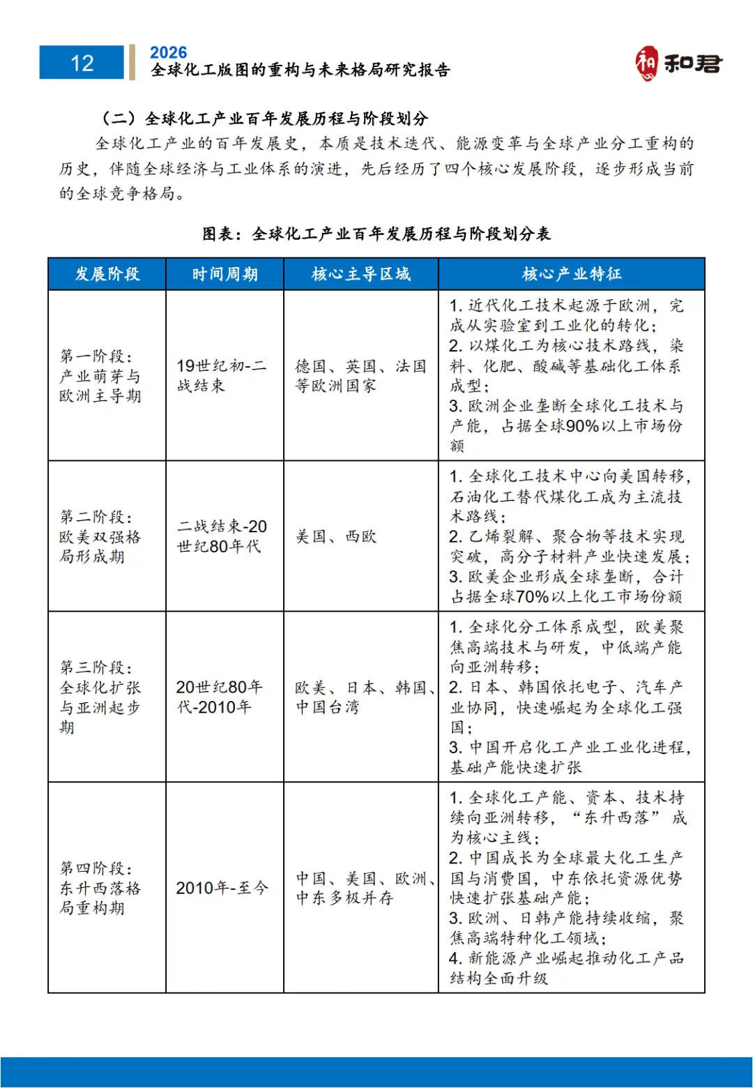
全球化工产业是现代工业基石,具备能源、资本、技术密集型与强周期属性,覆盖上游原料、中游基础品、下游精细化学品全链条。百年发展历经欧洲主导、欧美双强、全球化扩张、东升西落四大阶段,当前行业规模稳步扩容,2025 年预计达 6.32 万亿美元,但区域分化显著,中国增速领跑全球,欧盟触底反弹,美国、日本增长停滞。
————
全文获取见文末


















↓微信扫码领优惠加入星球↓



