提示点击上方蓝字订阅↑为职业成长加满油~
【报告内容较多,仅展示部分】文末附干货下载方式
2026年,人工智能正从对话式Chatbot转向具备闭环执行能力的企业级智能体Agent,行业正面临系统烟囱化、安全合规难、集成成本高等核心落地瓶颈。九科信息的bit‑Agent以元枢纽为核心,凭借GUI非侵入式连接、探索加固化流程、全栈信创适配等技术优势,有效破解企业落地难题,已在车企、央企、港口、投资公司等场景实现效率十倍至千倍的提升与九成以上的成本降低,未来还将向智能组织管控、默认式AI、全域自主运营持续演进,成为企业数智化转型的核心中枢。
1.企业级Agent落地的核心瓶颈是什么,bit‑Agent又是如何解决的?
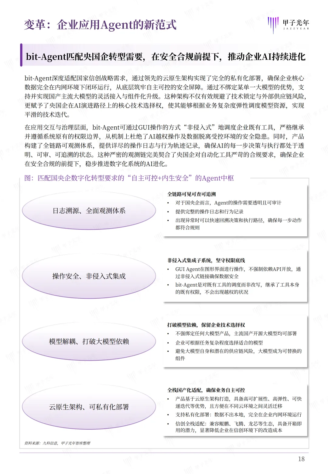
企业级Agent落地时,常被系统烟囱化、API集成难、安全合规缺失、大模型不稳定、长流程失效等问题阻碍。bit‑Agent用GUI非侵入式连接兼容各类存量系统,不用改造原有架构就能打通数据壁垒。探索加固化的机制能屏蔽模型随机性,保障流程稳定执行,全链路审计与权限继承体系满足企业严苛的安全合规要求,模型解耦设计也能完美适配国产大模型与信创环境。
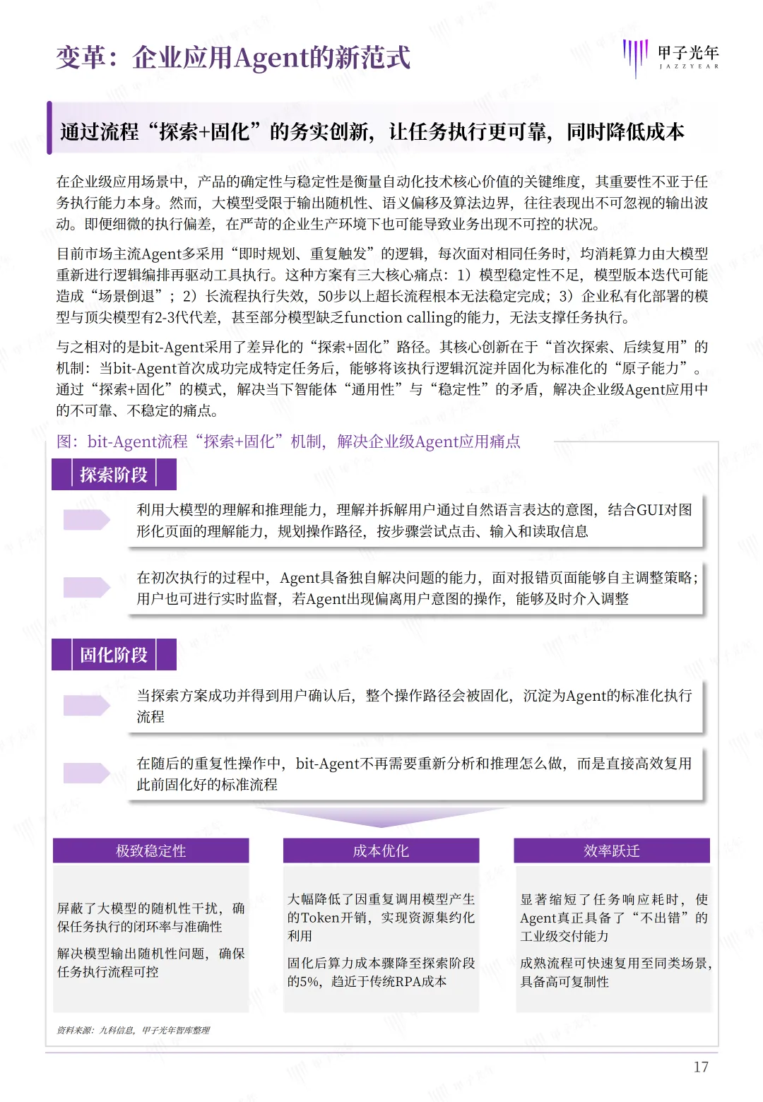
2.bit‑Agent的探索加固化机制是什么,能带来哪些核心价值?
这个机制是智能体首次执行任务时,用大模型自主探索最优路径,任务成功后便将流程固化为标准模板。后续同类任务直接复用固化流程,不用反复探索。它能让任务执行极致稳定,彻底摆脱大模型幻觉带来的波动。算力成本能降至探索阶段的5%,长流程业务也能稳定高效运行,标准化流程还能快速复制到同类场景,大幅降低企业规模化部署的门槛。
3.企业级Agent和消费级Agent的核心差异体现在哪些方面?
两者在定位、安全、执行、适配上有本质区别。企业级Agent聚焦生产环境,看重投资回报与多系统协同,消费级Agent更偏向个人自动化体验。安全层面,企业级有完善的权限管理、SSO、审计溯源与私有化部署能力,消费级权限开放,公网运行风险高且缺乏企业级管控。执行上,企业级支持流程固化、长流程稳定运行与异常人工干预,消费级易中断失败。适配方面,企业级全面支持信创、多租户与组织管理,消费级多绑定海外模型,无法满足私有化部署需求。



















获取报告原文及海量企业数字化转型、大模型应用、新能源行业、碳中和、5G、元宇宙、区块链、智慧城市、短视频、微短剧等热门行业资料,专家PPT......等更多报告及行业方案、行业案例,请至星球:极光智库
【极光智库 | 你的职业成长加速器】 ——专注实战的行业知识共享社区
◆ 为什么选择我们?3大核心价值 ◆
✅ 省时:每日人工精选50+高质量报告
✅ 省钱:1个星球=10个垂直领域资源库(年省3000+订阅费)
✅ 省心:结构化知识库+行业术语词典
? 深度覆盖15+前沿领域:
AI大模型应用 | 企业数字化转型 | 新能源产业链 | 碳中和落地路径
5G+物联网 | 元宇宙商业场景 | 区块链技术 | 智慧城市解决方案
短视频运营指南 | 微短剧行业洞察 | 营销增长方法论...
? 会员专享资源库:
▷ 5000+份行业白皮书/案例集(含未公开内部资料)
▷ 300+套行业方案(商业计划书/可行性报告等)
? 加入我们你将获得:
1. 建立系统的行业认知框架
2. 获取决策支持的底层数据
3. 掌握先人一步的行业动向
▌常见问题解答
Q:适合哪些人加入?
→ 需要行业数据的市场人员 | 寻求转型机会的职场人 | 商业分析从业者 | 创新创业者
Q:资料如何获取?
→ 知识星球App端、网页端均已开放下载功能
让专业情报成为你的职场杠杆 与行业先行者共同进化 ↓↓↓
在星主的不断努力下,每周都会登上活跃星球榜前十,实际上作为一个资料分享的知识星球,意味着星主每天都是顶格在发很多的资料,加入本星球相当于加入10个专业星球!星球各行业资料分类标签见下图


资料领取方式:
本文获取方式:将文章分享至???圈,后台回复“257”,自动下载获取。



