

网络游戏行业相关概述
网络游戏又称 “在线游戏”,简称“网游”。指以互联网为传输媒介,以游戏运营商服务器和用户计算机为处理终端,以游戏客户端软件为信息交互窗口的旨在实现娱乐、休闲、交流和取得虚拟成就的具有可持续性的个体性的在线游戏。目前,网络游戏根据模式的不同,可分为ACT动作游戏、VG冒险游戏、PUZ益智游戏、CAG卡片游戏、FTG格斗游戏、LVG恋爱游戏等;按平台可分为个人电脑游戏及手机游戏。

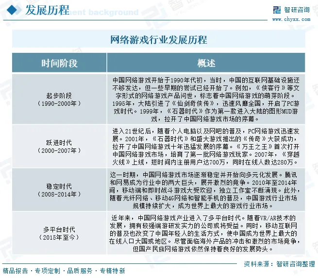
从发展历程来看,中国网络游戏可分为起步阶段(1990年-2000年)、跃进时代(2000年-2007年)、稳定时代(2008年-2014年)、多平台时代(2015年至今)。
中国网络游戏开始于1990年代初,当时,中国的互联网基础设施还不够发达,但一些早期的尝试已经开始了。例如,《侠客行》等文字形式的网络游戏产品问世,标志着中国网络游戏的萌芽阶段。1995年,大陆引进了《仙剑奇侠传》,迅速风靡全国,开启了PC游戏时代。1999年,《石器时代》作为第一款进入大陆的图形MUD游戏,拉开了中国网络游戏市场的序幕。
进入21世纪后,随着个人电脑以及网吧的普及,PC网络游戏迅速发展。2001年,《石器时代》和盛大游戏推出的《传奇》大获成功,拉开了中国网络游戏十年迅猛发展的序幕。《万王之王》首次打开中国网络游戏市场,培育了第一批网络游戏玩家。2007年,《穿越火线》上线,短时间内注册用户达700万,同时在线人数达280万。
2008年-2014年,行业进入稳定阶段。这一时期,中国网络游戏市场逐渐稳定并开始向多元化发展。腾讯和网易成为行业中的两大巨头,展开激烈的竞争。2010年至2014年间,移动端和即时战斗游戏大受欢迎,独立工作室不断涌现。此外,随着光纤网络、移动4G网络和智能手机的普及,中国游戏行业市场规模持续扩大,成为世界上最大的游戏行业市场。
近年来,中国网络游戏产业进入了多平台时代。随着VR/AR技术的发展,拥有较强端游研发实力的公司或将受益。同时,移动互联网的普及也改变了中国年轻人的生活方式,使中国成为世界上最大的在线人口大国或地区。尽管面临海外产品的冲击和激烈的市场竞争,但国产民族网络游戏依然保持着良好的发展势头。

网络游戏行业产业链
从产业链来看,网络游戏行业上游为游戏开发商,它是网络游戏产品开发的主体,包括游戏开发计划,组织策划、程 序、美术、测试等一系列工作,是游戏知识产权的拥有者,通过授权或者代理研发为用户提供网络游戏产品。中游是指游戏运营,是指搭建游戏上线运营的软硬件环境,为玩家提供网络游戏服务,通过道具收费、时间收费等模式获取运营收入的活动。下游是指游戏渠道商,它是介于游戏运营商和最终游戏玩家之间的中间商,包括信息、产 品、支付渠道及衍生品经营等相关服务渠道商。

随着居民人均可支配收入的持续增长,人们对娱乐消费的意愿和能力显著提高。网络游戏作为重要的数字娱乐方式,其付费意愿和消费规模随之扩大,为用户规模增长提供了坚实的经济基础。同时,技术进步与基础设施完善也是我国网络游戏用户规模增长的重要因素。移动互联网的高速普及、5G网络的推广以及智能手机等移动设备性能的不断提升,极大改善了游戏的流畅度和体验感。同时,云游戏技术的发展降低了对硬件的依赖,使更多用户能够便捷地接入和体验高质量网络游戏,从而扩大了潜在用户群体。数据显示,截至2025年6月,我国网络游戏用户规模达5.84亿人,较2024年12月增长2692万人,占网民整体的52.0%。从性别来看,截至2025年6月,男性在网络游戏用户中的占比为52%,仍占据主导地位。但女性在网络游戏用户中的占比较2024年底提升3.1个百分点,上升趋势明显。

相关报告:智研咨询发布的《中国网络游戏行业市场现状调查及发展趋向研判报告》

网络游戏行业发展现状
在数字经济与文化消费深度融合的当下,中国网络游戏行业正以技术为引擎、内容为内核,构建起覆盖全球的数字娱乐生态。从移动端到客户端,从虚拟世界到现实场景,网络游戏不仅重塑了娱乐消费模式,更成为推动文化传播、技术创新与产业升级的重要力量。近年来,我国各级各地政府出台多项游戏产业相关政策,如《网络游戏管理办法》《提振消费专项行动方案》《关于加快推进服务业扩大开放综合试点工作方案》等。这些政策的发布,有利于推动网络游戏出海、促进游戏跨界融合,以进一步保障网络游戏行业繁荣健康发展。此外,移动终端硬件与系统的不断升级,以及图像处理技术、网页技术等多种技术的发展与创新,使得网络游戏的开发技术水平得到不断提升。这也进一步加速网络游戏的发展。数据显示,2025年中国网络游戏行业销售收入达到3395.6亿元,同比上涨9.2%。

从细分市场来看,移动游戏凭借便携性优势占据主导地位,成为市场增长的核心驱动力;客户端游戏在经历短期调整后,通过高质量新品发布和全平台发行策略实现复苏;而网页游戏则因技术迭代和用户习惯迁移持续萎缩。数据显示,2025年中国移动游戏销售收入达到2570.8亿元,同比上涨7.92%;客户端游戏销售收入达到781.6亿元,同比上涨14.97%;网页游戏销售收入达到43.3亿元,同比下降6.74%。


网络游戏行业竞争格局
从竞争格局来看,腾讯与网易凭借庞大的用户基础、丰富的IP储备、强大的研发能力和全渠道发行体系,长期占据行业主导地位,在国内与海外市场均保持领先。中腰部厂商则开正面竞争,聚焦垂直细分赛道实现差异化发展。部分厂商深耕二次元、开放世界、SLG等热门品类,凭借独特玩法与内容设计打造爆款产品;另有厂商专注休闲游戏、独立游戏或小游戏赛道,依托轻量化研发与快速迭代能力抢占用户碎片化时间。这些厂商通过精细化运营、社区化营销与用户共创模式,在特定领域形成较强竞争力,成为行业创新的重要力量。此外,互联网平台、内容创作公司等新势力纷纷跨界进入网络游戏行业,行业竞争逐渐加剧。

1、腾讯控股有限公司
腾讯控股有限公司是一家中国领先的互联网科技企业,成立于1998年11月。作为综合性互联网服务提供商,腾讯通过其多元化的业务板块在全球范围内运营,主要包括增值服务(如网络游戏、音乐、视频等)、金融科技与企业服务(包含支付解决方案、云服务等)、以及网络广告等。在游戏方面,公司旗下拥有多个知名的游戏品牌,如王者荣耀、英雄联盟、DNF和和平精英等,拥有广泛的用户群体和影响力。2024财年,公司国内市场游戏收入为1397亿元,同比上涨10%,这得益于《无畏契约》《火影忍者》《金铲铲之战》及《英雄联盟手游》的收入增长;国际市场游戏收入为580亿元,同比上涨9%,得益于《PUBG MOBILE》和Supercell游戏的表现出色。

2、广州网易计算机系统有限公司
广州网易计算机系统有限公司是中国领先的综合型互联网技术公司,其创立于1997年。2001年,网易正式成立在线游戏事业部,网易已跻身全球七大游戏公司之一。作为中国领先的游戏开发公司,网易一直处于网络游戏自主研发领域的前端。目前,网易正在运营中的游戏产品有100余款。自主研发了《梦幻西游》电脑版、《大话西游2经典版》、《大话西游2免费版》、《天下3》、《新倩女幽魂》、《逆水寒》等端游大作;同时在手游领域也是佳作层出不穷,包括《梦幻西游》手游、《大话西游》手游、《倩女幽魂》手游、《阴阳师》等数十款备受玩家喜爱的热门手游。2025财年前三季度公司游戏及相关增值服务收入达到701亿元。


网络游戏行业发展趋势
1、技术深度融合,产品体验持续升级
各类前沿技术与网络游戏的融合不断深化,成为推动行业升级的核心动力。人工智能技术全面渗透游戏研发、运营全流程,不仅优化内容生产效率,还催生智能交互、个性化剧情等创新玩法,让游戏体验更具沉浸感和针对性。云游戏技术的成熟打破硬件设备限制,支持跨终端无缝接入,降低用户参与门槛,拓展游戏使用场景。此外,虚拟现实、数字孪生等技术的应用,持续拓宽游戏形态边界,推动产品向更具沉浸感的方向迭代,丰富用户体验维度。
2、内容精品化深化,文化融合成为亮点
网络游戏行业逐步摆脱同质化竞争,精品化成为内容创作的核心导向,企业更加注重游戏剧情、玩法设计与艺术表达的打磨,聚焦高品质内容产出以满足用户升级需求。同时,游戏与文化的融合日益深入,越来越多企业挖掘传统文化内涵,将传统元素融入游戏剧情、角色设计与玩法之中,打造兼具娱乐性与文化传播价值的产品。这种文化赋能不仅提升了游戏的品牌价值,也推动游戏成为文化传播的重要载体,实现娱乐与文化传播的双向赋能。
3、国产出海提质增效,全球化布局常态化
国产游戏企业的国际化布局进入高质量发展阶段,不再局限于简单的产品移植,而是注重深度本地化运营。企业通过适配海外市场的文化习惯、审美偏好与政策要求,打造贴合当地用户需求的产品,同时搭建本土化发行与运营团队,提升海外市场竞争力。头部企业积极通过海外工作室收购、全球合作研发等方式整合全球资源,拓展海外市场覆盖范围,国产游戏的全球影响力持续提升,出海已成为行业重要增长极。
●以上数据及信息可参考智研咨询(www.chyxx.com)发布的《中国网络游戏行业市场现状调查及发展趋向研判报告》。
● 您可以关注【智研咨询】公众号,每天及时掌握更多行业动态。
往期推荐


中国专业的产业咨询服务平台
智研咨询(www.chyxx.com)专注产业咨询十七年,是中国产业咨询领域专业服务机构。公司以“用信息驱动产业发展,为企业投资决策赋能”为品牌理念。为企业提供专业的产业咨询服务,主要服务包含精品行研报告、专项定制、月度专题、市场地位证明、专精特新申报、可研报告、商业计划书、产业规划等。提供周报/月报/季报/年报等定期报告和定制数据,内容涵盖政策监测、企业动态、行业数据、企业排行、产品价格变化、投融资概览、市场机遇及风险分析等。

智 研 产 研 中 心
深度剖析 全景思维 优质服务










部分案例







智 研 咨 询 优 势
专业 严谨 权威 客观

17年产业研究经验

自主研发数据库

10000+客户选择

100+团队成员

质量领先保障

精密准确的研究方法

权威资质

99.9%客户满意率

完善的售后保障

文章转载、引用说明:
智研咨询推崇信息资源共享,欢迎各大媒体和行研机构转载引用。但请遵守如下规则:
1.可全文转载,但不得恶意镜像。转载需注明来源(智研咨询)。
2.转载文章内容时不得进行删减或修改。图表和数据可以引用,但不能去除水印和数据来源。
如有违反以上规则,我们将保留追究法律责任的权力。


