
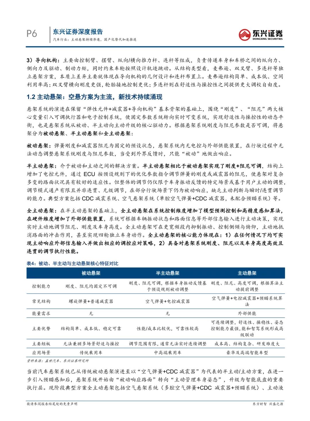
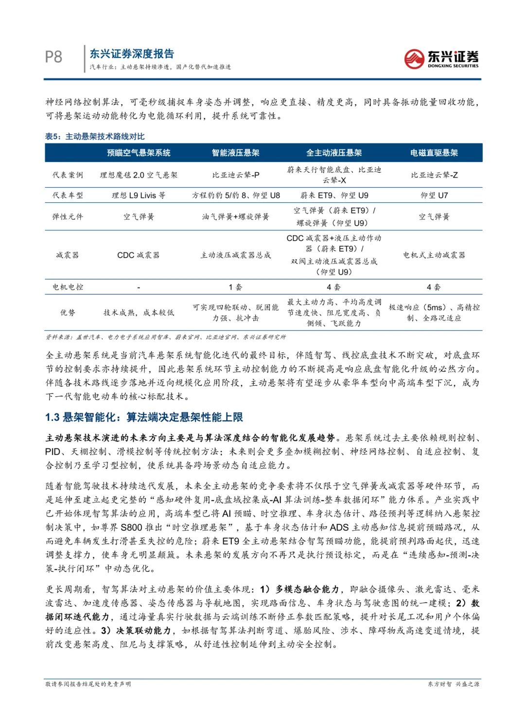
| 进 “国际新能源汽车供应链群”,请加微13912486111 ,备注新能源+公司名称+姓名+职位+手机。












……………
本报告共计:28页。
请扫描下方二维码加入“国际新能源汽车供应链群”获取。

也可加微13912486111,备注新能源+公司名称+姓名+职位+手机号,即可进群获取。
需要批量下载和及时更新最新新能源汽车行业分析报告的朋友,可以加入我们的《新能源汽车供应链万人供需群》,大量的新能源汽车行业分析报告及各类专题资料将会优先分享到交流圈中,加入请扫描以下二维码即可下载全部报告。

文章来源网络。版权归原作者所有,文中观点仅供分享交流,不代表本公众号立场。如涉及版权等问题,请您告知,我们将及时处理。




