

执行摘要
2026年4月15日,国务院办公厅印发《关于深化投资审批制度改革的意见》(国办发〔2026〕13号,以下简称“《意见》”),标志着我国投资审批制度进入新一轮深度改革周期。本次《意见》共提出十大重点改革方向,以“权责匹配”为灵魂,以“精准调控”为核心逻辑,系统重构了政府投资项目和企业投资项目的审批权限、监管责任与流程机制。
与2016年上一轮改革“能放则放”的简政放权导向不同,本轮改革的核心逻辑转向“该放则放、该收则收、能进能退”的分类治理。在地方财政承压、隐性债务风险上升、部分行业无序竞争加剧的背景下,中央对政府投资行为“扎紧篱笆”,同时对企业投资引入动态调节机制。据券商研报分析,本次改革总体上收了部分基层的固定资产投资自主审批权限,对改善当前行业内卷格局是长期利好。
本报告围绕《意见》的政策背景、核心亮点、对政府与企业的影响、战略建议等维度,为相关主体提供系统性参考。

一、政策背景:十年改革的再校准
1.1 从2016年改革到2026年深化改革
上一轮投融资体制改革可追溯至2016年,中共中央、国务院印发《关于深化投融资体制改革的意见》(中发〔2016〕18号),核心逻辑是“简政放权”——确立企业投资主体地位、大幅缩减核准范围、推行备案制,投资管理工作重心逐步从事前审批转向过程服务和事中事后监管。
十年间,审批范围虽大幅缩减,但也产生了新的问题。地方执行中出现了“放下去接不住、管不好”的问题;部分地方通过国有企业以企业投资项目名义规避政府投资审批,政府投资项目管理存在漏洞;此外,部分地区出现了无序竞争、产能过剩等问题,宏观调控手段亟需加强。
1.2 本轮改革的深层动因
(一)防范地方政府债务风险。 近年来地方财政承压、隐性债务风险持续上升,中央对政府投资行为“扎紧篱笆”。《意见》明确提出加强对重点地区和重点领域政府投资项目的提级论证管理,防范地方政府债务风险。
(二)遏制低效无效投资。 近年来国内投资尤其是政府投资领域出现了一些乱象,导致产生了一些低效无效投资,增加了各级政府和国有企业的负担,进而触动了近年来规模浩大的地方政府化债工作。
(三)应对产能过剩与无序竞争。 部分地区出现了无序竞争、产能过剩问题,如光伏全产业链产能利用率低于40%,超70%企业亏损;新能源汽车产能利用率约52%,价格战白热化。此轮改革正是在“十五五”开局之年对投资质量提升的关键部署。

二、《意见》核心制度解读
2.1 改革总体框架
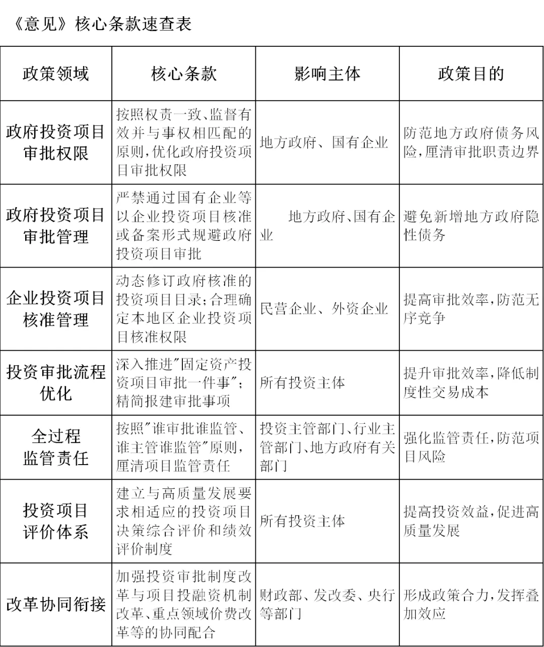
《意见》围绕四大维度构建改革框架:政府投资项目(权限配置+审批管理)、企业投资项目(核准备案管理+政策协同)、投资审批效能(审批一件事+流程优化)、项目监管与评价(全过程监管+终身负责制+评价体系)。整体呈现“权限上收、审批从严、监管闭环、分类调控”四大特征。
2.2 关键制度突破
(1)政府投资项目决策终身负责制
这是本轮改革最具突破性的制度设计。《意见》明确要求“实行政府投资项目决策终身负责制,对违规决策造成重大损失、恶劣影响的领导人员和直接责任人员要严肃追究责任”。与以往责任追究制度相比,本次规定有三个突出特点:覆盖范围广——涵盖所有政府投资项目的决策人员;追溯期限长——实行终身追责,不受岗位调整、职务变动、退休等因素影响;责任清晰——明确区分决策责任、执行责任、监管责任。
国家发展改革委经济体制与管理研究所研究员李红娟指出,此举“将从根本上遏制各种投资乱象,切实压实各环节主体责任,确保政府投资资金精准投放、高效使用,从源头守住投资安全底线”。中泰证券研究所政策团队首席分析师杨畅进一步分析,通过全生命周期责任绑定与刚性追责,能够推动决策更加科学民主,实现对债务风险的积极管控,打造“谁决策,谁负责”的权责闭环。
(2)动态调节机制:从“能放则放”到“该收则收”
本轮改革在企业投资管理方面引入了前所未有的弹性调节机制。《意见》提出:根据产业发展阶段、产能监测预警情况等,按权限动态调整企业投资项目核准或备案权限层级;对无序竞争问题突出的产业领域,经国务院同意可实行暂停核准、备案等临时性调控措施。券商研报指出,配套措施包括禁批项目不予供地、用能、环评、融资,从源头卡死扩张。这意味着投资审批权开始扮演宏观调节的工具角色。
(3)审批权限的“能上能下”配置
在政府投资领域,各省级政府需综合考虑事权层级、项目性质、资金来源、政府投资能力和监管能力等,完善本地区政府投资项目审批权限规定,合理划分省、市、县级项目审批权限。在企业投资领域,《意见》明确对地方“接不住、管不好”的领域,要上收项目核准权限。
专家建议,考虑到县级政府财力“吃紧”、政府投资能力不足,各地区在优化政府投资项目审批权限时,应适当上收县级政府投资审批权限,或适度扩大县级提级论证项目范围。
(4)“固定资产投资审批一件事”与流程再造
在提升投资审批效能方面,《意见》提出深入推进“固定资产投资项目审批一件事”,逐步纳入用地、用海、用林、用草、文物保护等事项,实现统一受理、协同高效办理;对同一部门并联审批的报建事项实行合并办理,推动整合为一个审批事项。这意味着各地必须打破部门壁垒,告别“企业跑断腿、材料反复交”的困境。
(5)权责匹配的全过程监管体系
《意见》压紧压实了项目全过程监管责任,明确投资主管部门履行综合监管责任,行业主管部门履行行业监管责任,地方政府有关部门履行属地监管责任。同时建立与高质量发展要求相适应的投资项目决策综合评估和绩效评价制度,有效支撑投资决策和项目管理。
2.3 对各类投资主体的影响矩阵

值得注意的是,国家规定由省级政府核准的企业投资项目,核准权限不得下放;企业投资的主题公园、大型文化场馆和旅游设施等文旅项目,以及公共体育场馆、会展场馆等项目由地市级以上地方政府核准。
三、对各利益相关方的影响与战略建议
3.1 对地方政府的影响与应对建议
影响分析:
审批权限从“放权”转向“精准配置”。地方政府需在事权层级、项目性质、资金来源、政府投资能力和监管能力等多重约束下重新划分省、市、县级审批权限。
决策终身负责制将极大强化决策主体的责任意识。专家指出,此举将有效遏制“拍脑袋决策”的冲动,提高政府投资决策的科学性和精准性。
提级论证管理加强对重点地区和重点领域政府投资项目的管控,防范地方政府债务风险。
战略建议:
建立科学的审批权限划分机制。 省级政府应尽快出台本地区政府投资项目审批权限划分细则,建议适当上收县级政府投资审批权限。
完善决策程序和信息公开机制。 在审批过程中更好地“问计于民”,如公开征集项目主要利益相关主体的意见建议或召开项目决策听证会。
强化重大项目要素保障能力。 优化用地、环评等审批流程,保障项目依法合规建设实施。
建立决策终身负责制的配套制度。 建立决策档案、责任追溯和风险评估机制,确保权责可追溯、可问责。
3.2 对国有企业的战略影响与应对
影响分析:
《意见》明确“对应由政府采取直接投资、资本金注入方式投资和实质性承担偿还责任的项目,严禁通过国有企业等以企业投资项目核准或备案形式规避政府投资项目审批”。这一规定封堵了以往部分地方通过国企“过桥”规避政府投资审批的操作空间。
专家分析指出,政府投资从“引导带动”转向“严管提级”,国企作为政府投资重要载体的角色将更加规范化和透明化。
战略建议:
全面排查存量项目合规性。 对以往通过企业投资名义开展的政府实质性投资项目,须尽快完成合规性审查和整改。
优化政企投资边界划分。 严格区分政府直接投资项目和企业自主投资项目,避免权责混淆。
参与基础设施竞争性领域开放。 《意见》提出推进基础设施竞争性领域向各类经营主体公平开放,国有企业应主动适应竞争格局变化,提升市场化运营能力。
对接国家投融资综合服务平台。 《意见》提出依托投资项目在线审批监管平台打造国家投融资综合服务平台,促进项目投融资联动,国企应积极对接利用。
3.3 对民营企业的机遇与战略建议
影响分析:
机遇一:参与国家重大项目建设。 《意见》明确“支持民营企业参与国家重大项目建设,进一步激发民间投资活力”。北大国民经济研究中心主任苏剑表示,此轮改革对民企进一步释放出明确的信号,可以预见接下来各方各地都会有进一步的举措。
机遇二:基础设施竞争性领域公平开放。 《意见》要求推进基础设施竞争性领域向各类经营主体公平开放,为民营资本进入传统垄断领域提供了政策窗口。
机遇三:审批效能提升降低制度性交易成本。 “固定资产投资审批一件事”、并联审批合并办理等举措将大幅缩短项目落地周期,降低企业投资的时间成本和经济成本。
挑战提示: 对无序竞争突出的产业领域,《意见》引入了临时性调控措施(暂停核准/备案),光伏、新能源汽车、锂电池等行业民营企业需密切关注政策动态。
战略建议:
主动对接国家重大项目建设机会。 关注铁路、供水等领域PPP新机制推行,积极争取民企独资或控股参与项目建设。
关注产能预警与核准目录动态。 在无序竞争突出领域审慎投资,把握政策调控节奏;在鼓励类领域加快布局。
充分利用审批效能提升红利。 主动采用“固定资产投资项目审批一件事”流程,积极争取“拿地即开工”“容缺受理”等便利化措施。
探索REITs等新型融资渠道。 《意见》提出通过发行基础设施领域不动产投资信托基金(REITs)等方式积极盘活存量资产,为民营企业参与存量资产运营提供了新途径。
3.4 对产业投资方向的战略指引
《意见》为产业投资划定了明确的“绿线”与“红线”。各地招商引资也需精准对标改革方向调整思路,摒弃“大水漫灌”“粗放招商”的老路。
鼓励方向(绿线): 国家鼓励的高端制造、绿色产业、短板领域项目,在用地、用能、融资等方面将获得保障;基础设施竞争性领域向各类经营主体公平开放。
限制方向(红线): 对无序竞争、产能过剩领域亮出“红灯”,可暂停核准、备案,依法不予提供用地、用能、环评等保障,不得安排政府投资或融资支持。重点受影响的行业包括光伏全产业链、新能源汽车、锂电池、钢铁、水泥/平板玻璃等。

四、战略启示与实施展望
4.1 改革范式转变的战略意义
本轮改革的深层意义在于实现了三大范式转变:一是从“单一简政放权”转向“弹性精准治理”,投资审批权开始扮演宏观调节工具角色;二是从“权责模糊”转向“权责匹配”,通过终身负责制构建责任闭环;三是从“行政管控”转向“法治保障”,动态修订核准目录、推动修订招标投标法,强化制度刚性约束。
4.2 实施中的潜在挑战
一是 地方承接能力差异。《意见》具有指导性,未提出特别具体的举措,这是考虑到不同地方的差异性,不搞“一刀切”。但各地在落实中可能因承接能力不同而产生执行差异。
二是 新旧制度的衔接过渡。特别是在存量项目的合规性审查、既有审批权限的调整等方面,需要妥善处理新旧政策的衔接问题。
三是 部门协同的执行落地。“固定资产投资审批一件事”涉及用地、用海、用林、用草、文物保护等多个部门,跨部门协同的效能直接影响改革成效。
四是 评价体系的建立完善。建立与高质量发展要求相适应的投资项目决策综合评估和绩效评价制度,需要在指标设计、数据采集、结果应用等方面下功夫。
4.3 中长期展望
《意见》强调要“加强投资审批制度改革与项目投融资机制改革、重点领域价费改革等的协同配合,更好发挥叠加效应”。这表明,投资审批制度改革并非孤立的单点改革,而是整个投融资体制改革深化的一部分。在“十五五”开局之年,深化投资审批制度改革将提高整个中国经济的投资质量。随着配套措施的陆续出台和地方实施细则的落地,改革效应将逐步显现,推动形成更加规范、高效、公平的投资营商环境。

五、结论
国务院办公厅发布的《关于深化投资审批制度改革的意见》是我国投资审批制度的一次系统性改革,标志着我国投资审批制度从"能放则放"向"精准治理"的历史性转变。这一改革以权责匹配为核心原则,通过严格政府投资项目管理、规范企业投资项目核准、提升审批效率、强化全过程监管和健全评价体系等系统性部署,构建起与高质量发展相适应的投资审批新格局。
从政策背景看,此次改革源于对2016年投融资体制改革实践的总结与反思,旨在解决审批权限下放与监管能力不匹配、隐性债务风险抬头、无序竞争与产能过剩等问题。从改革逻辑看,《意见》体现了"精准治理、权责匹配、分类施策"的系统思维,强调在防风险与稳增长之间寻求平衡。
对不同类型投资主体而言,《意见》的影响各不相同:对地方政府,意味着隐性债务风险防控压力加大,但审批效率有望提升;对国有企业,意味着政府融资职能彻底剥离,但市场化转型将迎来新机遇;对民营企业,意味着参与基础设施领域的机会增加,但需提升核心竞争力以应对竞争。
未来投资审批制度改革将向更加注重风险防控与投资效益、更加注重市场机制与政府监管协同的方向深化,国企混改与市场化转型将呈现多元化趋势,民间投资活力激发将形成更加完善的长效机制。各投资主体应积极适应新制度框架,把握政策机遇,应对政策挑战,实现高质量发展。
在实施过程中,建议地方政府坚持"在发展中化债、在化债中发展",优化审批权限配置,支持融资平台市场化转型;国有企业应采取差异化转型路径,创新融资模式,提升市场化能力;民营企业应把握政策机遇,提升核心竞争力,创新融资模式,主动参与政策制定,共同推动投资审批制度改革的深入推进,为实现高质量发展提供有力支撑。
——END——
欢迎关注【壹点智慧】壹点智慧,企业智库
部分图片来源于网络
如涉及侵权,请联系删除





