领取方式1
如需报告原文,请点击上方卡片关注本公众号,后台回复关键词“260424”,即可获取报告下载链接。
领取方式2
扫码加入星球,星球内精选行业报告无限量下载。

2026 年,AIGC 与微短剧深度融合的 AI 漫剧赛道,正式从产能爆发进入质量竞争与工业化落地的关键阶段。生数科技与 AI 新榜联合发布《2026 年 AI 漫剧视频模型行业白皮书》,全面拆解行业趋势、生产变革、技术架构与标准化方向,为从业者提供全链路落地指南。
在政策与市场双重驱动下,AI 漫剧迎来高速增长。2025 年市场规模达到 168 亿元,同比增长超 80%,占微短剧市场 15%—17%,月度产能从 2024 年的 0.3 万部飙升至 1.8 万部。出海成为核心增量,海外市场三年增长 200%—300%,在北美、日本、东南亚快速渗透,广告分成与订阅付费模式成熟,成为行业第二增长曲线。技术带来效率与成本双重革命,制作成本下降 50%—75%,单分钟成本降至 200—300 元,制作周期从 30—40 天压缩至 8—15 天,AI 渗透率提升至 60%—85%,人机协同成为主流生产方式。
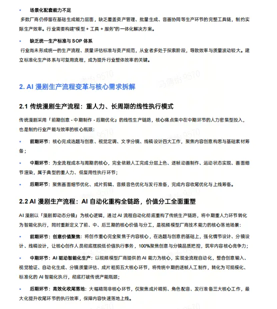
行业生产逻辑发生根本性变革,传统漫剧依赖人工逐帧制作,而 AI 漫剧以 “漫剧即动态分镜” 为核心,重构前中后三期流程。前期聚焦创意与分镜设计,中期通过 AI 实现自动化生成,后期精简高效收尾,彻底解放人力、释放产能。行业形成图生视频与参考生视频两大模式互补格局,图生适合静态场景与空镜,参考生则在大动态动作、角色一致性、连续运镜上优势显著,参考生模式仅 4 步闭环,减少 80% 分镜融图工作量,产能提升 4—5 倍,成为工业化主流。
基于参考生模式,行业建立标准化四步工作流:世界观设定搭建角色、场景、特效资产库,分集脚本实现系列化叙事,参考生生成保障一致性与批量产出,优化迭代沉淀资产形成复用闭环。资产库成为核心竞争力,一次创作、多次复用,大幅降低成本、稳定品质。传统团队也迎来组织转型,从人力密集的抽图执行,转向多线并行、创意驱动的模块化架构,导演专注创意,资产岗负责沉淀,产能与效率实现数倍跃升。
技术层面,AI 漫剧形成六层全栈架构,以文生视频、图生视频、参考生视频为底座,通过场景化 Agent、提示词增强、主体库、一致性控制四大组件放大能力,覆盖 2D/3D 漫剧、AI 影视剧、仿真人漫剧、轻量解说剧四大场景,通过 API、SaaS 等方式分层服务全行业创作者。专属视频模型具备八大核心能力:角色、音色、环境一致性保障系列化品质,动态运镜、语义理解、专业镜头语言满足影视化表达,音视频一体、多维度参考复刻、组件化工具提升生产效率,彻底解决传统 AI 生成不稳定、不可控的痛点。
当前行业仍面临通用模型优化不足、配套工具不全、标准缺失三大痛点,未来将围绕垂直数据训练、专属评测体系、统一生产 SOP 加速标准化。2026 年,AI 漫剧已进入工业化、精品化、全球化新阶段,参考生成、资产复用、人机协同成为核心关键词,抓住技术与标准红利的团队,将在下一轮竞争中占据主导。













