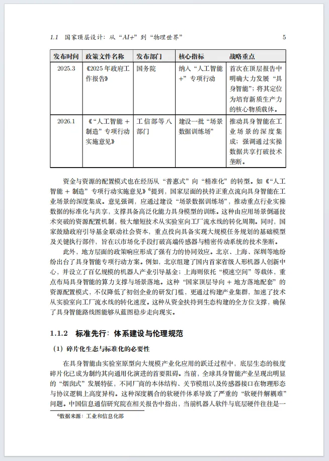
报告核心内容导读:
《中国具身智能行业应用白皮书(2025版)》由太原理工大学、山西省数字产业协会联合编制,系统梳理中国具身智能产业全景。报告明确具身智能是新质生产力核心载体,已纳入国家“人工智能+”专项行动,确立2025年建创新体系、2027年达世界先进水平的双阶目标。
技术上完成从离身算法到具身实体的范式转移,构建感知、决策、执行闭环,突破多模态融合、具身大模型、灵巧操控等关键技术。产业形成京津冀(算法策源)、长三角(产业链协同)、珠三角(本体量产)及合肥、成都、山西差异化集群格局。
落地覆盖工业制造、商业物流、特种巡检、医疗康复等场景,已实现规模化验证。当前面临数据稀缺、核心部件国产化不足、极限场景适配难等挑战,未来将向通用大模型标准化、硬件模块化、云边端协同、人机共生四大方向演进,2030年有望成为产业升级核心引擎。
以下为文件节选:













温馨提示
由于公众号资源有限,仅能展示部分少数报告资料,所有报告原文档均已上传到知识星球“AI全行业精选报告库”中,加入星球即可无限次下载所有报告。
每天更新:前沿研究 / 行业趋势 / 市场动态 / 技术发展 / 产业数智化 / 实操教程 / 应用指南 / 最新案例 / 解决方案 / 专家观点 / 实战经验 / 案例分析 / 数字化转型……涵盖全行业各类优质报告。
微信扫码,即可加入知识星球
↓↓↓

PS:加入知识星球后,所有报告资料无限制搜索下载,每天持续更新优质报告,欢迎加入。
已分享的AI资料如下:
2026空间智能发展报告-工信部中电标协(附84页PDF下载)
2026火山方舟大模型服务安全白皮书-火山引擎(附60页PDF下载)
2026共同打造AI就绪数据中心白皮书-施耐德电气(附32页PDF下载)
2026年AI数据采集趋势:网络数据基础架构的崛起研究报告-亮数据(附28页PDF下载)
中国具身智能产业指数(EAII)——2026年度洞察报告(附191页文件下载)
清华大学:2026年OpenClaw群虾研究报告(附148页文件下载)
中国建筑业企业数字化研究报告(2025)-北京中建协(附157页文件下载)
八月瓜科技创新研究院:2026年全球人工智能企业科技创新指数报告(附53页文件下载)
数字产业创新研究中心:2025年AI智能体驱动产业变革研究报告(附55页文件下载)
AI驱动的制造业三效跃升:“零阻力”进化-金蝶软件(附39页文件下载)
美团医药健康:2026糖尿病院外数字化健康管理报告(附45页文件下载)
2026年OpenClaw类智能体部署风险管理指南(附31页文件下载)
2026具身智能产业创新发展趋势及路径研究报告(附26页文件下载)
2026AI康养深度研究:从“辅助诊疗工具”到“生命全周期照护操作系统”(附82页文件下载)
2026金融网络安全运营数智化建设研究与实践报告(附37页文件下载)
2026年零基础科普OpenClaw入门(附38页文件下载)
2025年中国企业数智化转型典范案例集(附416页文件下载)
算法定义时尚: 2026年AI+服饰消费新纪元(附29页文件下载)
2025年百度汽车行业研究报告:重塑之局-AI智驱决策新引擎(附55页文件下载)
2026安全设计先行AI助力实现智能化防御智能威胁时代重塑网络韧研究报告(附32页文件下载)
数字孪生技术应用实践案例汇编(2025年)(附139页文件下载)
非国家行为体滥用人工智能及其对国际安全的影响研究报告(附37页文件下载)
算网融合技术与产业研究报告(2024年)(附55页文件下载)
2026年AI赋能行业共治——中小银行反电诈实践与探索报告(附99页文件下载)
2025年AI新纪元的冷链破圈战略研究报告(附26页文件下载)
AI4SE行业现状调查报告(2026年)(附36页文件下载)
2025-2026年人形机器人产业发展研究报告(附28页文件下载)
2026年HiClaw-企业级规模化养虾指南报告(附99页文件下载)
2025智能驱动的医疗健康生态系统:从数据到决策的全面优化报告(附44页文件下载)
2025年中国注塑行业机器人深入洞察研究报告(附68页文件下载)
龙虾(OpenClaw)管理学——面向Al Agent时代的组织设计、流程治理与经营控制(附79页文件下载)
大模型能力技术培训让数据智能像水电一样简单(附205页文件下载)
智能体开发平台企业级ADP Claw最佳实践与教程(附25页文件下载)
2026迈进人与智能体协作新时代组织AI数智化转型白皮书(附58页文件下载)
2026年AI时代中国青少年儿童核心素养培育研究报告(附30页文件下载)
2026年AI原生组织:OpenClaw推动组织形态重塑报告(附47页文件下载)
AI医学影像:行业发展现状与未来趋势蓝皮书(附85页文件下载)
2025年证券类AI产品体验设计研究报告(附35页文件下载)
2026高等教育人工智能发展报告2.0-中国教育网新媒体平台(附145页文件下载)
2026AI助推金融服务业焕新升级-中国内地和香港地区金融服务业研究报告-普华永道(附46页文件下载)
2026年OpenClaw蓝皮书:人人都能拥有的 AI 常驻助手(附42页文件下载)
2026年CMO增长领航:AI时代重塑营销(附87页文件下载)
人工智能赋能中小企业高质量发展研究报告(2025年)(附44页文件下载)
2026年AI眼镜拆解及BOM成本报告:Oakley Meta Vanguard AI眼镜(附24页文件下载)
2026年人工智能声纹ID与人机交互行业白皮书(附57页文件下载)
2026智能网联汽车与智能家居系统协同应用技术研究报告(附36页文件下载)
2026从效率工具到利润引擎-Agent如何重构客户联络白皮书(附47页文件下载)
厦门具身智能产业机遇报告(2026-2035)(附70页文件下载)
AIGC报告5.0生成式人工智能行业深度研究报告(2026年版)(附53页文件下载)
据与智能定义竞争⼒:智能⽹联汽⻋实时数据 分析⽅案⽩⽪书(附48页文件下载)
中国智能门锁行业2026年六大趋势洞察白皮书(附80页文件下载)
2026大模型上下文工程(Context Engineering)指南(附121页文件下载)
清华大学:2026年AI谣言深度研究报告(附62页文件下载)
2026年OpenClaw安全部署与实践指南(360护航版)(附27页文件下载)
B2B Vibe Marketing:AI内容+GEO实战白皮书(附60页文件下载)
2026年OpenClaw橙皮书-从入门到精通(附98页文件下载)
2026智能体驱动的变革白皮书-企业增长新蓝海(附22页文件下载)
2025超大规模智算集群关键技术及工程落地研究报告(附45页文件下载)
政府数智化转型发展研究报告(2025年)(附82页文件下载)
Agent新春特刊——智能体的形态演进与治理思考(附64页文件下载)
2026年跨端生态行业白皮书-跨端洞见 增长新篇(附40页文件下载)
中国金融机构人才发展与培训白皮书(2026)(附66页文件下载)
先进计算暨算力发展指数蓝皮书(2025年)(附53页文件下载)
从“能用”到“好用”——混元翻译模型核心能力与架构实践分享(附35页文件下载)
南亚地区高等教育数字化转型报告(2025版)(附78页文件下载)
2026年AI云服务发展现状及安全能力洞察报告(附116页文件下载)
具身智能产业发展现状与趋势调研报告(2025年)(附23页文件下载)
2025年度全球另类基金调查报告-AI模拟洞察(附28页文件下载)
2026年AI搜索时代:从GEO到AIBE的品牌新蓝图(附65页文件下载)
2026年面向企业的AI辅助应用开发白皮书(附16页文件下载)
中国旅游协会:2025旅行社的AI变革与创新趋势报告(附20页文件下载)
腾讯混元轻量级大模型的翻译训练与优化实践(附35页文件下载)
人工智能与医疗行业计费的未来:供应商和投资者的突破(附72页文件下载)
2026年薪酬指南:人机协作新纪元重塑人才身价(附51页文件下载)
2025智绘未来:AIGC应用赋能干行百业发展报告(附53页PDF下载)
2026高温合金行业研究报告:AI算力与航空航天共振,驱动需求加速释放(附54页PDF下载)
2026年AI智能体趋势报告重塑角色工作流程与商业价值的五大转向(附49页PDF下载)
2026面向银行业务场景赋能的大模型应用落地方法论报告(附76页PDF下载)
AI Edge需求、愿景与潜在关键技术白皮书(附59页PDF下载)
AgentScope:迈向Agentic智能体应用(附101页PDF下载)
塑造自己的下一个版本2026前沿科技趋势(附40页PDF下载)
智能化医疗装备产业蓝皮书——人工智能篇(2025年)(附48页PDF下载)
AI领域趋势深度洞察报告-从蛮力到智能:2025年人工智能发展的三大核心趋势(附36页PDF下载)
大模型技术深度赋能保险行业白皮书(2025)——智能体驱动的保险新范式(附143页PDF下载)
OpenClaw:AI从聊天到行动-下一代智能助手白皮书(附44页PDF下载)
2026人工智能赋能可信数据空间发展研究报告(附30页PDF下载)
2026城市地面服务机器人空间治理白皮书(第一版)(附20页PDF下载)
2026人工智能用户权益保护关键问题研究报告(附30页PDF下载)
面向产业的算法治理研究—构建可信赖的算法治理路径(2025 年)(附33页PDF下载)
2026年物理AI白皮书-塑造自己的下一个版本2026前沿科技趋势(附124页PDF下载)
2026年金融数据中心新型全栈可观测及智能分析研究报告(附73页PDF下载)
大模型架构创新研究报告:下一场范式革命,谁是大模型架构新王者?(附30页PDF下载)
制造业数字化转型发展报告(2025年)(附73页PDF下载)
2025年医疗大模型研究报告:新质生产力,大模型在各医疗场景的赋能实践(附61页PDF下载)
智能体时代的AI人才粮仓模型:2026年中国企业AI人才与组织发展报告(附56页PDF下载)
2026年技术趋势报告:AI从概念验证迈向价值创造(附74页PDF下载)
面向产业的算法治理研究报告(2025年)(附33页PDF下载)
AI眼镜关键技术与产业生态研究报告(2025年)(附49页PDF下载)
2025年AI原生应用开源开发者沙龙(附101页PDF下载)
铸基生态观察系列报告-协同设计的智能化与产设研一体化(2025)(附58页PDF下载)
对话式分析如何成为企业智能增长的加速器(附31页PDF下载)
阿里云AI原生应用开发实战营——AI Agent专场(深圳)(附135页PDF下载)
2026年中国GenAI+教育行业发展报告(附70页PDF下载)
金融业AI基础设施发展报告(2024-2025年)(附41页PDF下载)
2026大模型工具大全:一次看遍各个领域的AI利器(附49页PDF下载)
城市全域数字化转型发展报告(2025年)(附46页PDF下载)
美美与共:2026 AI赋能文化产业发展报告(附106页PDF下载)
国家及各省市算力基础设施产业相关政策汇编(2024年6月至2025年12月)(附120页PDF下载)
AI行业2025投资回报:智能体如何解锁下一波AI商业价值(附48页PDF下载)
人工智能产业发展研究报告(2025年)(附75页PDF下载)
2026年智能建筑企业转型蓄势与结构性条件白皮书(附19页PDF下载)
数据智能服务产业发展研究报告(2025年)(附44页PDF下载)
2025年新型需供关系驱动下的中国AI文旅发展趋势报告(附43页PDF下载)
2025年AI原生应用开源开发者沙龙(附128页PDF下载)
2025年中国人工智能学会系列白皮书-语言智能(附150页PDF下载)
2026年AI赋能文化产业发展报告-AI工具全景指南(附151页PDF下载)
2026年AI的双重价值:助力气候正向效应与推动能源转型报告(附45页PDF下载)
1ms城市算网创新应用汇编(2025年)(附60页PDF下载)
2026年人工智能与人类生活:从尝鲜到依赖研究报告(附23页PDF下载)
重塑人工智能主权:通过战略投资提升竞争力的途径白皮书(附33页PDF下载)
2026年AIGC行业现状及发展趋势白皮书(附40页PDF下载)
AI搜索新视界:2026年GEO全域流量协同打造品牌增长超级引擎白皮书(附41页PDF下载)
AI营销之GEO行业深度:行业框架、市场分析、产业链及相关公司深度梳理(附32页PDF下载)
2026年国家新纪元:人工智能时代的权力格局与竞争优势研究报告(英文版)(附210页PDF下载)
2026年AI规模化部署最佳实践指南报告(附20页PDF下载)
2025年对话式分析如何成为企业智能增长的加速器报告(附31页PDF下载)
智趣未来-2026年AI玩具市场发展与用户洞察报告(附34页PDF下载)
AI银行白皮书 智能体驱动金融范式重构(附39页PDF下载)
AI 原生应用开发实战营·深圳站分享材料(附90页PDF下载)
2026年智能体AI核心指南:构建自主化未来的竞争方略(附30页PDF下载)
数据智能服务产业发展研究报告(2025年)(附44页PDF下载)
2026年智驭变革:生成式AI驱动汽车产业价值重构白皮书(附48页PDF下载)
2025年云器Lakehouse技术白皮书(附36页PDF下载)
2025年人工智能3.0:智能浪潮下的法律、博弈与战略报告(附234页PDF下载)
2026年人工智能(AI)在中小學教育的應用與發展(附30页PDF下载)
2025年上海智能机器人百大场景案例集(附398页PDF下载)
2026年金融领域数据安全运营体系化建设研究(附57页PDF下载)
中国具身智能产业发展与竞争格局对标分析(附23页PDF下载)
火山引擎:2025年智能视频与边缘实践精选集(附256页PDF下载)
如何在AI搜索中胜出:提升在+AI+搜索引擎与大语言模型中可见性的终极指南(附69页PDF下载)
个人A产业定义、产业架构与发展趋势白皮书(附60页PDF下载)
2026年智旅新纪元:AI与旅游产业融合全景报告(附32页PDF下载)
2026年科技、传媒和电信行业预测报告(附121页PDF下载)
人工智能安全治理研究报告(2025年)(附50页PDF下载)
生成式人工智能服务合规备案指南(2026年)(附70页PDF下载)
2025开源大模型法律风险及防范研究报告(附99页PDF下载)
AI眼镜关键技术与产业生态研究报告(2025年)(附49页PDF下载)
2025年人工智能推动金融数据治理转型升级研究报告(附76页PDF下载)
2026年中国企业GEO转型与应用趋势白皮书(附22页PDF下载)
2026年AI Agent智能体技术发展报告(附85页PDF下载)
清华大学:职业教育人工智能应用发展报告(2024-2025)(附201页PDF下载)
2025年智领新航海:中国企业AI转型与东南亚机遇研究报告(附41页PDF下载)
2025大模型及机器人算法-VLA技术分解(附51页PDF下载)
2026年装备制造供应链智能体研究报告(附24页PDF下载)
资料分享丨2025年人形机器人生态报告(附20页PDF下载)
资料分享丨智能工厂发展报告(2025年)(附75页PDF下载)
2025年上海市“AI+制造”发展白皮书(附69页PDF下载)
2026年AI时代平台赋能高质量充分就业白皮书(附63页PDF下载)
智能物联网(AIoT)安全技术与应用研究报告(2025版)(附178页PDF下载)
AI驱动的勒索软件威胁与防护技术应用指南(2025版)(附106页PDF下载)
2026年人力资源部AI转型超级指南(附224页PDF下载)
2026年中国企业人力资源数智化成熟度模型与实践白皮书(附69页PDF下载)
人工智能安全治理研究报告(2025年)(附50页PDF下载)
智启万物:全球AI应用平台市场全景图与趋势洞察报告(附45页PDF下载)
金融智能体技术与应用研究报告(2025年)(附53页PDF下载)
2025年企业级智能体式AI实施指南白皮书:战略落地与价值创造框架(附37页PDF下载)
2025从计算到认知:AIDC发展路径与未来展望白皮书(附37页PDF下载)
躯体觉醒:叩响具身智能纪元奇点——2025年人形机器人行业白皮书(附54页PDF下载)
2025年AI原生应用开源开发者沙龙·广州站电子书(附139页PDF下载)
2025年中国企业级AI应用行业研究报告(附50页PDF下载)
北京大学:2025年AI时代的教育变革探索指南(附62页PDF下载)
2025年个人AI产业定义、产业架构与发展趋势白皮书(附60页PDF下载)
人工智能开源生态研究报告(2025年)(附56页PDF下载)
云端智能体:AI Agent技术与应用研究报告(2025年)(附50页PDF下载)
openEuler系操作系统在金融行业的应用与生态白皮书2025(附66页PDF下载)
医疗器械行业数字化转型发展报告(2025)(附46页PDF下载)
2025雇佣关系趋势报告:人机共生时代的职场进化(附38页PDF下载)
2025年大模型推理优化与部署实践产业洞察研究报告(附66页PDF下载)
2025技术和创新报告:包容性人工智能促进发展(附181页PDF下载)
2025年移动终端智能体隐私安全白皮书(附24页PDF下载)
2025年石药集团数字化转型实践探索报告(附35页PDF下载)
人工智能安全风险测评白皮书(2025年)(附115页PDF下载)
2025年中国企业数智化转型案例研究报告(附130页PDF下载)
全球重点区域算力竞争态势分析报告(2025年)(附114页PDF下载)
2026年UiPath AI和自动化趋势报告(附41页PDF下载)
2025年AI赋能央企数智化转型研究报告(附42页PDF下载)
破局与创新-2025年人才管理数字化应用趋势调研报告(附45页PDF下载)
2025年浙商人工智能应用情况调研报告(附130页PDF下载)
2025年腾讯云TencentOS成功案例精选白皮书(附41页PDF下载)
2025年“人工智能+” 行动深度解读与产业发展机遇报告(附46页PDF下载)
2025年音视频领域下AIGC的应用与创新探索报告(附18页PDF下载)
2025年协同办公领域AI发展与应用实践报告(附52页PDF下载)
金蝶:2025年智能时代管理系统升级与组织前瞻报告(附29页PDF下载)
政务智能体发展研究报告(2025年)(附175页PDF下载)
“人工智能+”创新应用:实体经济和数字经济深度融合发展报告(2025)(附98页PDF下载)
中国金融智能体发展研究与厂商评估报告 (2025) (附68页PDF下载)
北京大学:2025年AI视频生成技术原理与行业应用报告(附137页PDF下载)
智能算网_AI Fabric2_0_研究报告(附50页PDF下载)
致胜硅之赛局—三大战略护航 AI 领先优势(附32页PDF下载)
AI智能体在未来产业创新上的前沿应用与发展趋势(附58页PDF下载)
AI 时代的零售与消费品行业:AI 重塑竞争格局, 打造品牌新优势(附20页PDF下载)
2026年AI与智能体式自动化趋势报告解锁发展蓝图(附33页PDF下载)
2025年华彩算力行业创新应用分析报告(附62页PDF下载)
2025年智能媒体新引擎:腾讯云媒体处理加速内容生产解决方案(附27页PDF下载)
低空基础设施发展研究报告(2025)(附183页PDF下载)
2025年AI智能体驱动产业变革研究报告(附55页PDF下载)
2025年AI驱动下的音视频场景创新报告(附21页PDF下载)
2026六大未来产业发展趋势与人工智能八大落地场景洞察(附27页PDF下载)
2025年人工智能企业商业秘密保护指引(附65页PDF下载)
2026年MTL AI 营销获客体系搭建指南--让获客增长可预测(附30页PDF下载)
生成式人工智能零售业全景观察白皮书(2025)(附71页PDF下载)
企业AI人才白皮书(2025-2027)(附73页PDF下载)
2025年人机协同优势:在AI时代打造高质量研究白皮书(附30页PDF下载)
2025年SECon大会-AI原生应用架构专场分享材料(附130页PDF下载)
企业级AI应用开发:从技术选型到生产落地(附99页PDF下载)
人工智能制胜未来:赋能三大银行业务板块,抢占市场先机(附44页PDF下载)
2025 未来全球劳动力报告:职场人如何在人工智能时代茁壮成长(附77页PDF下载)
2025年数据智能体实践指南:AI智能体在未来产业创新上的前沿应用与发展趋势(附56页PDF下载)
2025中国企业级AI实践调研分析年度报告(附38页PDF下载)
2025年度中国零售数字化及新技术应用创新案例(附163页PDF下载)
AI CITY城市智能体前瞻研究报告(2025)(附102页PDF下载)
2025人工智能计算中心发展白皮书2.0(附41页PDF下载)
2025年AI时代的创新范式与思考报告(附15页PDF下载)
2025年AI智能体驱动产业变革研究报告(附55页PDF下载)
2025年AI智能体在未来产业创新上的前沿应用与发展趋势报告(附58页PDF下载)
2025年金蝶AI苍穹平台,新一代企业级AI平台报告(附44页PDF下载)
2025年从DT到AT,星空正在重塑中国制造报告(附64页PDF下载)
2025年脑机接口赋能企业ESG管理创新报告(附40页PDF下载)
2025将人工智能融入可持续解决方案:在数字时代实现可持续发展报告(附56页PDF下载)
2026年人工智能趋势报告:颠覆规则与未来前瞻(附59页PDF下载)
智能中台实践指南(1.0版)发布及解读(附14页PDF下载)
2025生成式营销产业研究报告:从 AIGC到AIGD(附96页PDF下载)
2025年领先一步 布局未来:为什么现在是IP行业利用AI设想更大格局的绝佳时机报告(附36页PDF下载)
2025年AI时代跨境业务反欺诈挑战与应对之策研究报告(附22页PDF下载)
2025年中国企业级AI商业化进程报告(附72页PDF下载)
破局:中小制造企业“积木式”数字化转型之路(附54页PDF下载)
Gartner:2026年十大战略技术趋势报告(附28页PDF下载)
2025年从AI创意到实际成效:科技服务行业AI优先型劳动力体系构建研究报告(附32页PDF下载)
2025年软件研发应用大模型国内现状调查报告(附60页PDF下载)
2025年Serverless架构数据库技术白皮书(附32页PDF下载)
保险气候风险管理与人工智能技术应用研究报告(附13页PDF下载)
2025年AI驱动的组织重构与业务重构_绚星智慧科技AI实践白皮书(附75页PDF下载)
2025年为什么AI不推荐你?B2B企业的GEO实战报告(附55页PDF下载)
2025年第四季投资展望报告:把握人工智能崛起及减息机遇(附37页PDF下载)
2025年使用大语言模型进行自动题库生成:TIMSS四年级的发展与验证报告(附146页PDF下载)
102个增长实例-数智化增长领头羊(2025版)(附79页PDF下载)
2025年具身智能十大观察报告:洞悉智能发展之势探索智能向善之路(附78页PDF下载)
2026年AI与智能体式自动化趋势报告解锁发展蓝图(附32页PDF下载)
2025年揭秘黑灰产AI的潘多拉魔盒报告(附41页PDF下载)
2025年从流程自动化到行业范式重塑:以云端AI智能体驱动大规模增长研究报告(英文版)(附48页PDF下载)
2025年数字化转型和人工智能在电力系统转型中的应用报告(附68页PDF下载)
2025年ReCopilot:基于大模型的二进制逆向工程助手报告(附42页PDF下载)
2025端侧大模型安全风险与治理研究报告(附36页PDF下载)
2025年AI赋能能源系统:解锁可持续AI助力韧性能源转型研究报告(附35页PDF下载)
2025年生成式人工智能与中小企业劳动力研究报告(附53页PDF下载)
2025年美国国家人工智能研究院建设及对我国启示与借鉴报告(附21页PDF下载)
企业级AI应用开发:从技术选型到生产落地(附99页PDF下载)
2025年智慧城市低空应用人工智能安全白皮书(附59页PDF下载)
2025年大模型技术在新能源功率预测中应用初探报告(附24页PDF下载)
信息模型伙伴计划-数据互操作应用案例集(2025)(附69页PDF下载)
2025数据智能体实践指南:技术架构、应用场景、实施路径(附56页PDF下载)
2025年利用大模型辅助自动化挖掘BYOVD漏洞驱动报告(附36页PDF下载)
2025年智能制造行业物流与供应链数字化转型白皮书(附46页PDF下载)
2025年智启新质生产力之三 ——生成式人工智能 (AIGC)在医疗器械 的潜在应用(附36页PDF下载)
2025年人工智能行业的状态:代理,创新和转型(附32页PDF下载)
2025年AI+HR:人力资源管理范式的革命报告(附151页PDF下载)
2025年智能体AI的战略跃迁:打破渐进改善创造全新价值报告(附24页PDF下载)
AI搜索时代:从GEO到AIBE的品牌新蓝图|GEO白皮书|2026 (附65页PDF下载)
2025年未来课堂AI智慧教室教学装备产业发展报告(附179页PDF下载)
2025AI供电的未来:重新定义AI 数据中心供电白皮书(附24页PDF下载)
2025年大模型供应链安全的熵增效应:风险挖掘与熵减策略报告(附46页PDF下载)
2025AI+时代已至:以稳健的云和数据转型智赢AI+时代竞争优势白皮书(附22页PDF下载)
2025年“一带一路”人工智能应用场景案例集(附227页PDF下载)
2025年AI赋能 开启人力资源管理加速键(附55页PDF下载)
2025年中国算力发展之AI计算开放架构研究报告(附48页PDF下载)
2025年AI-ICT赋能与重构白皮书(附35页PDF下载)
2025年商用车电动化解决方案-BestECV核算大模型(附29页PDF下载)
中国联通数智化转型成熟度报告(2025)(附52页PDF下载)
2025年人工智能发展态势:智能体、创新与转型 2.0(附30页PDF下载)
2025年大模型与智能体安全风险治理与防护(附19页PDF下载)
拥抱 AI 革命:企业的大模型应用指南(附31页PDF下载)
清华大学:2025年生成式人工智能高教应用提示词(教学版)(附36页PDF下载)
智创“她”力量:女性AI创新创业白皮书(附36页PDF下载)
2026年全球企业生成式AI应用状况研究报告(附60页PDF下载)
2025年人工智能背景下的设计趋势洞察报告:设计&AI共生(附104页PDF下载)
2025全球可信AI治理与数据安全报告(附44页PDF下载)
人工智能时代的黎明:青少年、家长与生成式AI在家庭及学校的应用现状 (附56页PDF下载)
2025年AI原生应用开发实战营·北京站分享材料(附107页PDF下载)
2026中国AIoT产业全景图谱报告(附150页PDF下载)
人工智能算力基础设施赋能研究报告(2025年)(附38页PDF下载)
大模型在企业的应用实践分享(2025年)(附50页PDF下载)
2025 年混沌 AI 商业应用白皮书(附166页PDF下载)
2025年用 LangChain+DeepAgents 开发高级 AI 智能体实战手册 (附39页PDF下载)
2025 年中国智能体(AI Agent)年度最佳实践应用榜单 (附15页PDF下载)
清华大学:AIGC发展研究报告4.0 (附152页PDF下载)
2025 中国 AI4LS 行业发展蓝皮书(附67页PDF下载)
2025 年中国大模型行业发展研究报告(附40页PDF下载)
2025 年生成式人工智能的巨大经济潜力报告(附51页PDF下载)
生成式人工智能在工业制造中的应用(2025年)(附41页PDF下载)
面向5G-A与AI融合驱动的算网智一体化解决方案白皮书(2025年)(附24页PDF下载)
2025年中国企业级智能生产力行业白皮书(附27页PDF下载)
2025年第一批广西人工智能产品、垂直领域模型和“人工智能+制造”典型应用场景(附381页PDF下载)
2025年AI数据分析之ChatBI发展与应用实践白皮书(附66页PDF下载)
2025 AI Agent(智能体)圣经:智能体颠覆行业终极指南报告(附69页PDF下载)
2025年AI超级公司白皮书:企业进化与价值重塑(附51页PDF下载)
生成式人工智能应用发展报告(2025)(附63页PDF下载)
AI智能体在顺丰运营环节的应用(2025年)(附51页PPT下载)
大模型一体机应用研究报告(2025年)(附48页PDF下载)
2025年AgenticOps:重塑企业 AI 生产力的下一代范式白皮书(附59页PDF下载)
2025年人工智能(AI)赋能包容性社会发展研究报告(英文版)(附72页PDF下载)
AI应用新范式专题报告:从工具革命到“超级OS”的演进与商业化路径(附50页PDF下载)
2025年甲子Cool Vendor人形机器人大模型领域报告(附24页PDF下载)
人工智能赋能工业仿真研究报告(2025年)(附74页PDF下载)
中国金融生成式AI多模态内容鉴伪与安全防御报告(2025)(附66页PDF下载)
2025年人工智能现状报告(英文版)(附313页PDF下载)
如何用“智能杠杆”实现降本增效---《中小企业AI实战指南》白皮书(附41页PDF下载)
2025年大模型智能体在低碳电力系统中的应用探索报告(附49页PDF下载)
AI赋能,智塑未来——机器人产业的变革与展望白皮书(附20页PDF下载)
2025智慧城市低空应用人工智能安全白皮书(附59页PDF下载)
2025年央国企人才激励白皮书——薪酬与绩效创新、长效提质增效(附40页PDF下载)
2025年DORA报告:人工智能辅助软件开发现状调查报告(英文版)(附142页PDF下载)
2025年生成式人工智能在自动驾驶中的应用白皮书(附162页PDF下载)
IDC AI原生云 新型云厂商重构Agentic基础设施(附22页PDF下载)
2025年DORA:人工智能辅助软件开发现状调查报告(附98页PDF下载)
警惕AI“信口开河”:大语言模型幻觉控制能力深度测评报告(附12页PDF下载)
2025年重塑数据与人工智能:打造面向未来的数字基础设施白皮书(附23页PDF下载)
网络智能体与NetMCP协议技术白皮书(2025年)(附36页PDF下载)
AI时代的医疗保健业:科技注入,赋能 医疗创新与患者关怀(附16页PDF下载)
2025人工智能建设应用白皮书——AI Inside建设路径(附45页PDF下载)
2025年Kimi万亿参数大模型的全球云网架构演进之路报告(附17页PDF下载)
基于大语言模型的多模态多任务风电场功率预测研究报告(附29页PDF下载)
2025年智慧图书馆AI馆员应用白皮书(附73页PDF下载)
2025年年国产AI芯片和高性能处理器厂商排名和行业趋势报告(附35页PDF下载)
AI重塑消费决策 2025年中国GEO趋势与品牌增长策略报告(附59页PDF下载)
2025年人工智能与先进计算融合创新关键技术与基础支撑体系研究蓝皮书(附59页PDF下载)
算力中心创新融资研究报告(2025年)(附42页PDF下载)
LLM智能体幻觉综述:梳理5类幻觉、18大诱因与10种缓解方案,300+论文资源开源(附37页PDF下载)
2025年AI大模型与异构算力融合技术白皮书(附144页PDF下载)
2025年谷歌云技术指南:打造智能AI代理系统(英文版)(附64页PDF下载)
2025年中国 Data AI 数据基础设施白皮书(附31页PDF下载)
2025中美人工智能赋能产业发展的现状、趋势及政策建议报告(附27页PDF下载)
2025年简单易用的智能云网络,助力企业出海和AI创新报告(附36页PDF下载)
用AI取胜:从战略到执行的商业领导者行动手册(附33页PDF下载)
2025年全球协作机器人产业发展白皮书 —— 具身智能时代的技术突破与产业重构(附117页PDF下载)
2025年人工智能算力创新知识产权研究报告(附20页PDF下载)
2025年AI时代的银行业:以AI驭险更须为AI设防报告(附24页PDF下载)
2025工业制造、现代农业等九个领域“数据要素×”典型场景指引(附457页PDF下载)
2025第三批“数据要素”典型案例-国家数据局(附185页PDF下载)
2025年企业级安全生产智能体白皮书V1(附73页PDF下载)
AI赋能数字融合-2025年用人工智能助力新型智慧城市建设报告-科大讯飞(附41页PDF下载)
2025年智能世界的ICT岗位与技能白皮书(附180页PDF下载)
2025年智启边缘:英特尔软硬件一体化赋能产业AI应用实践白皮书(附46页PDF下载)
2025年汽车零部件行业数字化转型白皮书(附36页PDF下载)
2025年中国新能源企业AI数智化转型白皮书(附88页PDF下载)
2025年中国智能电动车发展趋势洞察报告(附58页PDF下载)
2025职场“人机共生”演进情况调研报告(附20页PDF下载)
数字神化:2025年“十五五”企业战略规划编制实战指南报告(附173页PDF下载)
基于具身智能的智慧工厂创新应用白皮书(2025)(附31页PDF下载)
BioNTech Innovation Series AI Day 2025(附128页PDF下载)
《2025年中国具身智能产业发展规划与场景应用洞察》(附26页PDF下载)
2025重塑人工智能时代的绩效管理报告(附24页PDF下载)
2025年一款助力科学家编写专家级实证软件的人工智能系统研究报告(英文版)-谷歌(附71页PDF下载)
2025年中国联通面向无状态计算服务的算力网络白皮书(附42页PDF下载)
2030年人工智能(AI)研究报告:基于当前趋势的外推分析(附119页PDF下载)
具身智能的基础知识(基本概念、发展演进、核心技术、产业链和未来发展)(附68页PDF下载)
2025年AI智算引擎助力金融行业效能跃升报告(附18页PDF下载)
2025年通向AGI之路-全球人工智能展望报告(附82页PDF下载)
AI时代下中国低零代码市场发展研究报告(2025)(附38页PDF下载)
AI时代,打造完美公关推介的完整指南报告(2025年版)(附19页PDF下载)
2025年中国金融业数据库国产替代能力评估报告(附38页PDF下载)
2025年人工智能与先进计算融合发展路径研究蓝皮书(附38页PDF下载)
2025年基于AI+Agent的金融云平台全场景运维决策机制研究报告(附18页PDF下载)
2025年营销人员与人工智能:深入探索AI应用新维度研究报告(附28页PDF下载)
2025“AI in All”企业出海白皮书(附100页PDF下载)
2025年AI智能家庭(AI2H)研究报告(附48页PDF下载)
《2025年中国CIO选型指南-AI协同办公产品》(附54页PDF下载)
创新升维“智付+全球服务生态”赋能品牌增长报告(附34页PDF下载)
2025中国智能底盘技术及产业生态研究报告(附40页PDF下载)
2025财务管理新纪元:世界一流企业的智能费控卓越之道白皮书(附61页PDF下载)
企业级智能体产业落地研究报告分享——从场景试点到规模化应用实践(附12页PDF下载)
算力网络运载力指数评估报告(2025 年)(附26页PDF下载)
2025年AI未来家应用场景研究报告(附72页文件下载)
2025年度制造业数字化转型典型案例集(附162页文件下载)
数据筑源,AI添翼,国企的数智化“进化”(附39页文件下载)
2025人工智能与注册会计师行业发展:协同、风险及挑战报告(附72页文件下载)
2025年产业AI应用热力报告(500+应用,60+细分场景)(附21页文件下载)
2025年智能化时代数据库自主可靠运维白皮书(附89页文件下载)
算力电力协同典型案例集(2025)(附40页文件下载)
2025年以太网智算集群互联技术白皮书(附62页文件下载)
2025年大模型背景下高等教育数智化转型研究报告(附132页文件下载)
2025年下一代智算DC高速互联448Glane需求白皮书(附69页文件下载)
量子计算发展态势研究报告(2025年)(附58页文件下载)
2025年工业智能体应用现状与趋势展望报告(附16页文件下载)
2025年总第713期:遏制人工智能芯片走私已成为美国国家安全优先事项(附48页文件下载)
2025年AIGC全生命周期业务风控白皮书(附72页文件下载)
数据驱动的企业流程数智化路径与实践(2025)(附44页文件下载)
2025年金融级云上云下全链路智能可观测运维新范式报告(附14页文件下载)
全球数智化指数(GDII)2025——智能跃迁:GDII与数智经济未来(附142页文件下载)
2025年腾讯企点智能营销白皮书-AI赋能全链路数智化增长MAGIC方法论(附66页文件下载)
AI Agent的事件驱动架构实践-阿里云(附92页文件下载)
2025年基于AI大模型的金融数据中心智能网络运维应用研究报告(附50页文件下载)
2025年企业级智能体产业落地研究报告:从场景试点到规模化应用实践(附105页文件下载)
2025年中国企业应用AI成熟度AIM²模型报告(简版)(附42页文件下载)
北京航空航天大学:面向具身智能的大小模型协同算法研究和实践(附37页文件下载)
2025年新型需供关系驱动下的中国AI文旅发展趋势报告(附43页文件下载)
2025年人工智能安全治理框架2.0版-全国网络安全标准化技术委员会(附90页文件下载)
智能驱动增长:人工智能客户关系管理(AI CRM)系统研究报告(2025年)(附70页文件下载)
2025年建筑企业AI应用行动指南报告(附98页文件下载)
2025年GraphRAG实践应用白皮书(附52页文件下载)
2025年全球AI工具市场发展现状与趋势分析(附38页文件下载)
2025年生成式AI卓越架构设计指导原则报告-阿里云&中国信通院(附38页文件下载)
红杉AI崛起2025主题演讲:人工智能万亿美元机遇(附29页文件下载)
2025年下一代内部审计: AI与人工协同引领内审转型白皮书(附25页文件下载)
以人工智能获胜:生成式AI的未来,新兴技术与范式转变(附64页文件下载)
2025年特色产业数据要素价值化研究报告(附85页文件下载)
2025年智能体时代:重塑企业未来-电信白皮书(附14页文件下载)
2025年FineBIAI助力新奥数智化运营报告(附36页文件下载)
2025年一窥AI未来:初创公司可借鉴的观点(附81页文件下载)
2025年人工智能促进高质量充分就业系列报告之—“时雨润无声”:AI训练赋能劳动者职业发展(附23页文件下载)
DeepSeek辅助论文写作实战指南(附146页文件下载)
智能在独⽴国家联合体(CIS)国家⾼等教育中的整合:当前趋势与活动分析(附29页文件下载)
2025年阿里云AI原生架构与企业实践专场分享-PPT合集(附92页PDF下载)
2025年数据要素价值形成规范研究报告(附83页文件下载)
大模型与边缘智算融合发展白皮书(2025年)(附34页文件下载)
算力经济发展研究报告(2025年)(附45页文件下载)
2025年金融智能体深度应用报告(附47页文件下载)
2025年AI大转型:如何从试点探索走向产业重塑报告(附25页文件下载)
2025年AI硬件出海人才白皮书(附53页文件下载)
埃森哲:一马当先,AI规模化应用指南报告(附39页文件下载)
2025年爱尔眼科AI战略白皮书(附54页文件下载)
AI可信数据空间白皮书-华为(附54页文件下载)
2025年中国L4智能驾驶场景商业化发展洞察报告(附60页文件下载)
2025年高比例新能源电网多断面限额的人工智能计算与调控技术报告-四川大学(附33页文件下载)
2025年主权AI状况报告:开源项目与全球协作在全球人工智能战略中的作用(英文版)(附46页文件下载)
十问“AI陪伴”研究报告:现状、趋势与机会(附57页文件下载)
2025美国人工智能领域创新平台载体建设进展、经验及对我启示报告(附13页文件下载)
2025年面向企业高层的AI指南:从战略到执行 以人工智能制胜报告(英文版)(附64页文件下载)
2025年车载智能计算平台:解锁互联服务的新篇章报告(英文版)(附20页文件下载)
中国人民大学:2025年大语言模型中的事实性幻象报告(附45页文件下载)
2025年金融业新一代数据中心创新发展案例集(附142页文件下载)
数据要素融合应用典型模式与价值路径白皮书(2025年)(附22页文件下载)
2025年销售白皮书:AI来了销售会被取代吗?(附11页文件下载)
2025年AI项目变现之路:智能体AI开启持续财务增长引擎报告(附32页文件下载)
2025年AI基础设施安全白皮书-百度智能云(附52页文件下载)
2025年破解AI投资回报迷局报告-首席AI官如何化繁为简,开辟价值创造新路径(附32页文件下载)
2025年美国AI经济区域分布特征及发展就绪度研究报告(英文版)(附69页文件下载)
2025年AI应用市场洞察报告(附71页文件下载)
2025年人工智能(AI)基础设施状况报告(附33页文件下载)
2025年面向GenAI的数据智能底座白皮书(附18页文件下载)
2024年营销中的人工智能现状:人工智能趋势与可操作见解报告(英文版)(附25页文件下载)
2025年AI就绪指数报告(附160页文件下载)
2025年人工智能(AI)的未来研究报告:初创企业视角(附75页文件下载)
2025年智能驾驶智算数据平台发展研究报告(附29页文件下载)
2025年人工智能赋能智慧旅游发展研究报告(附85页文件下载)
2025年高质量数据集建设指引(附53页文件下载)
AI艺术的若干问题思考(附55页文件下载)
2025年OceanBase AI Data Infra 解决方案白皮书(附40页文件下载)
2025年航空航天产业人才供需洞察报告(附44页文件下载)
全球生成式人工智能的全球行业趋势(中英双语)(附23页文件下载)
2025年AI方案赋能白皮书(附47页文件下载)
2025年在幻觉与超能中前行-大模型参与安全运营的应用探索报告(附65页文件下载)
2025安全优先的大模型研究报告(附54页文件下载)
2025年阿里云AI原生应用实践沙龙-Serverless AI专场(PTT合集)(附104页文件下载)
数据标注产业发展研究报告(2025年)(附62页文件下载)
2025年AI风控-大模型驱动金融风险决策新范式报告(附36页文件下载)
2025年AI眼镜市场空间、行业竞争格局及标的公司分析报告(附33页文件下载)
2025年中国Z世代智能体白皮书(附51页文件下载)
2025年中国商业航天行业发展研究报告(附34页文件下载)
2025年6G“零中断”网络设计白皮书(附36页文件下载)
2025年全球跨境支付服务行业洞察报告-艾瑞咨询(附37页文件下载)
2025年人工智能高质量数据集建设指南(附74页文件下载)
2025年金融行业大模型应用落地白皮书(附58页文件下载)
2025年赋能人工智能时代的学习者:中小学人工智能素养框架报告(英文版)(附43页文件下载)
2025年AI现状:组织如何重构以捕获价值报告(英文版)-麦肯锡(附26页文件下载)
2025年AI教育:助力新时代教育强国建设智库报告(附38页文件下载)
2025-26年薪资与就业报告:隐私、人工智能治理与数字责任(附43页文件下载)
生成式AI鸿沟:2025年商业人工智能现状报告(英文版)-麻省理工学院(附26页文件下载)
Al Agent助力挖掘新机遇一品牌研发提案&细分市场探索实战演示(附13页文件下载)
如果你觉得本期分享的AI资料有帮助,欢迎把文章分享给身边更多的朋友~
本公众号分享的所有文件资料,版权归原作者所有,如有侵权,可联系本人删除。


