手机版
二维码
购物车
(
0
)
供应
求购
公司
团购
展会
资讯
招商
品牌
人才
知道
专题
图库
视频
下载
商圈
推广
热搜:
采购方式
甲带
滤芯
气动隔膜泵
带式称重给煤机
减速机型号
无级变速机
链式给煤机
履带
减速机
首页
供应
求购
公司
团购
展会
资讯
招商
品牌
人才
知道
专题
图库
视频
下载
商圈
首页
>
资讯
>
社会热点
中国具身智能行业应用白皮书(2025版)-太原理工大学
日期:2026-04-17 13:15:41 来源:网络整理 作者:本站编辑
评论:0
中国具身智能行业应用白皮书(2025版)-太原理工大学
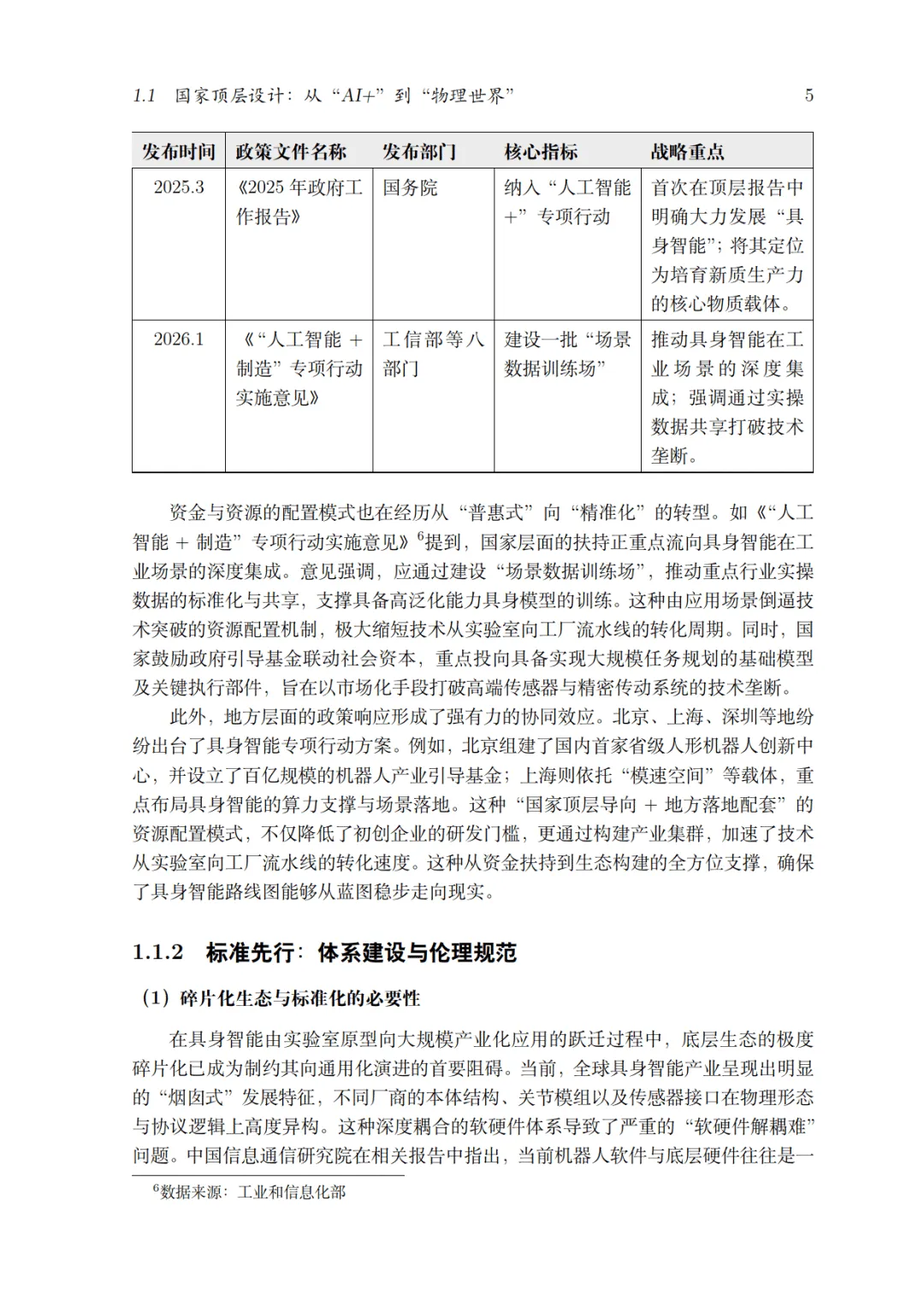
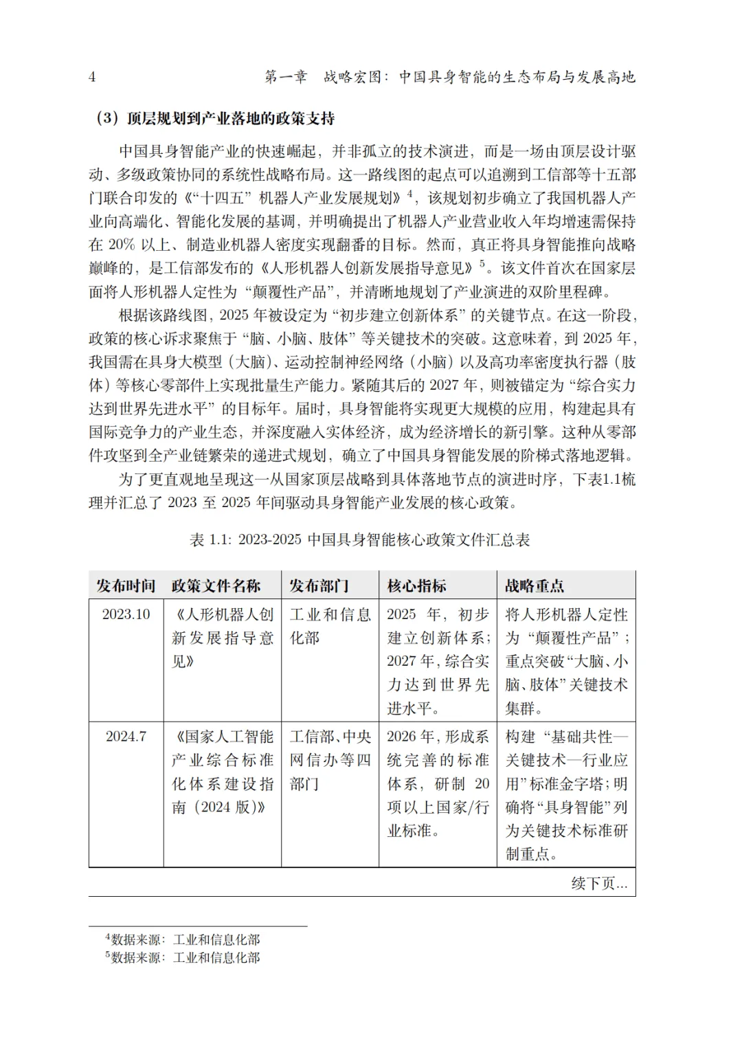
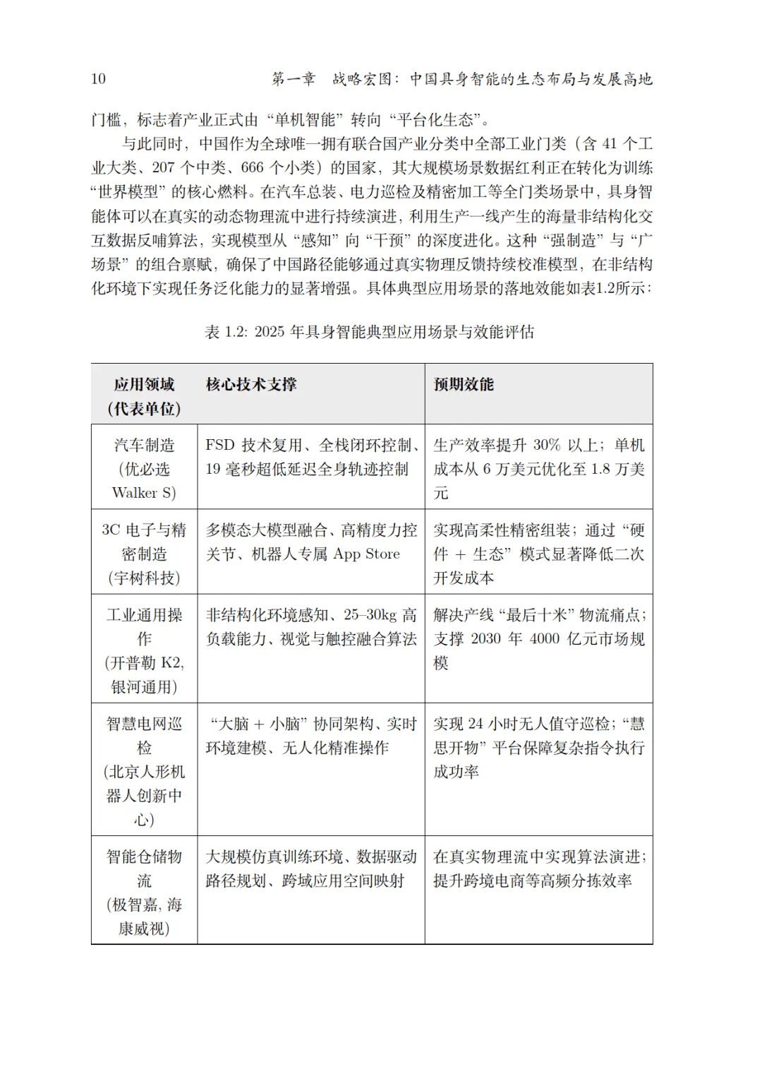
报告基于《中国具身智能行业应用白皮书(2025 版)》,系统梳理我国具身智能产业战略布局、技术体系、场景落地、挑战与未来趋势,勾勒出产业从技术攻关向规模化落地跃迁的全景。
————
全文获取见文末
需要下载完整版报告的朋友,可以扫下方优惠券付费成为会员,
(现在加入仅需36/年)
600000+份报告,随意下载,不受限制,
(支持PC端/APP)
,星球保持每日更新。客服微信:SCBGK666
↓微信扫码
领优惠
加入星球↓
打赏
更多
>
同类资讯
• 2026共同打造AI就绪数据中心白皮
0
条
相关评论
推荐图文
推荐资讯
点击排行
0
1
【足球白皮书】3月20日 晚场比分方向推荐!
0
2
律师行业危机严峻|广西段华案观察
0
3
《2026单店盈利增长白皮书》:从选址到复购,5步打造“赚钱机器”
0
4
2026年中国固态电池行业投融资及兼并重组分析
0
5
《人工智能产业发展报告(2025)》(三)应用赋能:人工智能赋能新型工业化、落地路径、智能原生新业态
0
6
人形机器人执行器系统:行业核心机会与关键趋势洞察
0
7
2026年美国商务舱机票应用白皮书学术出行版
0
8
【行业观察】人形机器人今年跑赢人类?租赁平台成AI落地“基础设施”,“量增价跌”背后是劳动力替代的无声革命
0
9
预告 | 第三届家长课堂如约而至:聆听行业声音,洞察未来职场
网站首页
|
关于我们
|
联系方式
|
使用协议
|
版权隐私
|
网站地图
|
排名推广
|
广告服务
|
积分换礼
|
网站留言
|
RSS订阅
|
违规举报
|
皖ICP备20008326号-18
(c)2008-2022 免费发布网 All Rights Reserved