
报告来源:甲子光年
下载报告:订阅〔研报合集〕会员权益
粉丝福利:免费领取 9000+ 精选报告
(每日分享最新重磅报告,与投资人、创业者、行业研究员、企业高管等群成员互动交流,实现人脉拓展、资源对接、项目合作等)
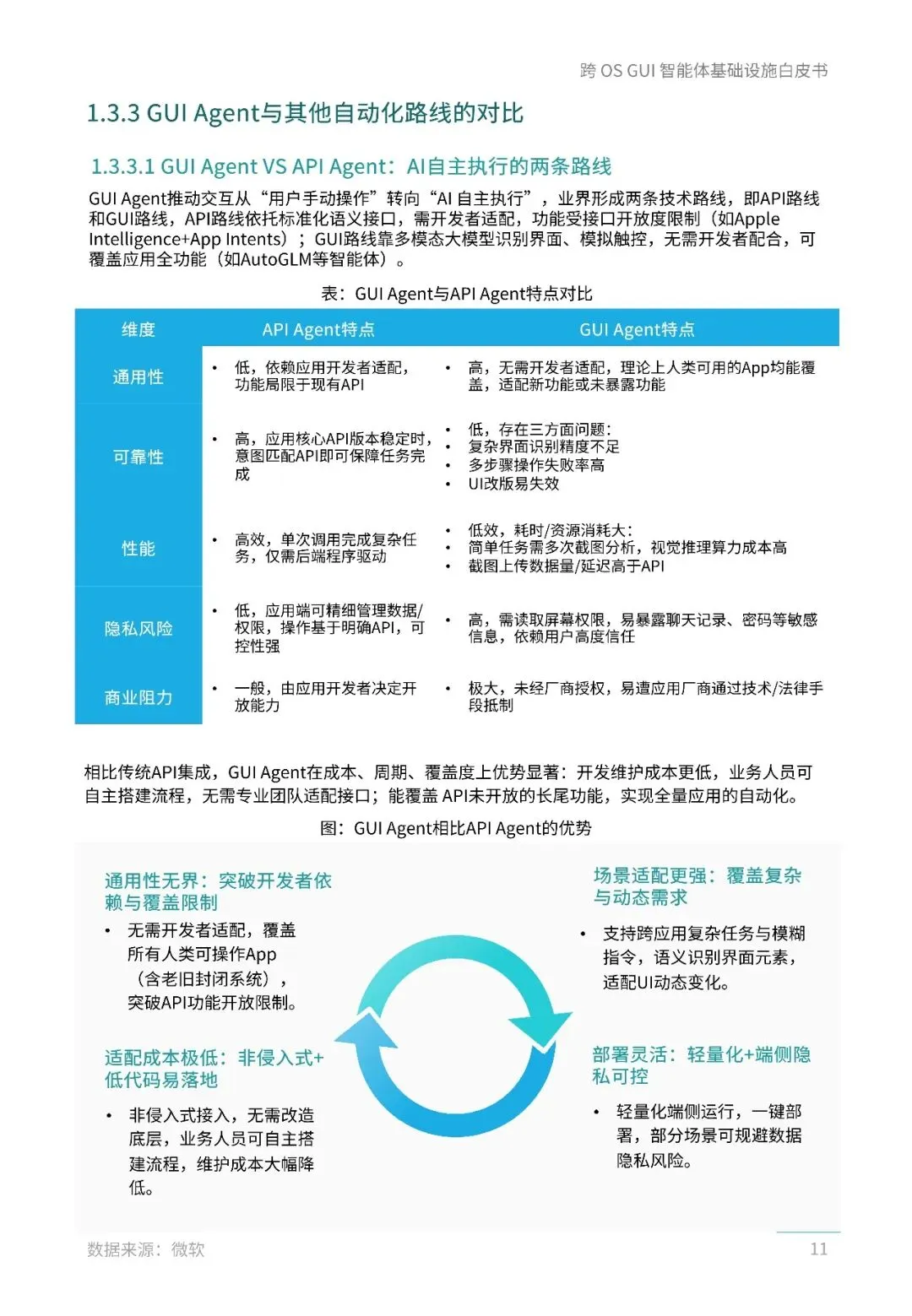
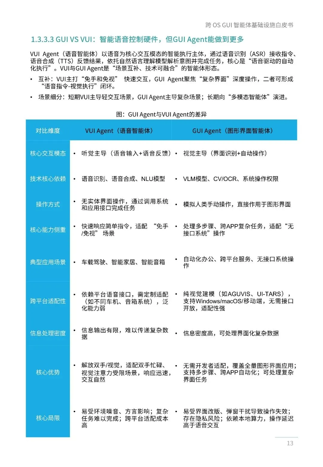
GUI Agent正引领人机交互革命,通过图形界面直接操作,实现“人操作机器”到“机器理解并执行人的意图”的转变。庭宇科技发布的Lybic产品,以边缘智算为底座,解决了GUI Agent运行中的延迟、精度和安全保障问题。GUI Agent突破API限制,通过多模态大模型直接理解界面,实现跨App、跨平台操作,降低自动化成本。
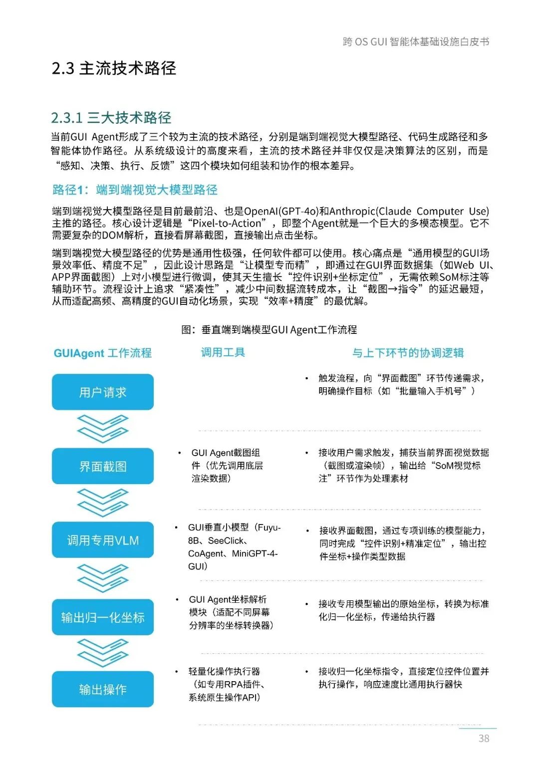
技术路径包括端到端视觉大模型、代码生成和多智能体协作,各有优劣,适用于不同场景。GUI Agent将重塑手机、电脑、智能穿戴等交互方式,推动OS生态变革,使App成为被调用的组件。面临挑战包括端到端延迟、动态环境适应性、准确率流失和成本瓶颈。庭宇科技依托边缘计算网络,推动GUI Agent普及,构建智能桥梁。







































快速把握市场格局,了解企业分布。 获取关键数据,如规模、增长、价格。 洞察技术发展趋势,把握创新方向。 分析市场走向,预测需求与热点。 评估政策影响,理解政策导向。 剖析竞争对手,了解其战略与产品。 发现行业机遇与挑战,提前布局。 获得专业见解,借鉴成功与失败经验。 为决策提供信息,降低风险。
助企业战略规划,明确发展方向。 优化企业运营,提升资源利用效率。 助投资者评估价值,降低投资风险。 为政策制定提供参考,引导产业升级。 推动行业创新,提升竞争力。 促进企业合作,实现资源共享。 提高应变能力,快速响应市场变化。 构建可持续行业生态。 提升行业认知与决策水平。


