提示点击上方蓝字订阅↑为职业成长加满油~
【报告内容较多,仅展示部分】文末附干货下载方式
中国联通自智网络白皮书3.0立足数字经济时代的网络发展需求,清晰勾勒出自智网络产业从L1、L2初级阶段向L3中级阶段迈进的现状,设定2025年高价值场景达L4级先进水平的核心目标,构建三化三层三闭环的完整架构体系,明确统一标准、协同规划、衡量成效的实施路径,落地8大创新实践并实现显著降本增效,同时锚定网络数字世界、决策智能、MLOps三大方向,推动产业协同迈向AI原生网络与算网融合的新未来。
1.自智网络的核心发展目标与演进路径是怎样的?
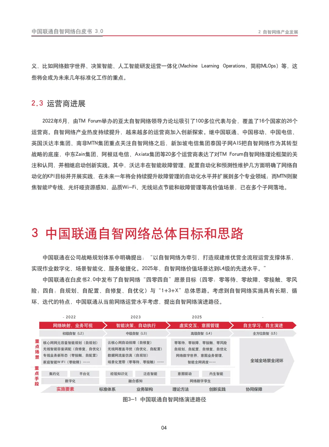
联通以2025年高价值场景达L4级先进水平为核心节点,最终要实现零等待、零故障、零接触、零风险与自规划、自配置、自修复、自优化的四零四自愿景,用自智能力牵引规建维优营全流程升级。整体分四步走,2022年底达成L2初级自智,具备网络映射与业务可视能力,2023年推进到L3中级,实现智能决策与自动执行,2025年冲刺L4高级,完成虚实交互与意图管理,未来还要向L5全方位自智跨越,具备自主学习与自主演进能力,覆盖全域全场景全闭环。
2.三化三层三闭环的目标架构具体指什么?
三化是数字化、智能化、敏捷化,作为架构演进的核心牵引,分别实现网络数字化可视、端到端智能运营与业务产品敏捷交付。三层从顶层到底层依次是商业层、业务层、网络层,商业层直面客户完成意图交互,业务层负责解析意图,提供网络运营与产品创新能力,网络层作为底层基础,靠单域自治提供稳定支撑。三闭环是能力核心,任务闭环在业务层搭建感知、分析、决策、执行的完整体系,知识闭环以网络AI为核心,形成知识生产、赋能、运营的循环,意图闭环则跨层跨域,完成客户意图的转换、协商与保持,驱动网络快速响应商业需求。
3.哪些落地场景实现了突出的降本增效,具体数据如何?
核心成效集中在三大高价值场景。自动路测智能评估已在31省规模应用,完成4/5G免测试里程521万公里,节省测试成本超1亿元,道路质量问题点匹配准确度超90%。无线智能容量调配覆盖全国31省,累计节约License投资近8亿元,释放压抑流量63.6PB,带来新增收入近2亿元,是业界首个单场景无人工干预的L4级自智场景。基站智能节能纳管4/5G基站超110万个,31省全面应用,月均节电超3000万度,在保障用户体验的前提下实现绿色降本,2022年就达到L3级自智水平。




















获取报告原文及海量企业数字化转型、大模型应用、新能源行业、碳中和、5G、元宇宙、区块链、智慧城市、短视频、微短剧等热门行业资料,专家PPT......等更多报告及行业方案、行业案例,请至星球:极光智库
【极光智库 | 你的职业成长加速器】 ——专注实战的行业知识共享社区
◆ 为什么选择我们?3大核心价值 ◆
✅ 省时:每日人工精选50+高质量报告
✅ 省钱:1个星球=10个垂直领域资源库(年省3000+订阅费)
✅ 省心:结构化知识库+行业术语词典
? 深度覆盖15+前沿领域:
AI大模型应用 | 企业数字化转型 | 新能源产业链 | 碳中和落地路径
5G+物联网 | 元宇宙商业场景 | 区块链技术 | 智慧城市解决方案
短视频运营指南 | 微短剧行业洞察 | 营销增长方法论...
? 会员专享资源库:
▷ 5000+份行业白皮书/案例集(含未公开内部资料)
▷ 300+套行业方案(商业计划书/可行性报告等)
? 加入我们你将获得:
1. 建立系统的行业认知框架
2. 获取决策支持的底层数据
3. 掌握先人一步的行业动向
▌常见问题解答
Q:适合哪些人加入?
→ 需要行业数据的市场人员 | 寻求转型机会的职场人 | 商业分析从业者 | 创新创业者
Q:资料如何获取?
→ 知识星球App端、网页端均已开放下载功能
让专业情报成为你的职场杠杆 与行业先行者共同进化 ↓↓↓
在星主的不断努力下,每周都会登上活跃星球榜前十,实际上作为一个资料分享的知识星球,意味着星主每天都是顶格在发很多的资料,加入本星球相当于加入10个专业星球!星球各行业资料分类标签见下图


资料领取方式:
本文获取方式:将文章分享至???圈,后台回复“224”,自动下载获取。



