



















清晰完整版报告已上传至星球


法律服务行业发展概览
1.1 业务分类
1.2 行业市场规模
1.3 行业企业总量
1.4 行业地区分布
1.5 行业竞争格局
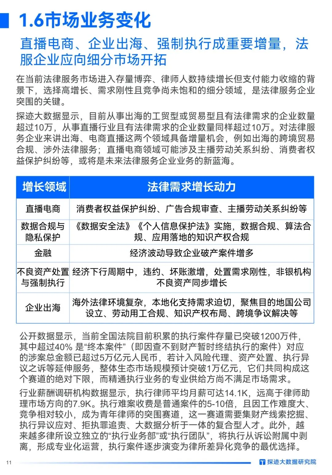
1.6 市场业务变化
法律服务行业增量客群洞察
2.1 近期开庭客群
2.2 近期立案客群
2.3 常法咨询客群
2.4 执行案件客群
2.5 破产重整客群
2.6 重点行业客群
2.7 胜败诉企业客群
2.8 知产诉讼客群
法律服务行业增长方向洞察
3.1 沉淀本地老板是律所案源底盘
3.2 打造法律服务行业差异化优势
3.3 法律人应积极借力短视频获客
3.4 AI赋能法律服务的数字生产力
3.5 以产业为基做高客单价
案例分享


