报 告 核 心 内 容 介 绍
Science Technology
这份《2026年外贸行业进口关税合规报告》由华税律师事务所发布,立足2025年的关税政策环境与监管趋势,旨在为外贸企业提供合规实务参考。报告详细梳理了进口贸易宏观数据、《关税法》核心条款、海南封关运作及跨境电商涉税新规,并结合典型案例剖析了价格、归类、原产地等高发风险场景及其法律责任,最后从行政争议解决与刑事风险应对两个维度阐述了合规策略。以下是核心内容总结:
? 一、进口贸易概览及关税征管动态
1. 进口贸易与关税数据
- 贸易规模:2021年至2025年间,我国进口贸易整体稳中求进。2025年前11个月累计进口16.75万亿元,全年规模预计略低于2024年,增长进入平台期。
- 商品结构:进口品类集中于高技术(机械及运输设备)、资源(矿物燃料、非食用原料)与民生(化学成品)三大方向。
- 关税收入:2021-2025年关税征收呈现总量先稳后降趋势。2025年前11个月累计2149亿元,预计全年将继续回落。这反映了关税职能从注重财政增收向促进经济高质量发展转型。
2. 关税监管新动态
- 多部门联合打击走私:2025年9月,最高法、最高检、公安部、海关总署、中国海警局联合发布打击海上非设关地走私典型案例,强化常态化协同征管。
- “智慧海关”建设:2025年进入总装集成阶段,应用“智能审图”“税收风险大数据智能筛查”等技术,提升精准监管与贸易便利化水平。
- 区域协定深化:RCEP、CPTPP等区域贸易协定推动规则变革,要求海关具备更强的专业能力执行复杂规则,驱动国内征管制度与国际高标准对接。
⚖️ 二、进口关税政策法规解读
1. 《关税法》核心变革
- 法律层级升级:2024年12月1日起施行,标志着关税制度从行政法规上升至国家法律层面。
- 明确扣缴义务:首次明确跨境电商平台、物流及报关企业为关税扣缴义务人,未履行扣缴责任将面临罚款。
- 完善实体制度:统一“计税价格”概念,新增复合计征方式,确立估价、归类、原产地三大技术规则。
- 强化征收保障:扩大税收保全范围,确立税收优先权(优先于无担保债权及抵押权),新增反规避措施及欠税约束(如限制出境)。
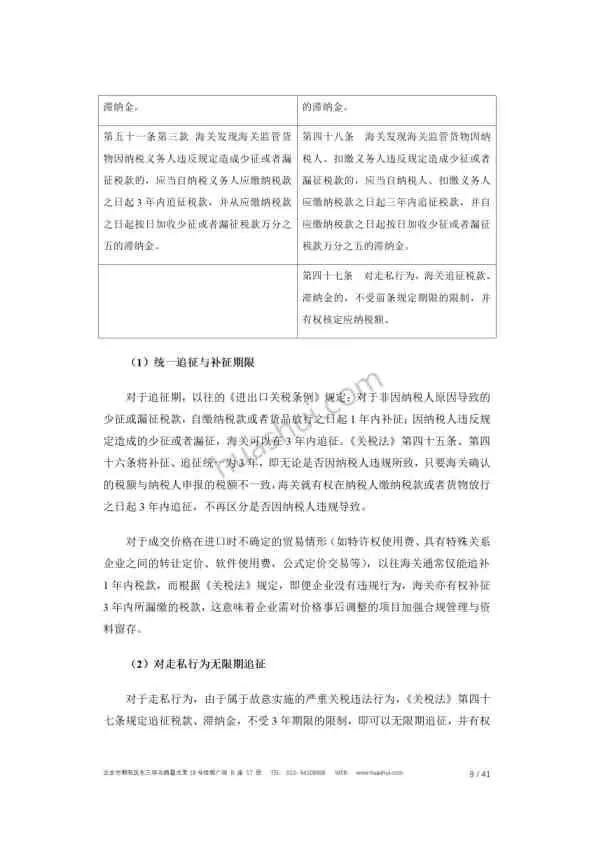
- 延长追补税期限:将因非违规原因导致的少征/漏征税款补征期从1年延长至3年;对走私行为无限期追征。
2. 2026年关税调整与区域政策
- 2026年关税调整方案:自2026年1月1日起,对935项商品实施低于最惠国税率的进口暂定税率,支持科技自立、绿色转型及民生保障;增列智能仿生机器人等税目。
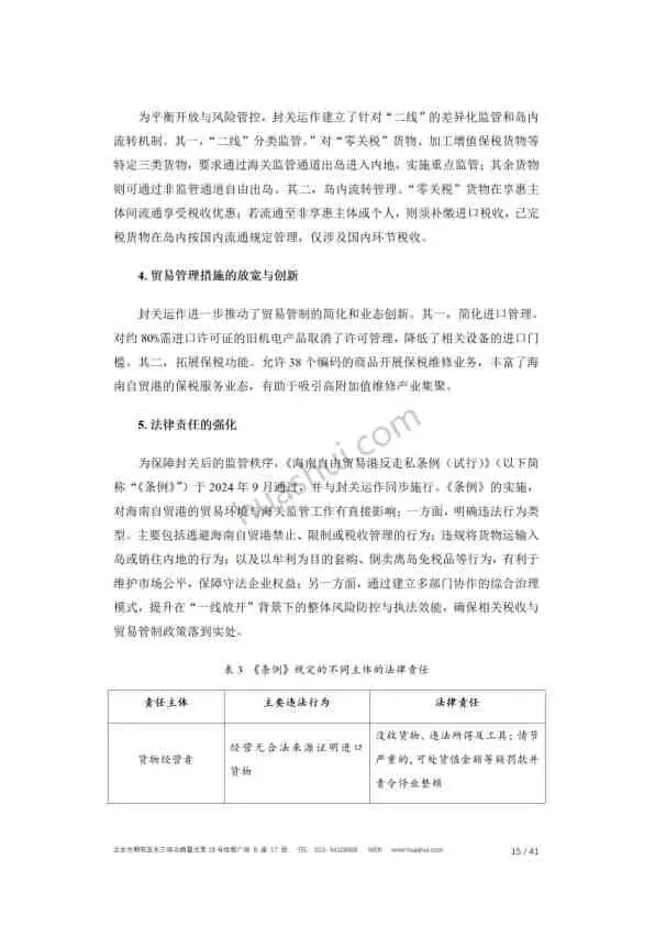
- 海南封关运作:2025年12月18日启动全岛封关,实施“一线放开、二线管住”。零关税政策从清单管理转向负面清单,范围扩大至约6600个税目(约占74%)。
- 涉税信息报送:2025年6月《互联网平台企业涉税信息报送规定》施行,电商平台需报送境内商家交易收入数据,强化跨境税收征管。
⚠️ 三、关税风险高发场景与典型案例
1. 价格申报风险
- 低报价格:通过虚假单证、伪报成交方式(如将EXW伪报为CIF以瞒报运费)偷逃税款。案例显示某宠物用品企业因伪报价格被追缴等值价款763万元。
- 关联交易定价:特殊关系可能影响成交价格,企业需证明定价符合独立交易原则,否则面临海关估价调整。
2. 归类与原产地风险
- 商品归类:因归类错误导致税款差异。案例中某商贸公司因将高税率酶制品伪报为低税率饲料,被处以63万元罚款。
- 原产地伪报:为规避对美加征关税或获取优惠,通过第三国转运、更换集装箱等方式伪造原产地。案例显示某再生资源公司因伪报废铜原产地,被追缴等值价款1.13亿元。
3. 保税与跨境电商风险
- 加工贸易:保税货物短少、记录不真实或擅自内销。案例中某供应链公司因账实不符被罚款33.8万元。
- 跨境电商:违规二次销售及“刷单”走私。案例显示企业将一般贸易货物伪报为跨境电商商品,利用虚假个人身份信息下单,相关责任人被判处有期徒刑。
? 四、法律责任与应对策略
1. 法律责任体系
- 行政责任:包括补税、滞纳金(日万分之五)、罚款(货物价值5%-30%或漏税额倍数)。对于走私行为,没收货物或追缴等值价款。
- 刑事责任:涉及走私普通货物罪(偷逃税额起刑点:个人10万、单位20万)、骗取出口退税罪、虚开增值税发票罪等。
2. 合规应对策略
- 事前预防:建立标准化操作流程,利用海关预裁定制度锁定风险,实施周期性合规审计与主动披露机制。
- 事中应对:在海关调查、稽查中快速响应,利用陈述、申辩与听证权利进行抗辩,重点在于证明无主观故意或行为属于技术性差错。
- 事后救济:通过行政复议与诉讼解决纳税争议;在刑事辩护中,重点辨析行政违法与刑事犯罪的边界,如主观故意、证据标准及税额计算方法。
这份报告揭示了2026年中国进口关税监管已进入“深水合规期”。《关税法》的实施与“智慧海关”的建成显著提升了监管效能与违法成本。企业需从传统的“通关技巧”转向“全流程合规管理”,特别关注关联交易定价、跨境电商数据透明化及海南封关新政带来的机遇与挑战。





















2026 研报 网盘 群
欢 迎 加 入
免责声明:
本文由我方原创撰写,文中引用的数据、信息均来自公开可查的权威来源(如上市公司公告、政府文件、行业报告等),已注明来源,仅用于说明与分析,符合合理使用原则。我们尊重知识产权,如权利人认为引用内容有侵权问题,请通过邮箱 2428997757@qq.com 联系,我们将在48小时内核实处理。本文内容仅供参考,不构成任何决策建议。


