投资类资产——投资性房地产
投资性房地产的概念并不复杂,尤其是对于茅台这种业务简单的企业,并没有多少地产的成分,我们在财报中关注这个概念其核心是关注点是以公允价值计量还是以成本模式计量,最终都是为了提防企业利用不同计量转换方式增加“利润”。本文主要简单阐述《手财》书中观点,文后会附上一家上市公司投资性房地产减值导致业绩暴雷案例。
上市公司自建或购买的房产及附着的土地,不管是住宅、写字楼、商铺或者厂房
用来收租或意图获取房地产增值的,就是“投资性房地产”;
如果以自用为目的,算是固定资产;
房地产公司用于出售的房产,计入房地产公司的存货。
投资性房地产在建造或购买之初,都是以成本入账,这和固定资产一致。但它的后续计量有两种方式可选:一种是以成本模式计量,一种是以公允价值模式计量。
成本模式 | 公允价值模式 | |
特点&缺点 | ①谨慎的会计政策,会计准则建议的方式 ②无法反映出资产增值情况 | 可以反映资产当前的市场价值 |
折旧减值 | 按期计提折旧,年底做减值测试 | 不计提减值折旧和摊销 |
对利润的影响 | ①折旧减值计入当期利润表的费用 ②收到租金计入利润表其他业务收入 | ①以期末公允价值计入资产 ②期间的变动计入利润表“公允价值变动收益”科目,影响当期利润 ③房子上涨或下跌的利润并没有带来现金流入或流出 |
前提条件 | 同固定资产 | ①投资性房地产所在地有活跃的房地产交易市场,该房地产可以在交易市场直接进行交易 ②企业可以从活跃的房地产交易市场,获得同类或类似房地产的市场价格及相关信息。同类或类似指区域位置、地理环境相似,房子性质、结构相似,新旧程度相近等 |
禁止项 | 两种计量方式二选一,一家公司不可部分采用公允价值计量,部分采用成本模式计量 |
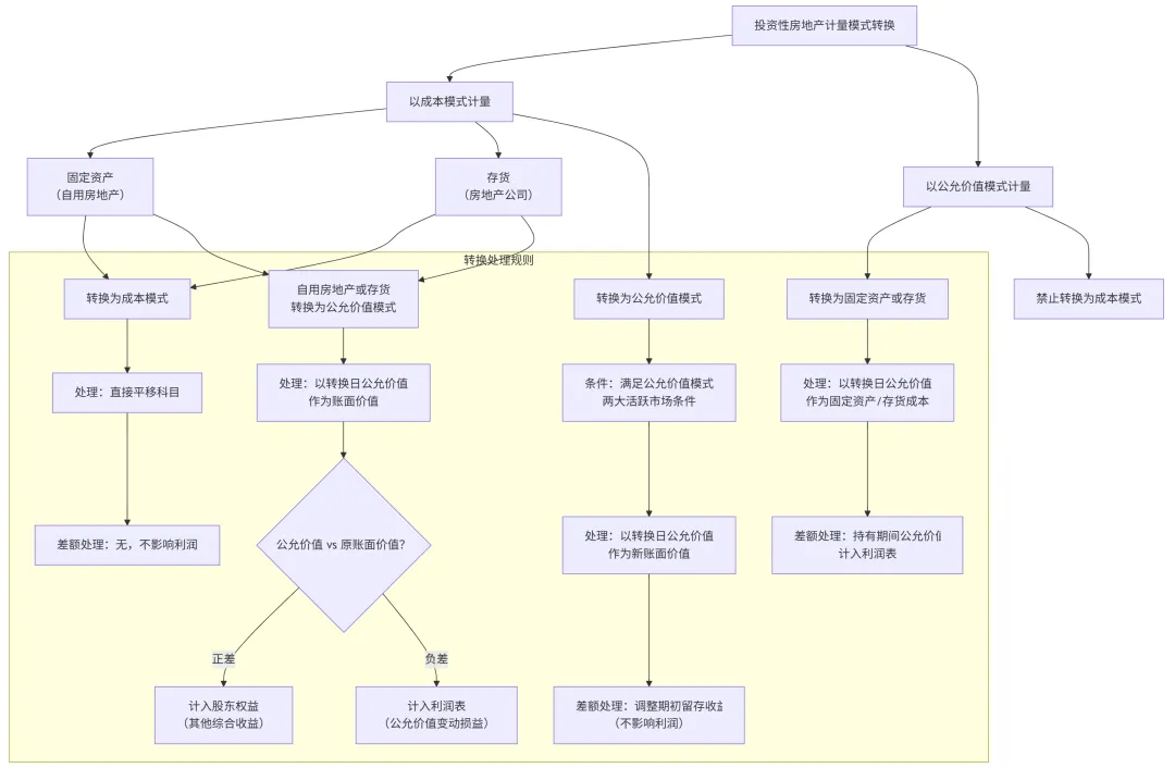
先来看看转换示意图:

①、转换路径限制:
公允价值模式不可逆:以公允价值计量的投资性房地产不允许转回成本模式。
成本模式可升级:以成本计量的投资性房地产,在满足“有活跃市场”和“能获得市价信息”两大条件后,可以转换为公允价值模式。
②、关键会计处理:
成本模式 ←→固定资产/存货:属于历史成本计量体系内的转换,直接按账面价值平移科目,不影响利润。
成本模式 → 公允价值模式:转换日公允价值与原账面价值的差额,调整期初的留存收益(未分配利润等),不进入当期利润表。
公允价值模式 → 固定资产/存货(特指房地产公司):转换日公允价值作为新成本,持有期间已确认的公允价值变动需在转换时计入当期利润表。
自用/存货 → 公允价值模式:这是可能影响利润的转换。若转换日公允价值低于原账面价值,差额计入当期损益,减少利润;若公允价值高于原账面价值,差额计入股东权益(其他综合收益),不增加当期利润。此规则旨在防止企业通过转换虚增利润。

正文后附一篇上市公司投资性房地产减值造成巨亏的案例,下期我们将详细学习投资类资产。
2025年美凯龙业绩深析:扣除资产重估后经营亏损57亿
一、投资性房地产减值情况
受宏观地产行业及家居建材消费需求持续下滑的影响,红星美凯龙(以下简称“公司”)2025年度投资性房地产出现了大额的价值减损。此次减值并非传统会计科目下的“资产减值损失”,而是采用公允价值模式进行后续计量的投资性房地产,其公允价值发生显著下降所产生的损失,该损失直接体现在利润表的“公允价值变动收益”项目中,是导致公司2025年度出现巨额净利润亏损的核心因素。
减值总额:约234.4亿元
根据2025年年度报告,公司投资性房地产公允价值变动对当期利润的影响金额为-23,369,181,758.05元(约-233.69亿元)。若考虑其他非流动金融资产等项目的微小变动,公司2025年度整体的“公允价值变动收益”为-23,441,580,840.02元(约-234.4亿元)。在经营情况讨论中,公司也明确指出年度公允价值变动合计损失为234.4亿元。
涉及资产范围:普遍适用的公允价值下调
截至2025年12月末,公司共经营74家自营商场,其中64家为自有物业。根据公司会计政策,除“北四环商场”及“杭州古墩商场”外,其余自有商场的物业资产均计入“投资性房地产”并采用公允价值模式计量。因此,此次大额减值普遍适用于公司持有并采用公允价值计量的绝大部分自有商场物业资产组合,反映了公司对整个自营商场网络公允价值的一致下调,而非针对个别项目的单独处理。
减值核心原因剖析
本次公允价值大幅下滑是多重不利因素叠加的结果:
1.行业环境持续恶化:连续受到中国宏观经济增长放缓、房地产市场调控及景气度下行、家居装饰及家具行业消费环境不利变化的综合冲击,导致家居零售市场需求整体减弱。
2.租金预期实质性下调:为应对市场困境,“稳商留商”成为公司首要任务。公司采取了减免租金及管理费、提供优惠招商条件等措施,导致实际租金水平显著下降。基于此,市场及公司自身对于未来租金收益的预期发生了根本性转变。在对投资性房地产进行公允价值评估时,下调了对未来租金收入的预测,从而直接导致资产估值大幅缩水。
3.关联资产减值传导:投资性房地产作为公司核心资产,其价值的显著下降产生了连锁反应,导致与底层商场物业价值紧密相关的其他资产(如长期股权投资、财务资助款、应收账款、商誉等)的可收回金额或公允价值同步下降,公司在2025年度对这些关联资产计提了合计 39.0亿元 的减值损失。
4.公司的应对与转型:尽管面临严峻的资产价值挑战,公司的核心经营活动并未停滞。报告显示,其经营活动现金流已恢复至 8.2亿元,商场网络覆盖全国181个城市并保持了较高的出租率。公司正计划升级战略为 “家居生活新商业运营商与家居产业生态服务商”,力图通过聚焦主业升级与拓展产业生态服务来打造第二增长曲线,以期尽快扭转亏损局面。
估值方法:专业评估下的参数调整
公司投资性房地产的公允价值由第三方评估机构上海东洲资产评估有限公司进行评估。主要采用的估值方法包括:
·收益法:适用于已投入使用的建成商场物业,基于预计租金收入、折现率、空置率、运营费用及增长率等关键参数进行估值。
·假设开发法与市场比较法:适用于不同开发阶段的在建物业。
2025年的大额公允价值变动损失,正是评估机构在上述估值模型中,对租金增长率、未来收益预期等核心参数进行重大不利调整后的直接结果。
总结而言,美凯龙2025年投资性房地产的减值情况,是其持有的庞大自营商场物业资产组合,在行业周期性下行与市场预期逆转背景下,通过专业公允价值评估所反映出的集体价值重估。高达234.4亿元的公允价值变动损失,是表征其资产端承受压力的最直观数据,也为分析公司扣除此类非现金计量项目后的实际经营利润奠定了基础。
二、扣除公允价值变动后的实际净利润
尽管2025年的合并利润表显示归属于上市公司股东的净利润为**-237.22亿元**,但其中绝大部分亏损来源于非现金的投资性房地产公允价值重估损失(-233.69亿元)。为评估公司的实际经营表现,必须将这部分一次性、非经常性的价值波动从净利润中剔除。
基于《2025年年度报告》的数据,我们可以从两个口径来观察扣除公允价值变动影响后的实际净利润:
(一)仅剔除投资性房地产公允价值变动:经营微亏
如果仅将核心的投资性房地产公允价值变动损失(-233.69亿元)从总净利润中加回,可以得到一个近似的、反映经营现金流的业绩:
·调整后净利润≈ 总净利润 - 投资性房地产公允价值变动损失
·-237.22亿元 - (-233.69亿元) = -3.53亿元(注:此为约数)
根据报告内更精确的计算,剔除全部公允价值变动收益(-234.42亿元,含其他金融资产微小变动)后,归属于上市公司股东的净利润约为-2.78亿元。这一结果初步表明,若不考虑资产账面价值的大幅重估,公司主营业务在2025年处于微幅亏损的状态。
(二)扣除非经常性损益后的净利润(扣非净利润):反映真实经营亏损
然而,上述简单加回并未完全剔除所有非经常性项目的影响。根据中国证监会关于非经常性损益的定义,采用公允价值模式进行后续计量的投资性房地产公允价值变动产生的损益明确属于非经常性损益。因此,报告官方计算的归属于上市公司股东的扣除非经常性损益的净利润(扣非净利润),是衡量公司持续经营能力的更准确指标。
2025年,美凯龙的扣非净利润为-57.29亿元。这个数字与仅剔除公允价值变动后的-2.78亿元存在巨大差异,其关键原因在于:
1.全面剔除了所有非经常性项目:扣非净利润不仅扣除了-233.69亿元的投资性房地产公允价值损失,还同步调整了与之相关的其他非经常性项目影响(如关联的非金融资产公允价值变动、特定资产处置损益等),最终非经常性损益合计为-179.93亿元。
2.包含了关联的经常性资产减值:在投资性房地产价值重估的传导效应下,公司的长期股权投资、商誉、应收账款等关联资产在2025年发生了合计约39.0亿元的减值损失。根据会计准则,这些减值通常被视为与经营活动相关的经常性损益,因此被保留在扣非净利润的计算中。这正是经营层面实际亏损(-57.29亿元)远大于仅剔除公允价值变动影响后结果(-2.78亿元)的核心原因。

结论:扣除公允价值变动影响后,美凯龙2025年的实际经营净利润为-57.29亿元(扣非净利润)。这一亏损主要反映了在严峻市场环境下,公司为“稳商留商”采取租金减免导致主营收入下滑,以及投资性房地产价值下跌传导引发的其他经营性资产(长期股权投资、商誉等)减值39.0亿元的综合结果。它更真实地度量了公司当期主营业务的盈利能力。


