预 制 菜
Business Opportunities

根据艾媒咨询数据显示,未来几年我国预制菜市场将延续较高的增长速度,预计2026 年我国预制菜的市场规模将突破万亿元。
预制菜为什么会突然爆火?
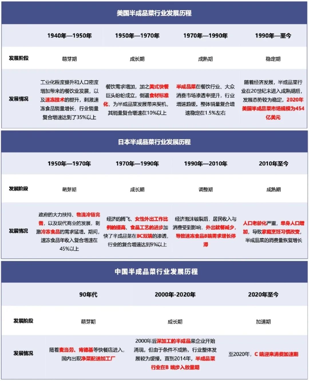
2014年,外卖行业开始蓬勃发展,预制菜行业随着餐饮工业化应运而生,是为餐饮企业提升备菜效率而催化出来的产品;2020年,受新冠肺炎疫情及餐饮零售化影响,催生家庭端消费需求,行业C端消费者关注大幅提升,预制菜从后厨走向了餐桌。
当前我国预制菜市场规模约在2000多亿,其中B端将近2千亿,C端超过500多亿,过去十年复合增长率保持在20%左右,其中2014-2019年复合增长率在30%左右。
随着消费升级以及冷链物流的布局,我国预制菜市场将向B、C端同时加速发展。
#1
预制菜的“前世今生”


预制菜具有安全可靠、方便快捷、营养合理、出品稳定的特点,根据产品对象有直接面向消费者的终端产品与面向后续生产企业的非终端产品两大类型。

#2
预制菜的分类



非终端产品是提供给后续需求单位用的半成品,即B端。
食材经过预处理、加工、调配、包装、保鲜贮存等工艺生产后,配送到餐馆、酒店、餐饮酒家、单位食堂后续需求单位等,也可以配送到各连锁经营店进行二次加热或者进行组合后销售给顾客。

#3
预制菜产业链简析


#4
预制菜的发展现状
预制菜相关企业在十年之间逐年增长,2011年的为1796家,2015年首次突破4000家,2020年达到十年之最,全年共新注册1.25万家,同比增长9%。但相对而言,预制菜相关企业注册资本主要集中在100万以内,规模较小。

#5
预制菜前景展望
(1)经济方面

一是居民收入水平不断提高,二是消费潜力不断释放。
(2)B端需求
一是降低成本;二是提高出餐速度;三是标准化:预制菜可以满足连锁餐厅的口味标准化。
(3)C端需求

一是家庭结构改变,小型化趋势明显;二是社会形态变迁,快节奏生活要求高时效;三是疫情因素影响,居民餐饮安全、节俭意识提升。
#
结语
.END.


