扫码加入星球,星球内精选行业报告无限量下载。


金蝶《2026 国资国企穿透式监管白皮书》核心结论:2026 年国资监管正式进入穿透式、数智化、全覆盖新阶段,以 “全级次、全链条、全要素” 为目标,通过 AI 平台、数据中台、业财融合、司库管理、人力三能机制实现从集团到四级以下子企业的实时可视、风险可预警、责任可追溯,目标到 “十五五” 末建成智能化穿透监管体系,确保国有资产 “放得活、管得住、防得稳”。
从 “管企业” 到 “管资本”,再到穿透式监管,国资监管迎来最彻底一次升级。金蝶联合发布的《2026 国资国企穿透式监管白皮书(第三版)》明确:多级架构、信息滞后、数据孤岛、关联交易隐蔽等传统痛点,将被数智化彻底解决。穿透,不是多查几层报表,而是把国资运行全程透明化、模型化、预警化。
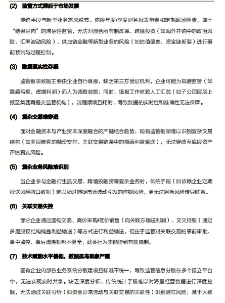
一、为什么必须穿透?传统监管 7 大痛点已触顶
层级穿透不足:三级以下子企业成监管盲区;
方式滞后:靠报表、靠检查,事后补救;
数据失真:自填报表,缺乏交叉验证;
关联交易失控:利益输送隐蔽难查;
风险滞后:债务、贸易、资金风险难提前发现;
跨境监管弱:海外投资、资金流动看不清;
系统割裂:财务、业务、人力、采购数据不通。
二、穿透式监管核心:一屏看全、一数到底、一链追责
白皮书给出清晰框架:
穿透到底:集团→二级→三级→四级及以下、境外主体全覆盖;
穿透到业:财务穿透到合同、订单、库存、资金流水;
穿透到人:干部任免、薪酬、绩效、任期契约全程可追溯;
穿透到风险:虚假贸易、过度负债、两金压降、违规转包实时预警。
三、数智化平台:穿透监管的 “超级大脑”
数据底座:一张网、一个库、一朵云,全链路数据标准化;
AI 监管模型:
虚假贸易筛查:语义 + 图谱 + 多单据交叉验真;
过度负债监控:资产负债率、偿债能力、担保链穿透;
两金压降模型:应收账款、存货异常自动预警;
合同风险:围标串标、履约异常一键识别;
3.监管大屏:全局可视、层层下钻、问题直达责任人;
4.监管智能体:对话式查询、自动研判、闭环整改。
四、三大核心抓手:业财、司库、人力全穿透
业财融合穿透:财务嵌入业务全流程,“四流合一”,来源可查、去向可追;
司库体系穿透:资金全量可视、跨境可管、风险可防,堵住虚假贸易与资金空转;
人力 “三能” 穿透:
能上能下:任期契约、刚性退出;
能进能出:人才市场数字化、流动可追溯;
能增能减:薪酬全口径穿透、违规发放预警。
五、三种落地模式,适配不同国企
全面监管模式:大型集团,全域强管控;
重点监管模式:抓关键子企业、高风险领域;
价值监管模式:实时监测异常交易,源头控风险。
六、2026 最强信号:穿透 = 合规底线,不穿透就有风险
2026 年 1 月《中央企业穿透式监管指导意见》落地;
虚假贸易、空转交易、违规负债、影子公司成为严查重点;
数据不贯通、系统不打通、风险不预警将被视为管控失效。














