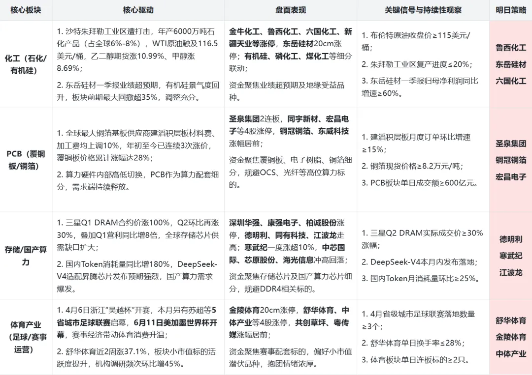
清明小长假后首个交易日,A股走出冲高回落、窄幅震荡行情。早盘三大指数高开冲高后震荡下行,午后小幅翻绿再回升,最终窄幅运行。上证50、沪深300等权重指数冲高回落,而全A等权及微盘股表现强势。两市成交额1.61万亿元,续创年内新低,市场多空双方均呈观望态势,增量资金入场意愿低迷,存量博弈格局未改。
盘面赚钱效应结构性扩散,全市场近4000股飘红,超百股涨超10%,短线情绪较节前冰点有所修复。生猪养殖、算力芯片等景气度边际改善方向表现活跃,成为存量资金聚焦的核心主线;而保险、创新药等权重板块集体下挫,金融与中小盘题材股之间跷跷板效应持续凸显。整体来看,修复力度不及预期,指数仍未摆脱均线缠绕的震荡区间,磨底格局尚未打破。

明日能否延续修复行情存在不确定性。若北向资金回流带来量能放大,且算力等产业景气方向延续强势,则市场有望走出短期情绪冰点。中期看,4月一季报密集披露,业绩确定性将成为穿越波动的核心锚点。建议保持耐心,聚焦具备产业逻辑支撑的优质标的,等待右侧信号确认。
☆★☆★☆★☆★☆★
一、震裕科技:储能电池“卖铲人”,产能拉满
Q1净利2.75亿-3.05亿,同比增277%-318%,环比增155%-182%。储能电池扩产潮,震裕作为结构件供应商,订单接到手软。
二、云汉芯城:AI算力催爆订单
Q1净利4904万-5421万,同比增139%-165%。公司线上平台、数智化内采、海外业务等全面开花。
三、涛涛车业:电动出行“出海”,全球布局见效
Q1净利1.55亿-1.95亿,同比增80%-126%。海外电动两轮车、高尔夫球车需求大增,涛涛车业吃到了红利。
四、法兰泰克:重载搬运设备,工业投资回暖的“温度计”
Q1净利5300万-6000万,同比增54%-74%。物料搬运设备所处行业景气度持续提升,重型工业领域固定资产投资快速增长,带动需求旺盛。
五、鑫科材料:铜加工“提质”,高附加值产品立功
Q1净利1500万-1800万,同比增68%-102%。产品结构调整,增加高附加值产品销量。
六、龙净环保×亿纬锂能:60亿砸向大容量储能电芯
双方合资建设60GWh大容量储能电池工厂,总投资60亿元。龙净环保持股20%,亿纬锂能持股80%。

☆★☆★☆★☆★☆★


