推广 热搜: 采购方式  甲带  滤芯  气动隔膜泵  带式称重给煤机  减速机型号  无级变速机  链式给煤机  减速机  履带 

行业研究报告-《2026年AI时代网站建设GEOSEO技术标准白皮书》

   日期:2026-04-07 04:31:25     来源:网络整理    作者:本站编辑    评论:0    
行业研究报告-《2026年AI时代网站建设GEOSEO技术标准白皮书》
本篇行业报告可以通过扫下方知识星球下载。39元就可以下载星球所有报告。免费提供报告查找服务。
在AI搜索时代,企业如何提升在线可见性和用户触达?《AI时代网站建设GEO/SEO技术标准蓝皮书》提供了全面的答案。这份白皮书不仅系统性地提出了GEO(生成式引擎优化)与SEO(搜索引擎优化)的协同框架,还涵盖了技术标准、内容策略、权威建立和监测体系等解决方案,适用于企业决策者、网站运营负责人、数字营销团队和技术开发人员。
AI搜索技术的发展正在重塑用户获取信息的方式,从传统的“关键词搜索→结果列表→点击访问”模式转变为“对话式查询→AI整合答案→直接获取信息”的新范式。这种转变对企业的获客效率和品牌建设产生了深远影响,未进行GEO优化的企业可能面临“AI隐形”风险,失去大量潜在用户触达机会。
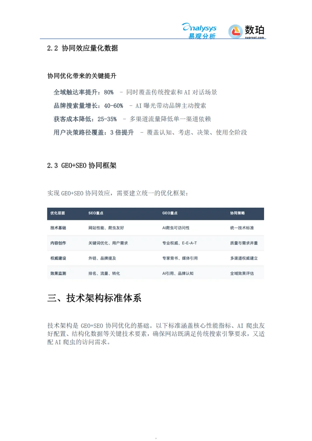
GEO与SEO不是替代关系,而是互补协同的双重价值路径。协同优化能够带来全域触达率的提升、品牌搜索量的增长、获客成本的降低以及用户决策路径的全面覆盖。技术架构作为协同优化的基础,涉及核心性能指标、AI爬虫友好配置、结构化数据等关键要素,确保网站既满足传统搜索引擎要求,又适配AI爬虫的访问需求。
内容策略是GEO+SEO协同优化的核心,高质量的内容不仅要满足搜索引擎的收录要求,更要建立专业权威性,获得AI模型的信任与引用。此外,建立E-E-A-T(经验、专业、权威、可信)体系,是GEO+SEO协同优化的核心任务,包括作者权威性建设、权威性背书策略和用户信任构建体系。
白皮书还提供了行业实施指南,包括分行业定制方案和实施路线图,以及资源投入与预算规划。立即行动指南建议企业在30天内快速启动GEO+SEO协同优化,包括现状诊断、制定标准规范、实施基础优化和验证优化效果。
面对AI搜索技术的快速发展,企业必须立即行动,将GEO+SEO协同优化作为数字生存的“必选项”。通过建立AI友好的技术基础、构建用户需求导向的内容体系、提升全域流量获取能力和建立品牌权威与信任,企业可以在AI搜索时代获得竞争优势。白皮书的发布,为行业提供了宝贵的指导和行动倡议,助力企业在AI搜索时代实现跨越式发展。
报告内容节选:
免费报告查找,请添加微信:
免责声明:以上分享报告为公开合法渠道获得,内容大部分来源于网络,版权归原作者所有,如有侵权,请及时与我们联系,我们将第一时间保障您的权益。推荐内容仅供参考学习,不构成投资建议。
 
打赏
 
更多>同类资讯
0相关评论

推荐图文
推荐资讯
点击排行
网站首页  |  关于我们  |  联系方式  |  使用协议  |  版权隐私  |  网站地图  |  排名推广  |  广告服务  |  积分换礼  |  网站留言  |  RSS订阅  |  违规举报  |  皖ICP备20008326号-18
Powered By DESTOON