✍?习作要素:学写简单的研究报告。
✍?习作目标:
□ 围绕汉字确定研究问题,开展研究。□ 围绕研究问题搜集资料,整理资料,简要概括、分析资料,得出研究结论。□ 撰写研究报告。
01 关于楷书的研究报告
一、问题的提出
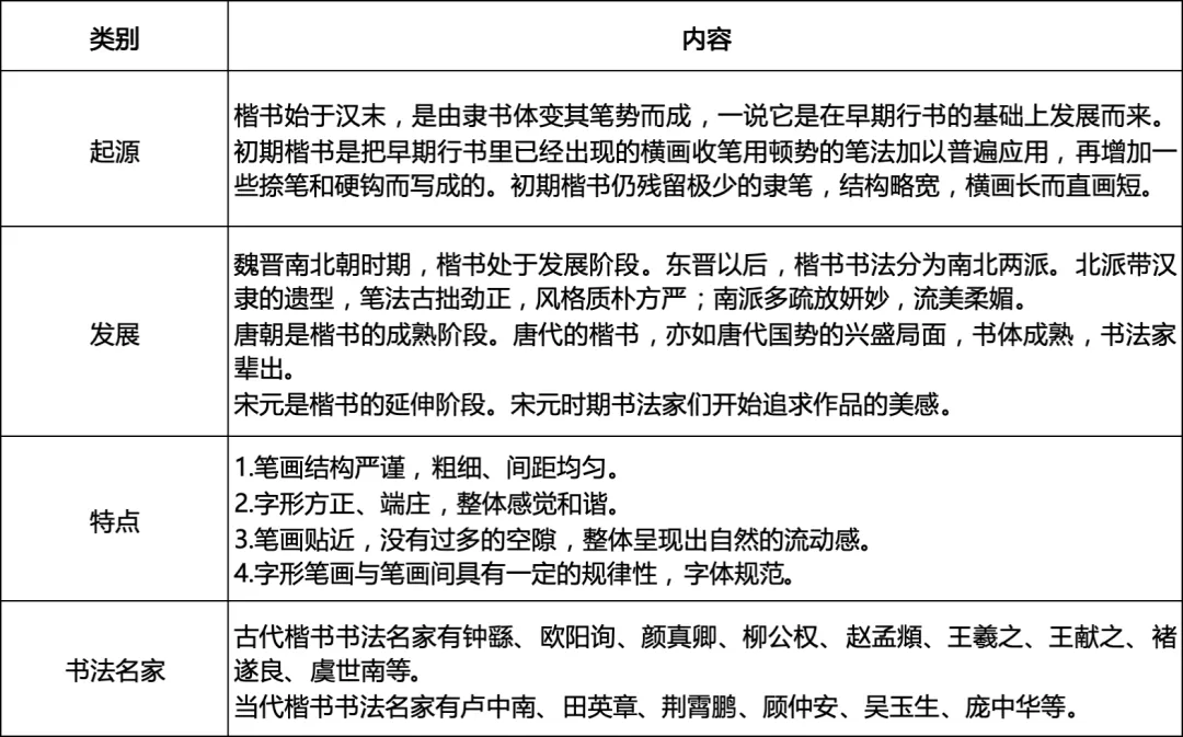
汉字书法作为一门艺术,历史悠久,博大精深,其中以楷书使用最为广泛。但是作为小学生,我们大都对其知之甚少。如楷书的发展历程是怎样的?它有什么特点?有哪些有名的楷书书法家?有哪些楷书书法作品?为此,我对楷书做了一次调查。二、研究方法1. 上网查资料。2. 查阅书籍和报刊。3. 咨询书法老师。三、资料整理


△书法作品欣赏 欧阳询楷书作品《九成宫醴泉铭》(局部)

△卢中南楷书作品(局部)
四、研究结论1. 楷书始于汉末,延用至今,长盛不衰。2. 楷书的发展历程分为三个阶段,分别是发展阶段——魏晋南北朝、成熟阶段——唐朝、延伸阶段——宋元。3. 楷书形体方正,结构严谨、比例匀称,笔画清晰、提按分明,章法自然、气韵生动。4. 古代楷书书法家以欧阳询、颜真卿、柳公权、赵孟頫等为代表;当代楷书书法家则以卢中南、田英章、荆霄鹏等为代表。
正如柳公权所说:“用笔在心,心正则笔正。”为了弘扬中华优秀传统文化,我们应该用心写字,把汉字写端正、写美观。
02 关于日常生活中错别字问题的研究报告
一、问题的提出
随着电子设备的广泛应用以及网络用语的冲击,错别字的误用越来越频繁,给我们的生活带来了诸多影响。鉴于此,我对错别字产生的原因以及应该怎样规避错别字两方面内容进行了研究。
二、研究方法1. 在商业街搜寻。2. 翻看同学们的作业本。3. 在网上搜集资料。
三、资料整理1. 错别字出现的原因
(1)字形相似引起的使用混淆:如“未”与“末”,“己”与“已”,“曰”与“日”等。人们在书写缺乏足够的专注度,或者因赶时间而急于求成,容易忽略字形的细微差别,导致错别字的产生。
(2)字音相同或相近:如“和”与“何”,“再”与“在”,“辩”与“辨”等。人们在书写时或打字时容易因发音相同或相近而误写或误用。
(3)字义混淆:人们对某些字的意义理解不透彻,或者在使用时未能准确区分其细微差别,如“的”“地”“得”的用法混淆。
(4)故意用错:如将“一见钟情”写成“衣见钟情”,将“终身无憾”写成“终身无汗”等。人们为追求新鲜而故意用错。2. 规避错别字的方法

四、研究结论1. 生活中的错别字现象十分常见。2. 生活中错别字出现的原因:一方面是很多汉字在字形、字音、字义方面比较接近,人们在使用时容易忽略汉字间的细微差异,发生混淆;另一方面是人们为了追求新鲜而故意用错。3. 可以从加强对汉字的学习、培养良好的书写习惯、多阅读多积累等方面去行动,规避错别字。
03 关于歇后语的研究报告
一、问题的提出
在生活中,我们经常会听到、用到一些有趣的歇后语。使用恰当的歇后语,会让我们的表达变得简洁高效,也会让听者会心一笑。那么,歇后语是怎么来的?它有什么作用?常用的歇后语有那些?发展现状如何?该如何传承,让歇后语发挥应有的价值和作用?带着这些问题,我展开了对歇后语的研究。二、研究方法1. 查阅书籍、报刊等。2. 上网搜索。3. 请教老师、同学。三、资料整理

四、研究结论1. 歇后语是中国劳动人民在日常生活中创造的一种特殊语言形式。2. 歇后语幽默风趣,可以使语言表达更生动、表意更准确。3. 常见的歇后语有4种类型:谐音类、喻事类、喻物类、故事类。4. 如今,文学作品和生活中少见歇后语的影子,我们可以通过研究、传承和创新,发挥其应有的作用。
04 关于“杨”姓的历史和现状的研究报告
一、问题的提出
在我们班里有好几个同学姓杨,我也姓杨,我还有几个姓杨的好朋友。“杨”姓是怎么来的呢?姓杨的名人有哪些?“杨”姓是不是我国人口最多的姓氏呢?带着这些问题,我对“杨”姓的历史和现状作了一次研究。二、研究方法1. 上网查找资料。2. 去学校图书馆查找相关书籍。3. 询问长辈。三、资料整理

四、研究结论1. 资料显示,“杨”姓最早源于春秋,是隋朝、南吴的国姓,是一个典型的多民族、多源流姓氏。2. “杨”姓名人辈出,有名臣杨震,有著名诗人杨炯、杨万里,有名将杨业,有中国第一位进入太空的航天员杨利伟……他们在各个领域都闪耀着光芒。3. “杨”姓不是全国人口最多的姓氏,在2020年“百家姓”排名中排行第六。
总之,这份研究报告给了我许多启发:我要以“杨”姓名人为榜样,好好学习,长大为祖国建设贡献一己之力。
05 关于回文联的研究报告
一、问题的提出
在深入学习对联时,我遇到了一种独特而迷人的文体——回文联。它是什么?它的起源和发展又是怎样的?它有哪些类别?带着这些疑惑,我对回文联进行了较为系统的研究。二、研究方法
为了揭开回文联的神秘面纱,我采取了以下几种研究方法:一是广泛阅读相关书籍,汲取传统知识;二是利用网络资源,全面搜索信息;三是向专业人士请教,获取第一手经验和见解。三、资料整理与分析
1. 回文联的定义
作为传统对联的一种独特形式,回文联的精妙之处在于对回文技巧的运用。它的显著特点是无论顺读还是倒读,意思都一致。回文联也因此成为中国文化艺术宝库中的一颗璀璨明珠,不仅承载着人们的感情和思想,同时也展现了汉语的独特魅力。
2. 回文联的起源与发展
对联的起源虽可追溯至五代,但现今所知最早的回文联是宋代的“相公公相子,人主主人翁”。随着时间的沉淀,回文联逐渐演化成今天我们所见的形式。
3. 回文联的分类
回文联主要分为两大类:
◦ 上下联回复式:上下文中形成回环。例:“客上天然居,居然天上客”“僧游云隐寺,寺隐云游僧”。
◦ 本联回复式:在本联中完成一个回复式。例:“静泉山上山泉静,清水塘里塘水清”“雾锁山头山锁雾,天连水尾水连天”。四、研究结论1. 回文联是一种富有趣味性和技巧性的对联形式,其特点是既可正读亦可倒诵,意思均一致。2. 回文联大致起源于宋代,经过长时间的发展,已成为中华文化的一个重要符号,不仅展现了汉语的魅力,也是人们智慧的体现。3. 回文联主要分为上下联回复式和本联回复式两大类别。


