推广 热搜: 采购方式  甲带  滤芯  气动隔膜泵  带式称重给煤机  减速机型号  链式给煤机  无级变速机  减速机  履带 

算网融合行业应用研究报告(2025年)

   日期:2026-04-02 23:18:30     来源:网络整理    作者:本站编辑    评论:0    
算网融合行业应用研究报告(2025年)

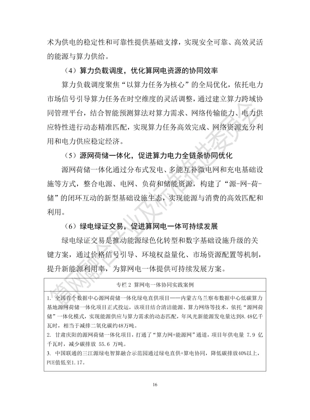
我国算网融合正经历从技术验证到量质齐升的关键时期,呈现政策目标逐步明确、产业建设加速协同演进、国产化攻关效能持续提升、行业应用深度融合落地的显著特征,加快重塑数字经济发展范式。

本报告聚焦算网融合技术产业发展态势,围绕五大核心层面,洞察算网融合发展现状,分析算网融合发展机遇和挑战,明确生态建设任务与实施路径。

                                   下载原文请扫码进入星球:

                                     海量行业干货每日更新:

 
打赏
 
更多>同类资讯
0相关评论

推荐图文
推荐资讯
点击排行
网站首页  |  关于我们  |  联系方式  |  使用协议  |  版权隐私  |  网站地图  |  排名推广  |  广告服务  |  积分换礼  |  网站留言  |  RSS订阅  |  违规举报  |  皖ICP备20008326号-18
Powered By DESTOON