之前全网都在唱衰:
“王一博升不上去”“资本烂泥扶不上墙”“乐华留不住他”。
结果一纸续约公告直接反转。
市面上的解读千篇一律:
乐华保住摇钱树,粉丝感动落泪,股价终于稳了。
但穿透这层肤浅叙事,真正的猫腻其实完全反过来:
不是乐华留住了王一博,而是王一博“收服”了乐华。
这家市值十几亿的上市公司,已经被他玩成了专属后勤部门。
今天这篇,我们不讲粉丝情绪,只聊资本逻辑,把这场续约局彻底拆穿。

一、数据已经说明一切:利润被吸干,但乐华心甘情愿
先看乐华2025年财报,非常魔幻:
- 全年营收 9亿
- 经调整净利润 仅8000万
- 净利率 不到9%
营收一路从6亿涨到9亿,看起来蒸蒸日上,
净利率却从早年的30%被一路压到9%以下。
钱去哪了?
大头,全进了王一博的口袋。
这些年,王一博在乐华的收入占比,
从早期的16.8%,一路飙升到60%以上。
一个人,撑起公司大半营收。
乐华经营变差了吗?并没有。
只是每一次续约谈判,王一博都拿到了更高的分成比例。
收入归公司,利润归艺人。
更反直觉的是:
乐华非但不难受,还乐得如此。
因为它和王一博从来不是对抗关系,
而是联手收割粉丝经济的利益共同体。
二、王一博为什么不跑路?不是不能,是没必要
很多人以为顶流最终都要单飞,
但王一博明明已经搭好了单飞框架,却选择留下,原因很现实:
1. 分成已经“倒挂”,留着更划算
既然大头利润已经到手,
名分在哪不重要,实际落袋才重要。
2. 乐华的价值,从“捧红”变成“后勤”
王一博现在的级别,资源已经自动上门,
不需要乐华再给他喂饼、造星。
但行业人脉、奖项运作、商务对接、法务税务这些杂事,
交给成熟公司打理,成本远低于自建团队。
简单说:
以前是王一博给乐华打工,
现在是乐华给王一博做外包行政。
3. 人情债,也是重要筹码
从13岁到22岁,王一博最关键的成长期在乐华。
杜华多次公开说,两人情同家人。
在财经分析里,人情不值钱;
在真实博弈里,人情能减少内耗、降低风险。
王一博不是不讲情义的人,
“合作顺畅、没必要折腾”,也是他留下的重要原因。

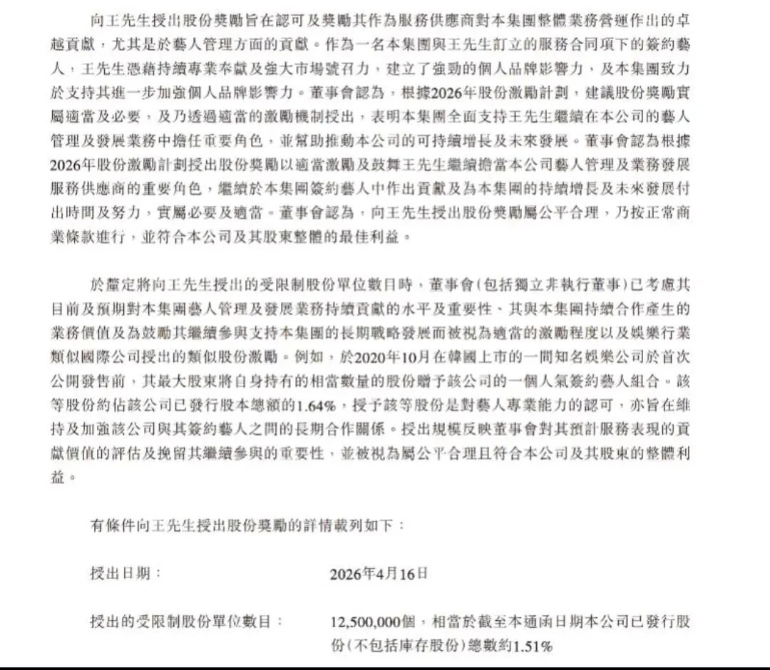
三、所谓股权激励:看似成股东,其实是卖个人情
这次续约最迷惑人的,就是那笔1.51%股权。
外界狂欢:
“王一博从打工人变资本了!”“终于晋升股东了!”
现实非常清醒:
- 股权账面价值约2500万港币
- 分4年解锁,每年25%
- 一旦离职,全部失效
对乐华来说:
用一点点股权稀释,稳住年创收4亿+的核心资产,
保住上市平台,稳住股价,避免崩盘,
简直是血赚。
对王一博来说:
2500万分期四年,还不如一个顶级代言赚得多。
减持麻烦、流动性差、市值波动大,
真正到手没多少。
这不是资本晋升,只是个体面的台阶。
头衔好听,真正的主菜,还是超高分成。
四、资本视角:乐华赚的不是利润,是市值
很多粉丝陷入误区:
“王一博战胜乐华”“乐华被吸血很惨”。
完全搞反了。
乐华真正的算盘,从来不在那8000万净利润上,而在港股资本市场。
杜华用“压低净利率”的代价,
换来了一个上市平台,身家从千万级冲到几亿级。
- 王一博拿业务利润
- 杜华拿资本市场市值
两条线互不冲突,反而互相成就。
整个商业链条其实非常赤裸:
1. 品牌方砸钱请王一博代言
2. 钱进入乐华,两人按比例分账
3. 品牌方愿意砸钱,因为粉丝会买单
4. 粉丝消费,是整个体系的最终地基
无论两人怎么分,羊毛永远出在羊身上。
所谓“对抗叙事”,反而更能刺激粉丝消费。
五、乐华的焦虑:全靠王一博,迟早要崩盘
乐华比谁都清楚:
把身家性命绑在一个人身上,极度危险。
所以它一直在做两件事:
1. 财报“去王一博化”
2025半年报、年报都刻意少提王一博,
转而强调程潇、黄明昊等其他艺人,
试图告诉资本市场:
“我们不是单一艺人概念股。”
但投资者并不傻。
2. 急着找第二曲线:AI、机器人、潮玩
2026年,乐华直接喊出:
“机器人+AI+潮玩”转型战略。
内行一看就懂:
AI和机器人纯属蹭热点,故事根本站不住;
潮玩勉强及格,但泡泡玛特已经把赛道卷到极致,
乐华这点收入(全年3700万),翻不起浪。
更现实的信号是:
早期投资人密集减持、原始股东撤退,
说明资本根本不信乐华能离开王一博。
续约消息落地,股价只涨了2.51%,
不是利好,只是利空出尽。
悬顶之剑暂时放下,但隐患还在。

六、王一博走出了一条最精妙的路:不担责,只收益
娱乐圈艺人与经纪公司的结局通常只有两种:
- 要么闹掰对簿公堂
- 要么渐行渐远貌合神离
王一博走出了第三条路:
不出钱、不搭团队、不担治理责任,
只让自己不可替代,让整个公司围着自己转。
他已经完成了:
从“被公司打造的艺人”
→ “分成极高的合作方”
→ “把上市公司当后勤的核心资产”。
这是中国娱乐工业史上几乎没有先例的模式:
更隐蔽、更安全、更强势。
而他下一个真正的考验,
不是续约乐华,
而是何时完成从“分蛋糕的人”,
到“真正操盘资本的人”的跨越。
如果你喜欢这种扒开资本真相、不吹不黑的深度内容,可以转发给朋友,下期继续拆解内娱顶流与资本的真实博弈。


