本文将对具身智能机器人上中下游应用场景分析、具身智能领域投融资、智能机器人相关重点政策、具身智能机器人产品在工业场景应用等进行梳理,以供参考。
01 具身智能机器人上中下游应用场景分析
随着全球制造业亟待转型升级,制造业升级、医疗康养、物流仓储等领域对具身智能的需求旺盛。根据沙利文调研预测,全球具身智能机器人市场规模预计将从2024年的117.1亿美元大幅增长至2030年的1,010.7亿美元,年复合增长率达到43.2%。
而中国具身智能机器人以上游核心零部件为根基、中游整机制造为载体、下游场景应用解决方案为核心,依托多年技术积累与供应链优势,在欧美、日韩、东南亚、中东等市场实现精准突破,正在形成“硬件+软件+服务+生态”的多元出海格局--中国机器人产品的出海已告别单一产品贸易阶段,正在迈入生态全链出海的新阶段,成为中国智造全球化的核心引擎。这一点,在近几年工业机器人经历结构性变革、且具身智能势起后,变得更为鲜明。

· 在具身智能产业链上游,企业出海以技术主导,同时依托性价比与开源生态抢占先机。
以高端传感器、灵巧手等精密集成零部件企业为代表,其出海主要依托技术领先性进入欧美日韩等高端市场,通过设立研发中心、与当地科研机构合作实现技术本地化适配。例如,坤维科技、因时机器人、灵心巧手等凭借在传感器、灵巧手等核心部件领域的技术突破和成熟的中国供应链,向全球市场输出高性价比产品,快速切入海外科研与工业客户。其中,坤维科技凭借其在力传感器技术、产能、供应链等方面的综合能力,深度服务北美核心人形机器人客户,助力客户在成本控制与产品快速迭代上形成了显著的竞争优势;灵心巧手通过代理商模式对shadow等欧美高价竞品的高自由度灵巧手实现了部分替代。在软件方面,枢途科技为海外大脑企业提供数据服务。轻资产运营和本地合规适配则成为其出海成功的关键制约因素。
· 中游的整机与集成厂商在出海上主要由场景驱动,依靠成熟方案与本地化合作快速落地。
在出海策略上,中游厂商高度依赖本地代理商或集成商网络,并在重点市场(如欧美、东南亚、中东)设立分子公司以构建销售与服务网络。其中,东南亚、中东等新兴市场通常作为企业向欧美等成熟市场拓展的跳板。该产业环节的厂商是具身智能产业出海的主力军,他们通常基于物流、制造、商业服务等已验证的垂直场景,将国内成熟的解决方案进行快速适配后推向海外。例如宇树科技在阿里速卖通、沃尔玛美国网站等渠道上线了其人形机器人等产品,
过去几年,宇树有50%的业绩来自海外市场;越疆科技的协作机器人及具身智能产品通过覆盖全球100多个国家的服务网络和与当地大型集成商的战略合作实现规模化落地,其协作机器人已连续8年出口量第一。
· 在下游,具身智能的场景应用企业在全球化上呈现出“本地化拓展”的特点。
企业出海时,落地的场景从相对简单的工业/物流仓储等结构化场景,也逐步尝试切入更具本地特色的服务场景。其成功的关键在于能否针对不同区域的市场进行深度适配。例如,非夕科技已在美国硅谷、德国慕尼黑、新加坡、马来西亚吉隆坡等地设立海外办公室,公司自适应机器人及解决方案等产品已应用于全球汽车、电子、医疗等多个行业。其中,非夕科技在北美已与特斯拉等企业建立深度合作,通过提供高精度力控、实时感知与安全交互的硬件载体,成为多个客户的首选物理执行平台。
在配送场景,擎朗智能的海外业务已覆盖全球60多个国家和地区,重点市场主要有日本、韩国与欧美。
在物流运输场景,新石器无人车管理着全球最大的无人驾驶车队,基于其适配全球多区域复杂场景的L4级无人配送产品与服务,覆盖了中东、欧洲、东南亚、东亚、拉美五大区域的15个国家和地区。
在家庭消费场景,AI具身家庭机器人系统提供商卧安机器人通过提供手指机器人、门锁机器人、窗帘机器人以及控制中枢系统等智能家庭机器人产品,从2022年至2024年在日本市场中营收占比分别达到61.4%、62.3%、57.7%,连续三年零售额第一。
此外,科研等场景在海外也面临广阔应用市场。例如,大象机器人就是一家全球基因显著的公司,海外营收占70%,核心市场是英美德法日韩等较为成熟的工业化国家。
02 具身智能领域投融资
睿兽分析数据显示,中国具身智能领域的投融资呈现出“先抑后扬”的发展态势:2023-2024年经历调整期,2025年实现强势反弹,投融资事件数与金额均创四年新高,共计发生522起融资事件,已披露融资金额高达558.3亿元人民币。反映出产业对该领域的长期信心显著增强。
作为具身智能概念兴起的早期阶段,2022年投融资事件数(427起)与金额(451亿元)均处于高位,反映资本对“AI+机器人”融合赛道的关注度初显;2023-2024年,资本市场趋于理性与审慎,聚焦“去伪存真”,从追求数量转向关注技术壁垒与场景落地能力,导致项目融资难度增加;而2025年以来,在政策惠及、技术革新及市场需求的多重驱动下,资本对具身智能领域的关注度持续提升。

从获投的细分热门方向来看,在上游核心技术环节,基础模块算法以120.9亿元的融资额居首,显著领先其他领域;A1引擎/中间件(66.1亿元)、大小脑(59.8亿元)、数据采集与仿真(49.9亿元)、世界模型(49.6亿元)等方向紧随其后,成为资本重点投入的核心赛道,反映出市场对这些底层技术与智能集成类方向的强资金倾斜性;从融资事件数来看,基础模块算法以63起事件位列第一,投资活跃度最高;关节模组(55起)、传感器(50起)、大小脑(43起)、灵巧手(31起)及AI引擎/中间件(30起)等领域的事件数也居于前列,表明这些方向在一级市场中更易获得频繁的资本关注,赛道竞争与创新迭代节奏较快。
单笔(平均)融资金额方面,世界模型以3.1亿元的单笔均值拔得头筹,AI引擎/中间件(2.2亿元)、遥操平台(2亿元)操作系统(2亿元)、基础模块算法(1.9亿元)、数据采集与仿真(1.8亿元)、灵巧手(1.7亿元)等方向紧随其后,这类领域因技术复杂度高或商业化潜力强,单次融资规模相对更大,也侧面印证了资本对其技术壁垒与成长价值的认可。

从中游本体集成环节来看,人形机器人在融资规模与频次上占据绝对主导:以123.0亿元的融资金额与84起融资事件居首位,成为中游环节最受资本青睐的领域。服务机器人以40.1亿元的融资金额位列第二,但融资数量(29起)低于工业机器人(50起、35.3亿元),反映出该领域单笔融资规模更大(或技术门槛、应用场景价值更高)。
整体来看,中游本体集成环节的资本呈现头部集中的趋势--人形机器人因技术前沿性与市场想象空间获得海量资本的倾斜,而医疗、特种机器人等尚处培育期的赛道暂未形成大规模融资规模,赛道间分化显著。

从下游行业应用环节来看,物流仓储以36起融资事件居首,汽车制造(29起)和3C电子(25起)紧随其后,三者合计占比超七成,构成下游应用的投资“第一梯队”;新能源以14起居第四,化工、食品饮料(均6起)、船舶(5起)、航空航天(3起)、智慧农业(2起)的数量逐级递减。
这一分布表明,下游行业应用的投资分布与产业数字化基础、自动化升级需求强相关--物流仓储、汽车制造、3C电子等领域的制造业/物流属性,使其成为具身智能技术落地的“优先试验区”;而化工、食品饮料等传统领域的投资规模相对有限,智慧农业等新兴场景仍处早期探索阶段。

从区域城市分布来看,北京以123起高居榜首,深圳(91起)、上海(84起)紧随其后,三城事件数总和占前十城市的约70%,形成“断层式”领先;杭州(31起)、苏州(20起)等城市位列其后,而武汉(15起)、成都(14起)、无锡(14起)、嘉兴(11起)的事件数量则相对较少。融资金额方面,北京(201.5亿元)同样遥遥领先,上海(103.8亿元)、深圳(90.6亿元)也均突破90亿元,三城融资总额占前十城市的约80%,体现出超一线城市在资本聚集上的绝对优势;杭州(43.1亿元)、苏州(26.7亿元)处于第二梯队,合肥(11.0亿元)及之后的城市融资金额则显著降低,武汉(1.1亿元)、成都(2.8亿元)等城市尽管事件数进入前十,但融资规模相对有限。
中国具身智能领域的融资活动高度向北京、上海、深圳等头部城市集中,这些城市在政策、人才、产业基础等方面的资源优势,使其成为具身智能一级市场投资的沃土。

从参投资方来看,整体而言,京国瑞基金以23次参投高居首位,深创投(13次)、高瓴创投(12次)分列第二、第三;英诺天使基金、BV百度风投、红杉中国也有较高频次的出手。其中,京国瑞基金投资了加速进化、宇树科技、小雨智造、星动纪元、星海图、松延动力、灵心巧手、自变量机器人及银河通用等明星企业。
从参投资方属性来看,CVC在该领域的参投数量为127,占比达24.3%。其中,蚂蚁集团、联想创投等在其中表现突出,参与了星海图、灵宝、逐际动力、宇树科技等一线项目的投资布局。这表明CVC已强势进军具身智能领域,通过躬身入局的方式成为在一级市场布局具身智能不容小觑的重要构成。




03 智能机器人相关重点政策
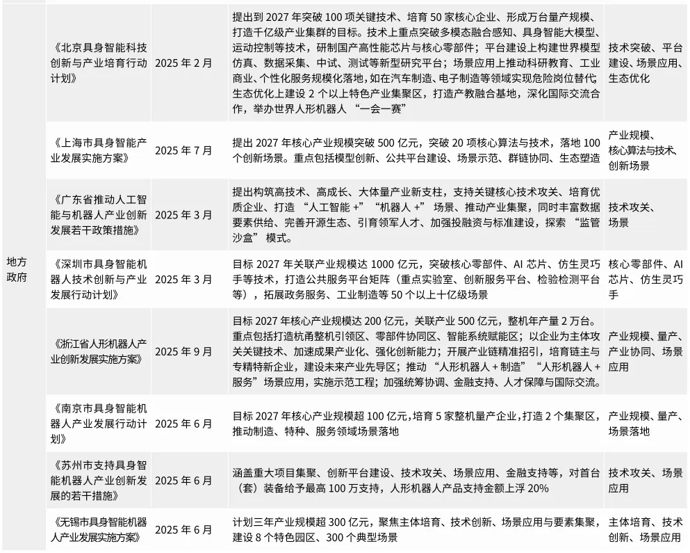
据统计,目前全国已有20多个城市明确提出发展具身智能产业。其中,以北京、上海、深圳、杭州为代表的一线城市基于自身技术研发底蕴、产业集群及供应链生态资源等优势,在具身智能机器人领域走在全国前列。其中,“技术创新”与“场景应用落地”已成为多地政策共同支持的重点方向。


2025年,多个省市出台了围绕具身智能、机器人、大模型训练数据等相关的产业政策,将“数采工厂”“数据采集基地”等内容纳入当年科技创新与产业落地重点。一些地方结合本地制造业与高科技企业集聚优势,打造面向机器人感知、操作、交互等场景的真实数据采集平台,旨在解决行业长期存在的数据稀缺与数据孤岛问题。例如,帕西尼已于2025年在天津建立全球规模最大、数据采集体量领先的具身智能数据采集与模型训练基地--帕西尼Super EIDFactory,并将于今年建设覆盖全国华北、华东、华中、西南、华南五大区域的具身智能数据采集工厂集群,以十万平级实景基地、“百亿级”实采数据,破解行业发展难题,全面加速中国乃至全球的具身智能产业跃迁。
与此同时,政策引导也逐步转向对行业健康有序发展的关注。2025年11月,国家发改委已提示需防范重复度高的人形机器人产品“扎堆”上市;2026年3月,我国首个覆盖全产业链、全生命周期的《人形机器人与具身智能标准体系(2026版)》正式发布,标志着产业从鼓励培育阶段迈入规范引导的新周期。
04 具身智能机器人产品在工业场景应用
具身智能机器人产品在B端应用已实现小批量落地。例如在工业领域,新石器无人车、非夕科技、江行智能、斯帝尔等在物流运输、精密装配、巡检、打磨等场景已形成较为标准化的解决方案。

在工业领域,驱动机器人迭代的核心动力,是制造业从大规模流水线向柔性制造的转型。工业制造是当前具身智能机器人最具落地潜力的领域,已在物流仓储、汽车、3C电子、家电、食品包装等行业实现局部替代,典型任务包括注塑、搬运、分拣、物流运输、精密装配(小部件)、巡检、打磨抛光及质检等。其应用优势体现在流程标准化、环境相对可控、需求明确(替代重复性人工或高危岗位)。场景的不确定性及非标化造就任务环境的复杂性:
企业对机器人的需求从执行“单一动作”升级为完成一系列的“复合任务”,例如汽车零部件检测机器人,不仅要识别零件表面缺陷,还需自主判断缺陷类型、记录数据并触发后续的分拣动作,这要求机器人具备“感知-决策-执行”的闭环能力;智能仓储中的AGV机器人,需应对货架位置临时调整、人员穿梭、货物包装规格不一等突发状况。而传统工业机器人仅限于“能动”;此外,3C、精密器械等领域的制造业普遍采用小批量、多批次的生产模式,例如手机厂商可能每月需切换多种机型的组装任务,每种机型的零件布局、装配顺序均存在差异,传统机器人的“固定编程程序”难以适配。生产环境不再高度可控,而是包含更多动态变量。
(一)注塑:从实验室走向产线验证,迈向自主决策、柔性协同
注塑场景的工业自动化已形成覆盖全流程的设备体系,包括机械手、6轴关节机器人等取件设备,真空上料机、中央供料系统等原料处理设备,以及自动削浇口机、视觉检测系统等辅助加工、检测与物流设备。这些设备凭借重复定位精度、毫秒级响应速度等技术优势,实现了注塑件取出、原料处理、温度控制、质量检测到成品转运的自动化衔接,支撑了行业规模化生产需求。
但在实际应用中,受制于注塑场景“多品种、小批量、高精度、强周期”的特征,以及自身设计逻辑,上述工业自动化设备难以完全适配行业特性:
柔性不足:换产需重新编程、更换夹具,耗时久且成本高,对异形件、变形件等非标准化工件的适配性差,不同品牌设备接口不统一也增加了集成难度;
复杂工艺环节覆盖不全:模内嵌件植入、毛刺清理等工序仍依赖人工,模具粘料等突发异常需人工干预,造成停机损失;
感知与决策能力薄弱:缺乏3D视觉和力觉反馈,仅能执行预设程序,无法应对环境变化与生产波动,且设备间数据孤岛严重,难以实现全流程质量追溯与预测性维护;
而具身智能机器人可以通过自主感知、决策与执行能力,精准破解传统设备的痛点,与注塑行业特征形成高度契合。在柔性生产方面,其搭载的3D视觉+力控系统可自主识别工件类型、适配抓取策略,无需更换夹具即可兼容多数产品,将换产时间缩短,一台设备即可服务多台不同规格的注塑机;
在工艺覆盖上,能实现智能化码垛与摆盘工艺,集成产品质量检测与缺陷识别功能形成全流程无人化闭环,减少人工干预,提升作业效率;
在智能化升级上,AI视觉检测精度进一步提升,可动态优化取件路径与工艺参数,结合振动、温度数据实现预测性维护,有效降低维护成本;
同时,通过安全传感器与自主避障算法实现人机同区域协作,简易编程与远程运维模式也降低了对专业人员的依赖,提升生产灵活性与运营效率。
(二)搬运/上下料:最优先、最有望实现商业化的场景之一
从需求侧来看,相比传统自动化产线,许多搬运和上下料场景具有非标化、柔性化的特点,例如离散型工站的来料、半成品搬运,是传统工业机器人难以覆盖的领域。而无人叉车、AMR、复合型机器人(AGV等移动底盘+机械臂)等专用机器人可以精准适配此类场景。此外,人形机器人(通用机器人)也具备填补传统自动化难以覆盖的流水线空白,例如在汽车产线物料搬运、物流仓储搬箱等搬运场景中,越疆的Atom人形机器人可充当“全能工人”,在多个工位间灵活走动、联动设备。
调研显示,在具身智能机器人的落地探索中,搬运/上下料也被普遍认为是最优先、最有望实现商业化的场景之一。因为该场景的任务相对简单和结构化,多为从A点到B点的移动和物料抓放拿取,作业空间可控性较强,技术挑战低于精密装配等复杂操作。此外,机器人在该场景的应用可替代重复性高、劳动强度大的人工搬运岗位。
实际作业中,智元机器人、优必选、逐际动力等企业普遍将其作为具身智能能力的“试金石”,通过此类场景打磨机器人的移动、导航、基础抓取等核心能力,并积累宝贵的真机运行数据。
具身智能机器人在搬运/上下料场景中的高效运作依赖于多模态感知融合、智能导航与移动能力及先进算法模型等创新技术的组合。
通过视觉系统实现初步定位,并结合力触觉与视触觉传感器在接触过程中实时感知物体形变及判断夹空或滑移状态,从而实现自适应调力以保障抓取可靠性;同时,采用移动底盘与机械臂集成的复合型机器人架构,融合传统SLAM定位与多模态大模型语义理解的导航技术,显著提升路径规划的智能性与复杂环境适应能力;在算法层面,VLA模型有效支撑短期任务执行效率,通过”抓取、移动、递交”等任务的闭环执行,系统性地实现了从感知到决策再到执行的全流程自动化,使机器人在工业领域的物流仓储场景中任务成功率得到提升,为具身智能机器人在非结构化环境中的规模化落地提供了可复制的技术范式。
(三)物流运输:从试点探索阶段迈入真正的规模化商业落地
相比传统有人驾驶的物流车辆,无人物流车在运营连续性、效率提升以及人力成本节约上潜力显著。无人物流车是一种基于自动驾驶技术的智能运输工具,通过激光雷达、摄像头与高精度地图感知环境,依托人工智能算法实现货物全流程无人化配送的自动化系统。其以自主导航、动态避障和集群调度为核心能力,覆盖仓储分拣、干线运输及末端配送等物流环节,旨在提升效率并降低人力成本。
从技术路径来看,无人物流车在感知系统上形成了不同的方案选择:
一些车型采用以视觉为主、激光雷达辅助感知的方案,此方案成本相对较低,更适合对价格敏感的规模化应用场景;另一种则是激光雷达、视觉与毫米波雷达相结合的多传感器冗余架构,通过传感器融合确保在复杂环境下也能实现高可靠性的感知与避障,以满足更高安全性和复杂路况的要求。此外,不同厂商也会根据其技术积累和产品定位,在算力平台、决策算法以及车辆底盘控制等方面形成自身的特点,以适应从低速封闭场景到开放道路等不同层级的应用需求。
(四)分拣:从「结构化」迈向「非结构化」的关键场景
工业领域的分拣场景是具身智能机器人在工业领域探索和落地的重要场景之一。分拣场景的任务明确,需从A点识别并抓取物品,放置到B点,但物品形态、材质、堆叠方式等因素导致其作业环境复杂多样,与搬运/上下料场景相比,延伸出的“识别”过程带来任务完成的复杂度。此外,分拣场景也正从“固定工位分拣”走向“移动分拣”,复合机器人(移动底盘+机械臂/灵巧手)成为主流形态,实现“货到人”或跨工位、跨楼层的柔性作业。
当前企业正通过提升感知能力、优化抓取算法、结合移动底盘等方式,从传统的、高度结构化的分拣,逐步向非结构化、小批量、多品种的柔性分拣渗透。其成功的关键在于在效率、成本、可靠性上找到优于传统自动化或人工的平衡点,并能够快速适配不断变化的产线需求。
在分拣场景中,准确的物料定位、多模态感知技术和灵巧操作的末端执行器是实现高效柔性分拣的关键。
首先,通过视觉(2D/3D相机)进行初步的目标识别和粗略定位。其次,在接触时感知物体材质(软/硬)、形变、判断是否夹空、有无滑移,实现自适应调力,达到“既不掉落又不挤坏”的效果(对于软包、异形物尤为重要),可以补偿视觉定位的偏差;灵巧手等末端执行器则需要根据不同物体的形状、大小和材质自适应调整分拣时的抓取姿态和力度;此外,在仓储或大型车间内,也需要融合SLAM、视觉导航等技术实现分拣后的自主移动和避障。
国内创新企业纷纷在触觉及末端执行器方向进行布局,坤维科技、他山科技、戴盟机器人、帕西尼等厂商的相关产品在分拣场景均对应有解决方案。其中,戴盟机器人自研的视触觉传感器,可以有效解决视觉盲区问题,以高频率多模态的触觉信息,实现对物体的智能感知,赋能自适应调整。因时机器人的灵巧手则被集成到机器人末端,应用于汽车厂、家电厂等场景的零件挑选、分类、拿取放置等任务;灵心巧手的高自由度灵巧手凭借侧摆、旋转等自由度可适配3C产线的自适应分拣,降低客户切换成本。
(五)精密装配:对高精度工艺要求极高且最难攻克的场景之一
在搬运/上下料、物流运输、分拣等场景之后,精密装配成为智能机器人向更高精度、更复杂场景探索的关键阵地。精密装配的任务链条较分拣场景更长、精度要求更高(毫米级别,甚至需要亚毫米级),尤其在3C电子、汽车、半导体等产线,涉及抓取、对准、插入、拧紧等多步骤协同,对机器人的感知、力控、一致性和手眼协调能力要求极高。
具身智能技术在精密装配场景中的应用以高精度感知与视觉引导为核心基础,通过3D视觉定位、高精度力控及多模态融合感知技术,实现对复杂装配环境与微小零件的精准识别与位姿估计。例如,思灵机器人通过高达0.5N的机械臂力控精度和0.05mm的重复定位精度可完成发动机气门、电子连接器得精密装配。在此基础上,灵巧操作与执行能力,特别是多指灵巧手的精细化操控,保障了机器人能够对电子元件、光学镜片等细小易损零件完成稳定、柔顺的抓取,并进行旋转与按压等复杂装配动作。例如,帕西尼所自研的多维触觉双模态灵巧手与多维触觉人形机器人广泛应用于汽车制造、精密装配等长序列复杂工业自动化场景。同时,为适应人机混合作业环境,系统需具备智能的人机协作与交互能力,例如准确识别并理解人类操作意图,并实现动态、安全的避让,确保在人工干预区域内的协同作业流畅与安全。
这三层技术能力相互协同,才可构成支撑机器人在高精度、高柔性装配场景中自主可靠作业的技术闭环。
(六)巡检:藉由群体智能系统实现鲁棒性,成功落地较为标准化的行业解决方案
巡检是当前具身智能机器人已实现商业化落地并形成明确需求的核心场景之一,尤其是轮式、四足及复合机器人等本体形态,主要聚焦于能源电力、轨道交通、工业制造等对安全、效率有高诉求的B端领域。巡检场景的任务边界清晰,例如检查设备仪表读数、识别异常发热、监测环境泄漏等,目标明确且易于量化;作业环境也相对可控,工业场景(如工厂、电站、管道)或基础设施(如地铁隧道、桥梁)的空间布局相对稳定,便于机器人建图、导航与长期适应。
在电力能源巡检场景,智能机器人可替代人工进行设备外观检查、仪表读数(如:油温表、油位表)、红外测温、局放检测、异物识别等。可覆盖室内外,适应草地、台阶等复杂地形,实现无人化、常态化巡检;在列车(地铁、高铁、货车)巡检场景,机器人沿轨道自主移动,对车底、车侧进行闸瓦磨损、零部件缺失、渗漏油等高精度视觉检测,轮廓测量,声纹异常检测等;此外,在化工等防爆场景巡检中,机器人可有效替代人工对设备、环境进行日常监测巡查,体现出极强刚需性。
具身智能机器人在巡检场景中的高效运行,依赖于一系列关键技术的协同支撑。首先,通过多传感器融合技术,集成20/3D视觉相机、红外热成像仪、超声波传感器、声纹传感器及局放检测仪等,实现多维度、高精度的数据采集,支持螺丝松动、设备过热等毫米级缺陷识别;其次,在GPS拒止的室内或复杂环境中,机器人借助SLAM导航技术并结合VLM(视觉语言模型)语义导航的方案,实现智能路径规划与动态避障;同时,边缘计算与实时分析能力在机器人端或站端部署算力,完成图像识别、缺陷检测等AI处理,满足低时延与数据安全要求,该技术尤其适用于电网内网环境;机械臂操作技术使机器人从巡检感知延伸至简单操作,如转动阀门、按下按钮,实现“巡检+简单维修”的闭环;
除此之外,巡检场景对于机器人群体智能协同作业的诉求也较为显著。例如,优艾智合等头部企业推出了“一脑多态”架构支持单一智能中枢控制千台不同形态机器人协同作业,为电站、矿山等大规模无人化系统奠定基础。最后,5G-A通信凭借毫秒级低时延、大上行带宽和高可靠性,可以保障超高清视频实时回传与远程精准操控,成为解锁机器人规模化应用的关键神经网络。
这些技术共同构成了具身智能机器人在巡检场景中从数据采集、自主行动到智能决策与协同作业的全链路支撑体系。
(七)打磨:在通用性与精细打磨间达成新的平衡
在工业领域,打磨可分为磨削、抛光、去毛刺三大类。人工打磨通用性强但效率低、质量不稳,易出现不均匀、过磨或漏磨。同时打磨作业粉尘多、噪音大、振动强,对工人健康损害大,存在“招工难”问题。磨床效率高、精度高但通用性差,难以实现诸如工艺品、复杂曲面工件等小批量、多品种的定制化打磨需求;而智能机器人在打磨场景的落地应用,不仅可替代高危劳动,解决招工痛点,也能保证产品前后一致性,也有望在生产线中适应柔性生产需求,快速调试定制化打磨方案。长期来看,智能机器人可减少工伤、废品率及培训成本,提高设备利用率。
当前,具身智能机器人在打磨场景主要面向汽车与新能源、航空航天与军工和高端装备等方向。其中,新能源汽车结构件、电池包外壳、铝合金轻量化部件、风电叶片的表面打磨与抛光是重点应用行业。而在航空航天与军工领域,飞机结构件、发动机叶片、火箭、导弹壳体等打磨对尺寸精度和表面光洁度要求极为严苛,技术实现难度较高。
在产品形态上,目前智能机器人在打磨场景仍以专用机器人(例如,固定工位的工业机器人形态,单臂或双臂配置)为主,用于处理95%以上的主要打磨任务,侧重于高效率和稳定性;而通用机器人(例如,人形机器人或轮式/多足移动机器人)则作为补充,用于处理工业机器人难以进入的狭小空间、复杂姿态或对节拍要求不高的工作。
在技术路径上,单纯依赖视觉无法满足工业打磨场景的精度要求。需构建融合“脑-手-眼”协同的多模态能力系统,“脑”指代大小脑在分析决策层与运控路径规划方面的协同,替代传统预先导入工件数模的环节,实现端到端的自主作业;“手”更多指代通过精细力控模拟达到工匠手感,实现精准力控。“眼”则是采用3D视觉技术自主识别异形工件、判断打磨区域、规划路径。此外,声觉(通过声音判断材料与磨料的交互状态)的加入也可作为算法训练与模型能力优化的辅助。根据调研,在汽车、军工等领域的打磨场景,斯帝尔提供全栈自研的软硬件一体化解决方案;和意精工则提供免编程的自主轨迹规划软件平台,通过3D视觉扫描自动生成打磨路径,大幅降低自动化部署门槛和周期。
(八)质检:仍在验证阶段,瞄准长尾及小批量柔性需求
具身智能机器人在质检场景的应用,目前主要定位于传统固定式、高成本非标自动化光学检测设备(AO)难以覆盖的长尾、小批量、多品种、柔性化质检需求,以及产线中仍需人工参与的复判环节。其发展关键在于持续提升视觉算法的泛化能力、降低部署成本,并深入理解各垂直行业的工艺需求。
同样基于多模态感知融合(视觉、触觉、力控)技术,具身智能机器人在质检场景中的落地需要融合Sim2Real(仿真到现实)技术与AI算法来进行缺陷分类、深度学习和多源信息综合判断,以此实现对工件的高精度、全方位检测。具身在此场景的应用可以有效弥补人工检测易受疲劳、情绪影响及对微小缺陷识别率低的局限性,能够稳定满足电子、半导体等行业对微米级精度与高节奏生产的检测需求,并在高温、有毒、辐射等复杂危险环境中展现出不可替代的应用优势。更重要的是,智能机器人支持100%全检与自动数据记录,形成可追溯的数字档案,便于质量分析、工艺优化与模型能力的提升。
来源:创业邦/智能制造IMS














左右滑动查看更多
▲将我们设为「星标★」才能第一时间收到推送哦


