推广 热搜: 采购方式  甲带  滤芯  气动隔膜泵  带式称重给煤机  减速机型号  无级变速机  链式给煤机  履带  减速机 

【全球行业报告库】2025年中国子宫颈癌诊疗现状白皮书 (附下载)

   日期:2026-04-01 15:35:57     来源:网络整理    作者:本站编辑    评论:0    
【全球行业报告库】2025年中国子宫颈癌诊疗现状白皮书 (附下载)

需要下载报告的朋友,可以扫下方二维码付费成为会员,20+份完整版报告,随意下载,不受限制,报告涵盖全行业。星球针对各行业做了合集系列,合集系列保持更新。客服微信:xat0888

(公众号资源有限,仅能展示部分少数报告,加入星球获取更多精选报告)

专业/及时/全面的行研智库

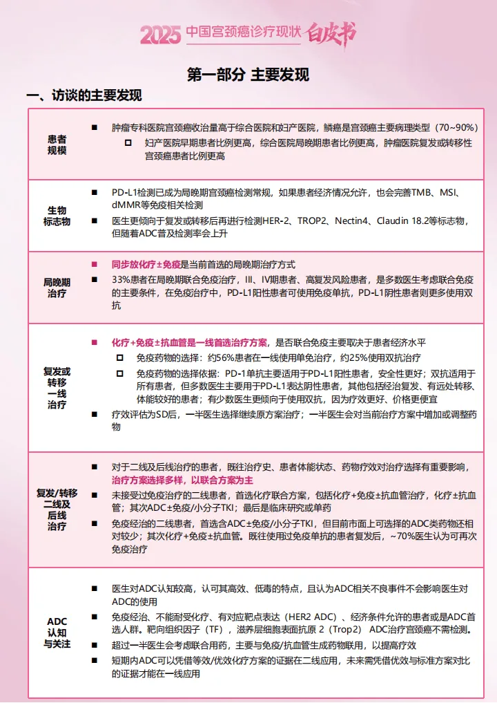
《2025中国宫颈癌诊疗现状白皮书》由中国抗癌协会等机构调研全国300位医师编撰,聚焦我国宫颈癌诊疗现状,尤其关注复发或转移性宫颈癌的系统性治疗,展现了当前诊疗格局、临床痛点与发展趋势。调研显示,我国宫颈癌年新发15.07万例、死亡5.57万例且发病率攀升,鳞癌为主要病理类型,腺癌占比随HPV疫苗普及呈上升趋势,肿瘤专科医院收治患者量及复发/转移患者占比均高于综合医院与妇产医院,一、二线城市集聚更多诊疗资源与复杂病例。

完整版报告已上传至星球,扫下方优惠券加入即可下载所有报告

全球行业报告库让你时刻了解行业现状、市场特征、企业特征、发展环境、竞争格局、发展趋势。

附报告覆盖行业范畴

免责声明:以上报告均系本平台通过公开、合法渠道获得,报告版权归原撰写/发布机构所有,如涉侵权,请联系删除;资料为推荐阅读,仅供参考学习,如对内容存疑,请与原撰写/发布机构联系。

 
打赏
 
更多>同类资讯
0相关评论

推荐图文
推荐资讯
点击排行
网站首页  |  关于我们  |  联系方式  |  使用协议  |  版权隐私  |  网站地图  |  排名推广  |  广告服务  |  积分换礼  |  网站留言  |  RSS订阅  |  违规举报  |  皖ICP备20008326号-18
Powered By DESTOON