关注回复“1”即加入免费报告分享群,每日获取行业研究报告;回复“2023”,获取1000份行业报告合集

内容摘要
依托中国活跃的经济环境,从大健康行业,信息科技行业,新能源行业等领域着手,研究内容覆盖整个行业的发展周期,伴随着行元业中企业的创立,发展,扩张,到企业走向上市及上市后的成熟期,行业研究员探索和评估行业中多变的产业模式,企业的商业模式和运营模式,以专业的视野解读行业的沿革。
报告内容






受篇幅限制,仅为部分报告预览
完整版PDF领取方式
更多报告内容菜单栏
回复暗号
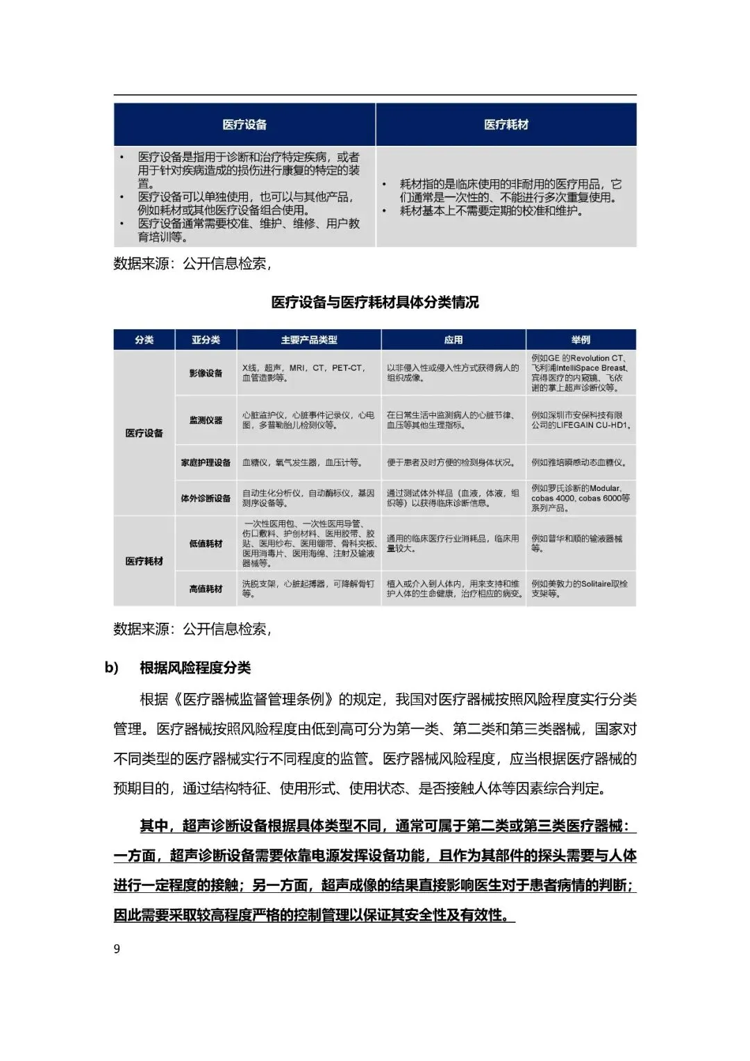
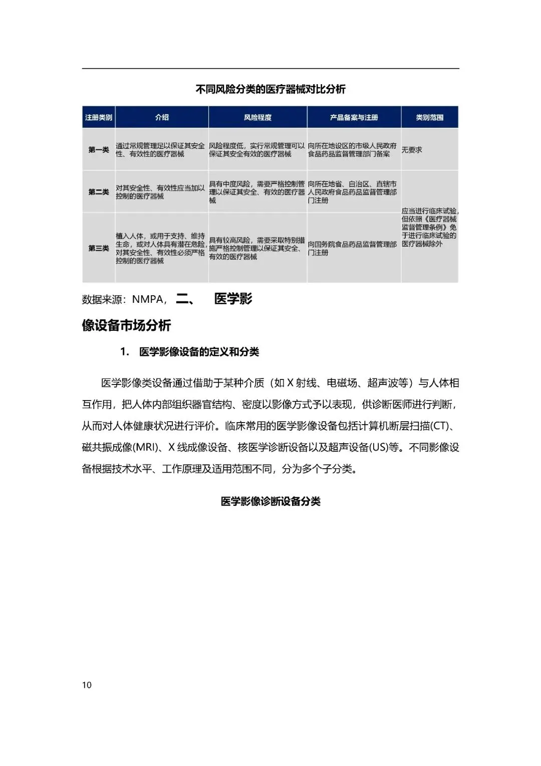
2025年医学影像彩超设备独立市场研究报告-35页
联系助理获取

-------------------------------------------------------------------------
*免责声明:以上报告均为本公众号通过公开、合法渠道获得,报告版权归原撰写/发布机构所有,如涉侵权,请联系删除;本号报告为推荐阅读,仅供参考学习,不构成投资建议。

▼往期回顾▼










点分享

点收藏

点点赞

点在看


