

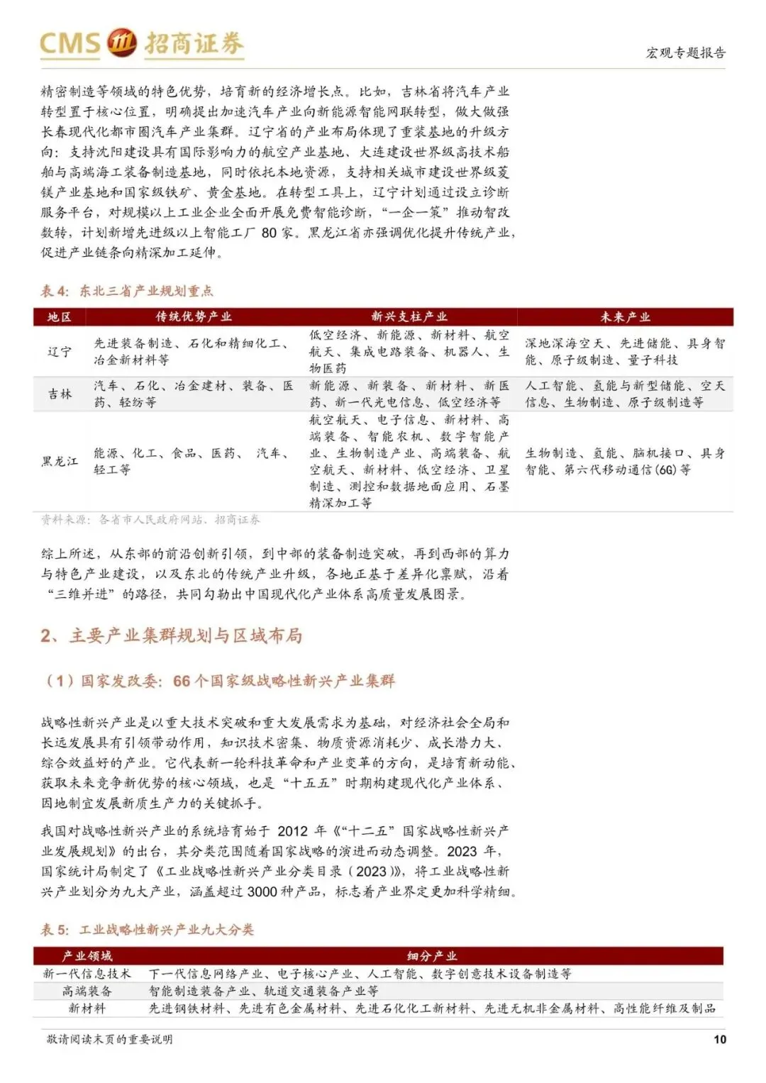
文章摘要
本报告系统梳理“十五五”时期我国各地区产业规划的核心方向、参与主体及
金融支持路径。地方规划在延续中央“建设现代化产业体系”主线的同时,更
强调因地制宜与产业竞争,经济大省普遍将“强产业”置于首要任务。
参与主体呈现国企主导关键环节、民企活力显现、产业链“链主”引领的特征。金融与产业结合则突出以资本市场改革和项目化投资为抓手,推动产业与资本深度融合。
文章内容








文章篇幅有限,仅为部分预览
回复暗号:产业研究专题系列报告之二:规划篇,地方层面“十五五”产业规划与布局-260325-招商证券-41页


*免责声明:以上报告均为本公众号通过公开、合法渠道获得,报告版权归原撰写/发布机构所有,如涉侵权,请联系删除;本号报告为推荐阅读,仅供参考学习,不构成投资建议。
往期推荐












