全球宠物产业黄金十年:从情感经济到智能革命
当宠物护理市场规模以每年8.6%的增速冲向万亿级赛道,这场始于"毛孩子"的消费升级浪潮,正重塑着21世纪人类与动物关系的底层逻辑。
万亿蓝海:数据背后的结构性机遇
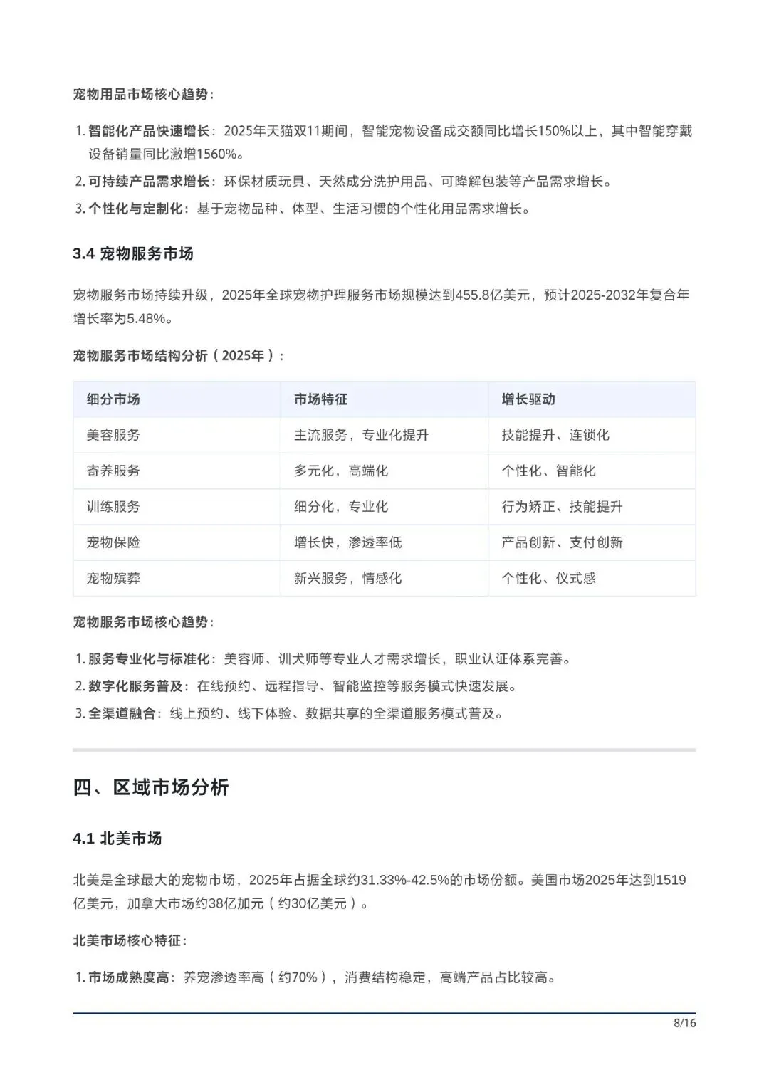
全球宠物护理市场在2025年突破227.8亿美元后,正以双引擎动力加速前行。北美市场以42.5%的份额稳居消费高地,其宠物保险25%的渗透率折射出成熟市场的保障意识。而亚太地区25%-30%的年复合增长率,配合中国三线以下城市18%的消费增速,正在书写新兴市场的逆袭剧本。值得关注的是,智能宠物设备以21.3%的CAGR狂奔,天猫双11成交额暴涨150%的数据,印证了万物互联时代养宠方式的范式转移。
五大核心趋势重构产业生态
情感经济的深度变现
94%的宠物主人将爱宠视为家庭成员,这种情感认同催生了300亿美元级的高端消费市场。美国40%的宠物主购买高端食品,中国1200亿元的下沉市场数据,共同验证了"拟人化消费"的不可逆趋势。
医疗革命的黄金交叉点
8.7%的年均增长率背后,是国产替代与专科化发展的双重机遇。进口医疗产品72%的市场占比正在松动,肿瘤诊疗、骨科细分领域25%的增速,预示着千亿级专科服务市场的爆发窗口。
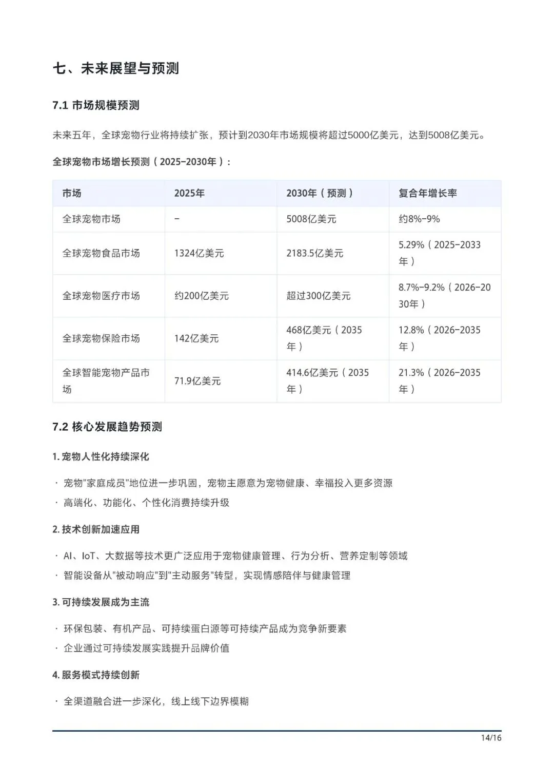
智能设备的指数级进化
从59亿美元到414.6亿美元的十年跃迁,智能喂食器与穿戴设备的渗透率每提升1%,都在重塑养宠体验。AI影像诊断技术将诊疗时间压缩至5分钟,90%的准确率正在改写兽医行业的效率边界。
可持续消费的全球分野
欧盟46.6%的有机食品占比与亚太15%的昆虫蛋白粮市场,揭示着东西方对"绿色养宠"的不同解法。当中国食品巨头双汇、伊利跨界入场,全球供应链的重构已悄然启动。
区域市场的攻守道
玛氏、雀巢普瑞纳等国际巨头虽占据55%份额,但麦富迪、弗列加特等本土品牌借力内容电商,在抖音、小红书等平台实现市占率跃升。这种博弈正衍生出新的商业哲学:全球化与本地化的动态平衡。
风险警示:高速赛道的刹车系统
在光鲜数据背后,隐忧同样显著。全球供应链70%的原料依赖度使行业暴露于贸易波动风险,欧洲严苛的合规标准则为出海品牌设置技术壁垒。数据层面,5008亿与6500亿的市场规模预测差异,暴露出统计口径的混沌地带。而中国1.2%-3%的宠物保险渗透率,既是增长飞轮的起点,也是风险保障体系的短板。
战略十字路口的破局之思
面对这场人类情感与科技的共振,企业需要把握三个关键支点:在智能赛道构建技术护城河,于下沉市场打造"文化+服务"的本地化生态,以及通过可持续创新建立ESG竞争壁垒。当乖宝宠物以52.45亿元营收叩响资本市场大门,当AI诊断技术将医疗响应缩短到5分钟,这场始于猫狗的产业革命,正在验证一个真理——真正的消费升级,永远始于对生命价值的重新定义。

















