干连锁,找世远
导语
为探索餐饮行业降本增效的发展趋势,红餐产业研究院联合艾能节发布了《餐饮降本增效创新策略研究报告2026》。

近年来,餐饮市场已进入存量竞争和阶段性洗牌的关键时期,降本增效成为餐饮企业生存与发展的核心课题。
那么,当下餐饮行业在降本增效方面有哪些新动向?空调节能能否成为餐企降本增效的重要突破口?餐企在执行空调节能策略过程中又会面临哪些挑战?为了探寻这些问题,红餐产业研究院联合艾能节推出了《餐饮降本增效创新策略研究报告2026》。以下为报告的部分内容展示。
01
存量竞争阶段,
餐饮降本增效策略从粗放型转向精细化
近年来,我国餐饮市场在经历了快速增长后,逐渐进入存量竞争阶段。红餐大数据显示,2023—2025年,全国餐饮门店数量呈先升后降再趋于平稳的走势,截至2025年12月,全国餐饮门店数量已超过770万家,同比增长0.31%。

另据企查查数据,2025年全国餐饮企业注册量同比下降14%,但企业存量仍在继续增长。截至2025年12月底,全国餐饮企业存量超过1,600万家,同比增长6.5%。
与此同时,随着市场竞争的日趋白热化和消费者消费观念的愈发谨慎,餐饮各赛道的人均消费均呈下滑趋势。红餐大数据显示,截至2025 年12月,全国餐饮大盘人均消费降至32.88元,较2024年同期下降了3.5个百分点,较2024年1月下降了17.7个百分点。其中,现制饮品、中式正餐、火锅、烧烤、烘焙甜品、西餐和亚洲料理的人均消费在2024年1月至2025年12月的降幅均超过了10%。

从餐饮企业经营层面来看,人工、食材、租金等核心成本持续攀升,企业的利润空间不断被挤压。以人工成本为例,据BOSS直聘,2025年第四季度,餐饮行业厨师与服务员的平均薪酬分别达到6,777元/月和4,884元/月,同比增长6.1%和1.6%。

此外,商铺租金的上涨也进一步加剧了企业的经营压力。据《2025上半年中国商铺租金指数研究报告》,2025年上半年,全国重点城市百MALL商铺平均租金从2021年的26.84元/平方米/天上涨至27.05元/平方米/天,涨幅为0.67%。
在餐饮市场竞争日益激烈与经营成本不断攀升的双重压力下,餐饮门店的存续周期显著缩短。公开数据显示,2023年餐饮门店生命周期从2019年的24个月缩短至16.9个月。另据《中国餐饮年度观察和大数据2025》,截至2024年底,在2024年退出线上经营的商户中,开店年限不足两年的商户占比达到64.3%,其中开店不足一年的商户占比为27.4%。红餐产业研究院测算,2025年餐饮门店平均存续周期进一步缩短至15个月左右。

当前,餐饮市场已进入存量竞争和阶段性洗牌的关键时期,降本增效成为餐饮企业生存与发展的核心策略。从产业上游供应链到下游餐饮品牌,各方均围绕降本增效发力。

值得注意的是,一些传统粗放的降本手段(如降低食材品质、缩减人力等)容易降低顾客体验与运营质量,导致企业经营陷入恶性循环。在此背景下,餐饮企业积极探寻创新的、稳定长效的增效路径,餐饮降本增效已从“粗暴削减”降本方式转向“精细化”增效模式。
02
空调能耗在运营成本中可优化空间较大,
AI技术助力餐企高效节能
近年来,面对严峻的市场竞争形势,众多餐饮企业纷纷采取提升人力效能、优化供应链、精细化运营以及实施精准营销等多元策略,从前端供应链到后端门店运营的每一个环节中寻找降本增效的方法,以保持自身的竞争力和市场地位。与此同时,还有一些餐饮企业尝试创新型的降本增效策略,如AI空调节能等。
1.门店运营刚性成本占比超过七成,空调节能成餐企降本增效的重要突破口
在餐饮企业的运营成本结构中,食材、人工和房租三大核心支出合计占据了门店总成本的七成以上。其中,食材成本以30%~45%的比例位居首位;人工成本紧随其后,约占20%~30%;而房租成本则占据10%~20%的份额。由于这三项成本具有较强的刚性特征,餐饮企业在寻求降本增效的过程中,其操作空间显得相对有限。

此外,能耗成本与营销成本作为另外两项重要的支出,分别占据了8%~15%和5%~10%的比例。营销成本对于品牌知名度以及渗透力的提升至关重要,不宜轻易缩减。相比之下,能耗成本则成为当前值得深入优化的领域,特别是对于大型连锁餐饮企业而言,若通过精细化管理实现单店1%的节能目标,便能带来较为显著的利润增长。
餐饮门店的能耗成本涵盖水、电、燃气等多个方面,其中电费成本占比最高,节能潜力也是最大的。然而,餐饮门店内的能耗设备种类繁多,且涉及多个不同的应用场景,这就导致了不同设备的节能优化空间存在显著差异。比如,后厨的烹饪与制冷设备关乎出品效率和食品安全,节能空间相对有限;前厅的环境设备(如灯光、空调等)则直接影响消费者体验,特别是灯光设备还承担着门店视觉营销的重要功能,可操作的节能空间相对较小。

因此,空调节能成为门店节能的重点突破方向。据红餐产业研究院不完全统计,空调能耗在餐饮门店能耗中的占比高达40%~60%,尤其在高温的夏季和严寒的冬季,空调能耗占比更高。若能通过合理的优化,则有望实现10%~30%的节能效果,有助于降低餐饮门店的整体能耗成本。
2.人工节能方式面临顾客体验与管理难题,AI空调节能可助力餐企实现高效节能
尽管部分餐饮企业已经意识到空调系统是门店节能的关键,但是传统空调节能方式主要依赖人工,难以兼顾顾客体验和节能成效。
一方面,人工管控空调普遍采用“一刀切”的温度设定和开关操作,不仅节能效果易受限于员工责任心与节能意识水平,还可能会影响不同客流时段的顾客体验;另一方面,这种依赖人工的空调节能模式需店长/员工频繁巡检和手动操作,大幅增加了管理难度。

面对这些难题,部分企业正积极寻求更智能高效的创新型空调节能方案。例如,专注连锁商业空间节能降本、数智化运营的艾能节推出了基于“IoT智能硬件+AI算法+RaaS平台”的AI空调节能方案。该方案可帮助餐饮企业对门店内的空调系统进行实时、动态且分区的个性化调控,不仅减轻了员工在空调管理方面的负担,还能实现单店空调能耗降低15%~30%的显著成效。

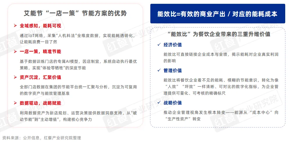
据红餐产业研究院了解,艾能节的这套AI空调节能方案主要由智能硬件、AI算法与RaaS平台构成。其中,智能硬件作为感知与执行层,负责门店多维数据的采集与本地策略的执行;AI算法引擎作为决策层,基于国际标准构建能耗基准值算法、节能策略算法以及预警算法三大核心算法体系;RaaS平台(Results as a Service,节能效果保障平台)则以可量化、可验证、可持续的节能结果为核心交付标准,全面统筹数据汇聚、策略统筹以及效果监测等。三者协同推进,形成“感知—分析—决策—执行—反馈”的完整闭环,并持续迭代升级。
与此同时,鉴于不同品类、不同经营模式的餐饮企业存在差异,艾能节还推出了“一店一策”的定制化节能服务,其针对每家餐饮门店的独特情况,量身定制专属的能耗优化方案,力求最大化提升门店的“能效比”。

此外,借助可量化的“能效比”数据,将能耗从模糊的成本管控转化为清晰的能效管理,使之成为可衡量、可优化、可战略部署的数字资产,助力餐饮企业构建“降本、提效、增利”的数字化运营管理体系。
3.AI空调节能助力粉面品牌单店能耗降低约三成,门店数量在百家以上的连锁品牌年度节能收益可达百万元
目前,已有不少连锁餐饮品牌尝试创新型的AI节能方式,包括中式正餐、米饭快餐、粉面、西式快餐、火锅、烤鱼等赛道。
以刚需属性强的粉面赛道为例。粉面门店是较为典型的快餐型门店,其空调(含排风)系统的能耗占比通常在50%~60%,是单店最大的用电项目。且连锁粉面品牌的门店多采用明档或开放式厨房,后厨长期处于高温高湿环境,迫使空调系统持续高负荷运行,进一步推高了空调系统的能耗占比。

以门店面积在100平方米左右的连锁粉面品牌为例,在空调季(夏季/冬季),其单店空调耗电量可超过200度/日。但在应用艾能节的AI空调节能方案后,可保障不牺牲顾客体验的前提下,实现单店27.8%的能耗降幅,节省电费超1.2万元/年。
由此推算,对于门店数量在100家以上的连锁餐饮品牌,若全面应用AI空调节能方案后,品牌年度节能收益可达百万元。
结语
目前,降本增效仍是整个餐饮行业的大趋势,消费者已步入“既要又要”的新时代——既追求性价比,又注重健康与体验;既要求出餐效率,又要情绪价值。这也导致了传统“砍成本、减配置”的粗放式降本增效策略不再奏效,唯有那些在保障甚至提升顾客体验,又能实现系统性成本优化的餐饮企业,才能在市场中站稳脚跟。因此,餐饮经营者的降本增效思维也需从过去单纯关注“坪效”,升级为统筹“人效、坪效、能效”的综合考量。
END
关于
我们
安徽世远律师事务所连锁加盟业务团队专注于连锁品牌领域法律事务,为企业提供全方位的法律支持。团队主要业务板块如下:
1
特许经营体系搭建及合规化
2
知识产权维权及预警
3
供应链及加盟商管理体系搭建
4
餐饮出海设计方案
5
人力资源管理专项服务等
6
股权、门店合伙
7
税务优化及合规

长按二维码加关注,可随时咨询
业务咨询|分享观点|合作咨询|分享心得
联系电话:15905529234
往期推荐

行业报告|《2025年餐饮行业热门赛道盘点报告》:山野餐饮、漂亮饭出圈,江西小炒、炸鸡等势头猛
行业报告|《茶饮品类发展报告2026》发布:近45万家门店厮杀,茶饮品牌如何突围?
行业报告|《中国连锁加盟商业发展白皮书2026》发布:品招时代,加盟商的投资逻辑正发生“剧变”


