
编者按
近年来由于医保基金的压力增加,中央和地方政府陆续出台相关政策支持与推动健康检测市场的创新,将健康保障的重心向健康管理前移。北大汇丰高龄社会创研所发布的创新健康检测研究报告通过聚焦健康体检、IVD(体外检测)、基因检测、家庭检测和中医检测五个领域,分析总结出健康检测行业未来市场规模巨大,目前已初具雏形。私营上市企业涉足传统健康体检行业,国产IVD品牌抢占市场份额的同时仍在努力缩小与外资企业之间的技术差距,在疫情的作用下基因检测及部分IVD检测项目开始向家庭检测领域延伸,中医检测在政府和中医从业/爱好者的大力推动下得到了为市场验证的机会。我们通过对各领域代表案例的分析预测出三个可能的商机,一是基于体检的延伸服务及健康解决方案,二是为基层公卫赋能或提供附加价值挖掘,三是基于家庭检测的居家智能检测设备及配套服务。总体而言,健康检测领域准入门槛高,但在地域/跨领域方面具有较好的可扩张性。

01
宏观趋势
人口老龄化、慢性病与恶性肿瘤患者的增长进一步加大了我国医保基金的压力,亟需创新健康检测作为解决方案将健康保障的重心向健康管理前移。从2013年起,中央和地方政府陆续出台相关政策支持与推动健康检测市场的创新。而且,近年来逐步提升的国民健康意识也将为今后该市场的发展奠定基础。
▶ 发展健康检测领域能够缓解人口老龄化带来的医保基金负担
近年来,我国医保基金负担不断增加。健康检测能够指导民众提前进行科学的健康管理,以有效缓解今后伴随着人口老龄化而日趋沉重的医保基金压力。
▹ 我国医保基金将面临越来越大的可持续性压力
2018年起连续两年,我国医保基金的支出增速超过收入增速。医保基金运行所面临的可持续压力不断增加。

▹ 我国人口老龄化日趋严峻,进一步加重医保基金的压力
中国人口老龄化规模大且增速快,2019年中国65岁及以上人口占比达12.6%,预计将在2022年进入深度老龄化社会。老龄化进程的加快或将进一步增加对我国医保基金的压力。

资料来源:国家统计局;中商产业研究院《2017年中国人口老龄化现状:65岁以上老年人口占总人口11.4%》;央广网《医保基金支出增速大于收入增速 如何保障可持续运行?》
▶ 健康检测是提早控制慢性病和重大疾病医疗费用支出增加的手段之一
我国慢性病、恶性肿瘤等重大疾病造成的医疗支出不仅是挤压医保基金空间的主要原因,而且也对家庭、社会造成了较大的经济负担。健康检测作为疾病早发现、早干预的手段之一,为后续精准医疗、科学控费提供支持。
▹ 慢性非传染性疾病占据我国医疗费用总支出比重大
慢性非传染性疾病已成为居民的主要疾病负担。2017年卫健委公布的统计数据显示,我国慢性病支出达到了32,441.5亿,占全国年度医疗费用总支出70%以上。

资料来源:《 2017年中国卫生和计划生育统计年鉴》
▹ 重大疾病对家庭造成的治疗及后续康复医疗负担重
1)近年来,重大疾病治疗费用逐年攀升,医疗支出水涨船高。据国家卫生部数据显示,我国人均重大疾病医疗支出已超过10万元,恶性肿瘤平均治疗费用达到15万元。2)除了直接的治疗费用外,重大疾病还会引发看护费、营养费、恢复费用、后续治疗费用等巨额开支,以及长时期的收入损失。据泰康人寿理赔数据统计,恶性肿瘤、心脏病及心脑血管疾病的治疗康复费用平均为35万元、20万元及25万元。3)在我国,通常25种重大疾病治疗及后续康复费用总额约为30万元至50万元不等。
资料来源:《健康中国行动(2019-2030年)》;《重疾险需求井喷险企赔付压力显现》
▶ 国民健康意识的提升进一步唤醒了对健康检测的潜在市场需求
近年来,我国国民健康意识不断提升。新冠疫情的出现进一步提高了消费者对健康的关注度。消费者在医疗健康领域的消费意愿和实际支出呈上升趋势,对通过体检等形式进行健康管理的需求也明显提升。
▹ 我国接受体检的群体逐年递增,尤其在疫情发生,体检消费增量明显
近年来,我国每年接受健康体检人次呈上升趋势。中国体检人数2019年为4.44亿,受疫情影响,人们更加注重身体健康。2020年中国健康体检人次数约为4.64亿人次,同比增长4.5%。
资料来源:《一年4.5亿人次、阿里也掺合进来,体检现在究竟是个怎样的生意?》、《2021-2027年中国健康体检行业市场发展模式及战略咨询研究报告》
▹ 我国消费者在医疗保健领域的消费意愿增长明显,新冠疫情进一步触发了消费者在医疗健康领域的消费需求
根据国家统计局公开数据显示,2018年城乡居民在医疗保健领域的消费支出增长迅速,为同期增长最快。据零点有数的疫情监测数据显示,疫情发生后人们在健康体检、保健养生方面的消费意愿净增长12.8%和12.1%。

资料来源:《2019中国家庭医疗健康消费趋势报告》
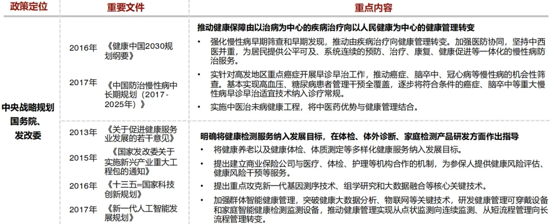
▶ 中央在顶层设计及落地推动层面明确目标及规划
健康中国2030规划提出了我国医疗健康领域由疾病治疗向健康管理转型的战略目标。自2013年起,中央出台了多项政策支持公卫和非公体检发展,鼓励家庭健康检测产品和体外诊断/基因诊断产品研发。

▶ 公卫体检:地方政府支持并落实中央政策
自2013年起,在中央政策的指导下,地方政府在公卫体检方面的投入不断增加。自2019年国家提出通过社区卫生服务中心设置健康小屋帮助居民健康管理后,各地都纷纷开始稳步推进健康智慧小屋建设。

▶ 体外诊断+基因检测:各指导单位细化中央政策,明确研发方向
发改委、科技部等多部委针对中央提出的的研发基因测序等体外诊断设备的要求,发布多份规划文件指导产业解决难点问题,指明具体研发方向,并推动相关计划落地。

02
产业规模
健康检测涵盖面广,规模巨大。传统的健康体检行业预计在2024年将超过3000亿元,新兴的IVD体外检测发展迅速,产品市场在2019年就已超过700亿元,其中分子诊断和POCT是增速最快的两个领域。基因检测在过去几年中,以每年20%左右的速度快速增长,预计2022年就将超过两百亿级的市场规模,其中,消费级基因检测起步晚,但增速快。家庭检测市场目前只有十几亿元的规模,但创新产品不断涌现,市场在稳定增长中。
随着生物科技的不断发展,近年来健康检测领域涌现出很多创新方法,并形成从基础技术开发、检测设备及材料生产、检测数据分析、到检测结果应用的完整生态链。健康检测涵盖不同领域,本调研主要侧重于未来创新趋势较为明显的领域。
▶ 1)健康体检
健康体检主要包括医院或者体检中心提供的各种体检服务,以及因此而派生出来的各种上下游产品和服务。本调研着重聚焦于运用现代科技进行模式创新的领域(如:检前咨询/检后服务/公卫体检相关的创新模式)。
▹ 市场增长稳定迅速,未来5年有可能达到3000亿元的规模
中国健康体检行业起步晚,覆盖率不高,2017年中国体检覆盖率约33%,而美国/日本均达到了73%以上,德国更是超过了95%。近年来,随着健康意识和消费能力的提升,人均医疗保健支出自2000年起大幅增加,个人客户在体检客户结构中的比例逐年增加,市场规模稳步上升。2017年体检人次已突破5亿人次,2018年市场规模超过1500亿元,在2024年预计将超过3000亿元。体检服务目前还是以公立医院为主,但民营机构的比例逐年上升,2019年已达到整体的21.5%。据龙头企业美年年大健康的数据显示,体检的主体需求来自父母体检(约45%)和白领体检(约33%)。[资料来源:艾媒咨询 2018-2019中国体检行业研究与商业投资决策分析报告;前瞻产业研究院/观研天下数据中心/动脉网/华经产业研究院等公开信息整理]
▶ 2)IVD(体外诊断)
体外诊断(In Vitro Diagnosis)指在人体之外,通过实验方法对人体样本(血液、体液、组织等)进行检测而获取临床诊断信息、疾病或机体功能等数据,进而辅助疾病的预防、检测、诊疗、预后以及健康管理的产品和服务。包含生化诊断/免疫诊断/分子诊断/血液诊断/微生物诊断/POCT等。
▹ 生态链的全貌及整体规模
经过多年的发展,国内的体外诊断领域已经形成了较为成熟的产业链,产业链整体目前已形成数千亿元级别的市场规模。

资料来源:第一创业研究所 体外诊断(In Vitro Diagnosis)行业研究(2019年11月)
▹ 产品市场快速增长,2021年市场规模已超过千亿元
随着居民收入水平的提高,对疾病诊断预防及健康管理的需求增强,加上政府的大力支持,近年中国IVD行业发展相当迅速,成为中国医疗卫生体系中发展最快的分支之一,市场增长空间巨大。
中国IVD产品市场过去几年平均增速达到18%,远远超过2018年全球IVD市场增速5.6%(全球规模为684亿美元)。在医疗品质以及技术提升的推动下,中国体外诊断行业飞速发展,目前约有80%的临床疾病诊断依靠体外诊断完成。2019年,中国体外诊断市场规模突破700亿元,保持较高的增长速度。2020年中国IVD市场规模达到890亿,分析认为2021年市场规模已超过千亿[来自:《中国医疗器械蓝皮书(2021)》]。与国外发达国家相比,中国体外诊断人均费用仍然较低,随着政策的不断完善及技术的进步,预计未来中国体外诊断领域产业布局和社会分工将进一步细化,市场规模将不断扩大。[资料来源:2019中国医疗器械蓝皮书,2020年中国体外诊断市场规模及发展趋势分析]
▹ 产品市场细分领域中,免疫诊断/分子诊断/POCT诊断发展最快
IVD产品按检测原理有多个细分领域,其中生化/血液属于比较传统的领域,免疫诊断规模大且发展迅速,而分子诊断/POCT等后起之秀则以每年20%以上的速度快速增长。

资料来源:2020年中国体外诊断市场规模及发展趋势分析;2019年IVD市场格局与机会
免疫诊断:最大,增长较快。1)利用化学发光等技术检测样本中特定的抗原、抗体之间的特异性免疫反应,测定免疫状态、检测各种疾病的诊断方法。2)技术差距大,中低端国产化率高,高端免疫诊断市场为国外巨头垄断。
生化诊断 :传统方法,比例萎缩,增长缓慢。1)利用酶类、糖类等物质在特定条件下发生生物化学反应、物理性质改变,并对变化进行定量测量得出诊断的一类方法。2)国产化程度高,整体技术变革较慢,大品牌恒强,但未来竞争激烈。
分子诊断:精准医疗的基础,增长最快。1)通过检测DNA或RNA的结构和量的变化,及表达功能是否异常,以确定受检者有无基因水平的异常变化进行疾病诊断。2)是精准医疗的技术基础,尚在行业发展初期,我国起步晚但起点高、增速快,未来相当一段时间内仍将保持快速增长。
POCT(Point-of-Care Testing)即时诊断 :全球同步创新增长。1)通过创新实现便捷、快速地在患者身边现场检查并快速取得诊断结果。2)全球范围内都处于发展的初期,我国基本上与国外同时起步,与国外在技术上差异较小,未来将保持快速增长,是国内未来重要发展方向。
血液诊断:1)通过对血液成分进行分析来检测疾病的诊断方法。2)中外有一定技术差距,但不是特别大,国家政策下国产替代将加速。
其他:病理诊断,微生物诊断等。
▹ 服务市场以医疗机构的检验服务为主,增长迅速,2017年已超2200亿元
在IVD产品市场迅速成长的背后,是以医院为主体的医学检验市场的迅速增长。

资料来源:第一创业研究所 体外诊断(In Vitro Diagnosis)行业研究(2019年11月)
医学检验的服务主体为医院的检验科及病理科,以《医疗机构临床检验项目目录》为参考,有1104项普检项目为主,>3000的特检项目为辅。常规检测项目为300-500项(根据医院规模不同),核心检验项目为肿瘤标志物/肝炎/性病/孕检/酶类/脂类/肝功/血糖/血常规/尿常规等。大量的非常规检验项目产生外包需求。2017年国内1.2万家公立医院医疗总收入2.2万亿元,其中检查收入2806亿元。假设体外诊断收入在医院业务中营收占比10-12%,按低值10%保守测算2017年体外诊断服务市场规模2200亿元。从医院结构看,三级、二级、一级(及未定级)医院的检验收入比例约为5:4:1。
▶ 3)基因检测
基因检测包含有科研,临床,消费等多种功能应用场景,本调研着重聚焦于消费级基因检测领域(遗传病/易感基因检测/过敏反应/祖源分析/运动基因/皮肤特质等)。2018-2020年期间,我国基因检测市场规模和基因检测消费者规模都处于稳步增长的阶段。2020年我国基因检测市场规模为158.6亿元,同比增长16.96%;消费者规模高达859万人,相比2019年上升132.79%。2016年至2020年的年复合增长率为20.3%。预计未来中国基因检测市场将持续增长,2022年其市场规模预计将进一步增至231亿元。
▹ 中国的基因检测产业需求大、增长快
我国基因检测产业包括上游的设备研发、仪器耗材生产,中游的基因检测和数据服务,以及下游的终端应用。其中应用市场以临床检测为主,科研服务作为生命科学研究的刚需依旧稳步增长。肿瘤检测、产前筛查等需求的增加将带来整体应用市场空间的增长。
基因检测产业链下游主要分为科研级、临床级和消费级三个应用场景。据统计,2018年我国的基因检测的应用领域主要为肿瘤诊断与治疗,占比60%,其次为科研服务,占25%,接着为生育健康和其他,分别占比10%和5%。
据统计,恶性肿瘤死亡居我国居民死因首位,占全部死因的23.91%。我国每年癌症发病人数约392.9万,且有增长趋势,2017年新增病例504万。肿瘤筛查市场仍将持续增长。
据相关预测,每年出生的缺陷新生儿约90万人。随着二胎政策的实施,我国将有9000万女性可以生二胎,其中60%的女性年龄在35岁及以上,高龄产妇的增加也将带动产前筛查市场的增长。[资料来源:2019年我国基因检测市场发展现状及趋势分析,2018中国基因测序产业演进及投资价值研究,2019年中国最新癌症报告]
▹ 中国消费级基因市场处于观察期,预计2022年将达到7亿元的规模
中国的消费级基因市场起步较晚,整体规模较小,但近两年用户规模增长较快,以健康和美为主要诉求。随着技术的发展、用户认知的提升和健康消费支出的增长,市场将在有限范围内迅速扩大。
美国的消费级基因市场始于九十年代初,在临床验证、成本压缩和销售额上均出现突破性成果,2019年用户规模达2650万人,渗透率达8.1%。相较而言,中国的消费基因市场始于2013年,但技术发展迅速,用户规模增长较快,目前市场阶段仅落后美国3-5年。
当前的检测技术以可标准化、易规模化的基因芯片为主。近年来测序技术的迭代发展使得成本降低,受到企业和资本追捧,未来结合AI、5G、云计算等外围技术,将有助于促进行业发展。
中国的消费基因市场以健康类为主。据统计,2019年中国城镇居民的人均医疗保健消费支出约为2283元,且2015-2019年间平均增长率不低于8%,健康风险、遗传病等基因检测服务是消费者的关注重点。2020年中国消费级基因检测服务市场规模达到6850万美元,自2016年至2020年的年复合增长率为31.0%。预计2022年中国消费级基因检测服务市场规模将达到7亿元。[资料来源:2019年消费基因检测行业白皮书,国家统计局,2019年中国医疗保健市场分析报告-行业深度分析与发展动向研究,深度访谈]
▶ 4)家庭检测
消费者通常可自行购买的各种家用健康生理指标检测设备和服务(包括除了基因检测以外的体外诊断产品/服务,含IVD消费级服务)本调研着重聚焦于有先进智能创新功能的家庭检测解决方案。
▹ 中国家庭检测市场增长平稳,预计2024年血糖以外检测市场将达到37亿元规模
中国家庭检测市场除了血糖检测产品外,妊娠/HIV类检测产品也在不断增长。随着老龄化加剧和健康需求的增长,以及家用POCT设备/智能检测等创新产品不断涌现,整体市场将稳定持续扩大。
2020年,我国血糖POCT检测市场规模6.62亿美元,较2019年上升20.15%。随着人们健康意识的增强和医保政策的完善,这部分市场的增速将非常可观,市场前景十分广阔。2017年中国的POCT市场规模为79亿元。有报告显示,2017年全球自检产品和专业产品市场占比约为1:5(非血糖)。按此比例推算2017年家庭用POCT(非血糖)市场规模为13亿元。根据2020-2024年中国POCT整体市场规模,按上述逻辑推算家用(非血糖)市场在2024年将达到37亿元的规模。
国内家庭健康自检消费市场前三类为三高检测、优生优育检测和艾滋病自我检测。2019年数据显示,我国每小时约有400个HIV自检试剂在电商平台售出。2018年全球妊娠类产品市场规模约为22.75亿元(3.5亿美元),整体增速缓慢,市场趋于饱和。但随着国内二胎政策开放,妊娠类产品的需求也在不断上升。

资料来源:中国分子诊断行业市场前瞻与投资战略规划分析报告,2018-2019家庭健康自检消费大数据指数,2018年POCT行业深度报告
▶ 5)中医检测
将中医的望闻问切理论标准化,形成一套关于人体体质类型及身体状态等的检测工具,并基于检测结果,进一步地提供相关的服务或产品。(非本调研重点领域,但覆盖基本信息收集)
▹ 鱼龙混杂、争议不断,在细分市场中蹒跚前行的中医体质检测体系
独立于现代实证医学之外的中医体系,在东亚/东南亚等地区有着广泛群众基础。随着中医体质研究和应用的市场化探索被激活,具前瞻意识的中医行业从业者和中医爱好者,正尝试把中医的经验性结论和体质辨识技术通过智能化的方式加以实现,并通过互联网进行传播推广。
目前国内使用中医体质辨识仪的机构约8000余家,中医医疗机构约78.7%,非医疗机构占21.3%(包括学校、企业、保健馆、素食馆等)。2016年,中医体质产业市场规模达到7.8亿,中医体制保健食品、中医体质医疗设备等行业潜力巨大。中医理论中混杂着大量巫学、神学的内容,参与中医体质检测的企业也良莠不齐。既有很多专业性很强的创业型企业,也存在大量浑水摸鱼的投机行为。

资料来源:尚普咨询调研报告、公开资料整理
03
市场现状
健康检测领域中,健康体检是发展最为成熟的产业,虽然公立体系仍然占据80%的市场份额,但私营连锁机构发展迅速,并出现上市龙头企业,并往生态链上下游延伸。互联网体检平台也出现不少创业公司,但受限较多,规模化比较有挑战。随着国家对公卫的不断重视及新冠疫情影响,公卫体检也出现了更多的创新模式和机会,不少大公司跨界涉足该领域。IVD行业目前数量众多,龙头企业以外资为主,内资企业也在迅速崛起。由于技术更新迭代迅速,加上国家在医药器械领域实施集中采购的趋势,未来将面临优胜劣汰的竞争场面。消费级基因检测领域起步晚,发展迅速,但单独的市场空间还很小,企业生存需资本支撑和延伸到其他领域。家庭检测是新兴领域,虽然面临认知/支付/医疗机构认可等诸多制约因素,但给用户带来的便利性高,且有较大的往后续健康管理服务延伸的空间,发展潜力大,也出现了不少具有代表性的创新企业。
▶ 1)健康体检
体检服务:已成体系,未来将向智能化/个性化健康管理服务发展
健康体检行业通过近20年的发展,已经有比较成熟的商业模式,以及相当规模的大型连锁企业。虽然仍存在服务和模式单一、收费和品质混乱、增值服务有限等状况,个性化健康服务仍是未来的发展趋势。

互联网体检平台:较为同质化,智能高效增值服务是未来趋势
互联网体检平台分为第三方垂直平台和体检企业自营平台两种类型,各有优劣,存在一定的生存空间,但目前主要价值多集中在体检预约,同质化严重,能否通过智能化提供更多增值服务是未来发展关键。

公卫体检:政策利好趋势强,但创新模式还在初期摸索阶段
公卫体检细分领域至少有4-5百亿级的规模,传统模式效率极为低下,为一体机/体检车等创新模式带来商机。但目前主要依靠政府财政买单,预算有限,未来的商业模式还在初期摸索阶段。

▶ 2)IVD
产品市场外资寡占,国产品牌后来居上,已逐渐逼近半数市场
中国的IVD产品市场目前是一个外资寡占的状态,前5名均为外资,约占6成的市场份额。国产品牌与外资之间的技术差距大,但发展迅速,市场份额已达4成。
从需求角度,北美人均体外诊断费用达到70美元,欧洲人均约20美元,其中瑞士超过50欧元,而中国在2018年人均消费仅为7.1美元,还有较大的上升空间。
从供给角度,IVD市场以国际巨头公司为主,国产厂家后来居上,也逐渐发展壮大,国产替代率机遇较大。罗氏诊断是目前国内市场的绝对龙头,其次是雅培、丹纳赫、西门子和希森美康,CR5达到60%。国产厂家中,迈瑞医疗市场份额稍能与外资企业对抗,美康生物、华大基因、科华生物、安图生物等也逐渐成长为国产企业的龙头。当前国内有57家上市的体外诊断类企业。其中主板上市公司17家,新三板挂牌公司40家。体外诊断类上市公司于2018年收入规模约200亿元,占比推算行业总规模45%左右。我国IVD产业的中低端技术领域已经实现了大部分的国产化,如酶联免疫技术和临床生化诊断技术,而在中高端技术领域,如化学发光检测和POCT方面依然被外资占领多数市场。

资料来源:2019年IVD市场格局与机会:2020年中国体外诊断市场规模及发展趋势分析
各细分领域都有龙头企业,是否能在技术的快速迭代中胜出是竞争关键
IVD领域的技术更新迭代迅速,加上国家对药品/医疗器械的价格控制收紧,未来几年,企业淘汰/合并将加速,龙头企业更有条件通过成熟的经销售后体系加大样本量,实现快速迭代,有更大的胜出概率。

POCT:还在发展初期,但技术迭代迅速,未来发展潜力大
POCT在中国尚在发展初期,整体产业发展水平较低,产品有待转型升级。POCT在IVD市场占比仅为11%,远低于全球水平(38%),但随着技术进步/政策支持/医疗改革,具有巨大的市场增长潜力。

▶ 3)基因检测
消费级基因检测:起步晚,但发展迅速,市场规模有限,企业需要跨域延伸
消费级基因检测行业起步晚,但发展迅速,2014 ~ 2016年间是爆发期,涌现许多创业企业,近几年出现数笔大额融资和领跑企业,但目前单单消费级基因检测市场还难以支撑供给所需的投入,该领域的企业倾向于往家庭健康检测整体以及制药等其他领域延伸,以获得更好的发展空间。

▶ 4)家庭检测
虽有认知/支付/缺乏医疗体系认可等制约,但有较大的延伸和发展空间
家庭健康检测行业发展阶段不均衡,其中血糖检测和孕检发展最成熟,已形成较为完善的产业链。但尿检/便检等其他创新领域发展较为早期,市场渗透率较低,在获得医疗机构认可方面也存在很大断层。

▶ 中医体质检测:内生于中医学体系的体质检测方法,正在被更多人认识并尝试
中医体质辨识体系作为中医现代化一项优秀成果,在中医从业者和爱好者的推动下,正在被越来越多的人了解并体验,基于中医理论开发的一系列身体检测设备,得到了为市场验证的机会。

04
案例分析
在本次调研聚焦的细分领域中,我们看到有3个有长期发展潜力的商机。健康体检由于市场成熟且成长趋势稳定,通过技术及模式创新,实现检前/检中/检后的个性化健康解决方案的提供会是很有潜力的市场。公卫体检领域人口/机构基数庞大,且存在人少事多低效的结构性问题,对技术/模式创新具有强烈的需求。家庭检测领域虽然还很早期,且受到现有医疗体制的制约,但由于其具有的独特优势(便捷/及时/私密等),随着制度/认知/技术的变化,在某些细分领域有可能迎来爆发性发展的机会。
▶ 健康体检——体检服务代表性案例:美年大健康
美年大健康产业集团经过多轮的并购扩张,后来居上抢占国内民营体检市场龙头地位,并以健康体检大数据为入口,向健康管理、中医养生、特色诊疗、康复理疗等大健康专业服务领域纵深发展。

▶ 健康体检——互联网体检平台代表性案例:医通健康
医通健康是以面向企业客户为主的互联网体检平台,汇集了大量的优质公立体检机构。除了提供体检预约的服务,还从从企业角度出发提供综合健康管理平台,获取了6000多家企业客户。

▶ 健康体检——公卫体检代表性案例:众维健康
众维健康通过SAAS平台协助基层卫生机构开展健康档案建档、慢病随访和老年人体检工作,以此积累大量C端基础健康数据,远期通过2C的普惠健康管理产品/服务实现业务闭环。

▶ 消费级基因检测代表性案例:23andMe
23andMe是最早期的消费级基因检测公司之一,主打基于个人基因的健康风险筛查,祖源追溯等服务;后续组件基因大数据库,并与药企,研究机构研究疾病,开发新药,用以提供相关诊疗方案。

▶ 家庭检测代表性案例(偏医疗):诺辉健康
诺辉健康依托自主研发的非侵入性多靶点粪便FIT-DNA联合检测技术,通过2B2C的方式为个人用户提供高发癌症的早期居家自测服务。

▶ 家庭检测代表性案例(偏健康管理):HiPee
HiPee是国内面向消费者的健康智能检测硬件供应商,多产品线、用户导向、快消品思维是其特色

▶ 家庭检测代表性案例:LetsGetChecked(美国)
LetsGetChecked平台将用户与广泛的医疗专业人员联系在一起,并通过个人健康帐户将实验室合作伙伴和后勤支持的全球网络连接在一起。

▶ 我们认为在创新健康检测领域,存在3个潜在商机
健康检测领域受技术驱动,呈现很多的产品/模式创新。从创业机会的角度,我们认为基于巨大健康体检市场的延伸性服务,以及基层公卫赋能,都有较好的机会空间。家庭检测领域还属于很早期的阶段,也受到现有医疗机构天体检体制的制约,但有可能在某些符合其优势的细分领域实现突破性的进展。

备注:IVD产品的生产制造,以及针对医疗的基因检测都有很大的发展机会,但不是本调研的聚焦点,因此不列于本页对潜在商机的评估中
资料来源:北大汇丰高龄社会创研所分析
05
商机评估
创新健康检测领域的潜在商机普遍性地对启动资金要求高,且不易在短期内实现现金流平衡,加之对专业知识要求比较高,因此对小的创业公司来讲准入条件高,不易着手。不过如果能够形成初步的商业模式,在可扩张性上倒是具有较好的潜力,跨地域/跨领域延伸都有一定空间。
▶ 易着手性:创新健康检测领域的商机普遍对资金要求高,不易着手
创新健康检测常常会涉及到较多前期技术开发(硬件/软件/综合解决方案等),且市场本身成熟度不高,因此对启动资金、以及维持到运营平衡所需的前期运营投入的需求高,对初创团队来讲不易着手

资料来源:北大汇丰高龄社会创研所分析
▶ 可扩张性:创新健康检测领域的商机相对具有较高的可扩张性
创新健康检测领域的市场比较有共性,且解决方案中天然会包含不少数字化信息/硬件设备/流程标准化等要素,因此解决方案的可复制性较高,且往健康管理服务延伸的空间也比较大。

资料来源:北大汇丰高龄社会创研所分析
高龄社会创研所
撰稿人:程越、赵宛秋、王珺
联系人:程云(0755-26032270,
chengyun@phbs.pku.edu.cn)
微信编辑:吴佳璇



