
丨扫上图二维码,加入星球下载5K+资料
丨知识、问答与合作,AI行业必备工具
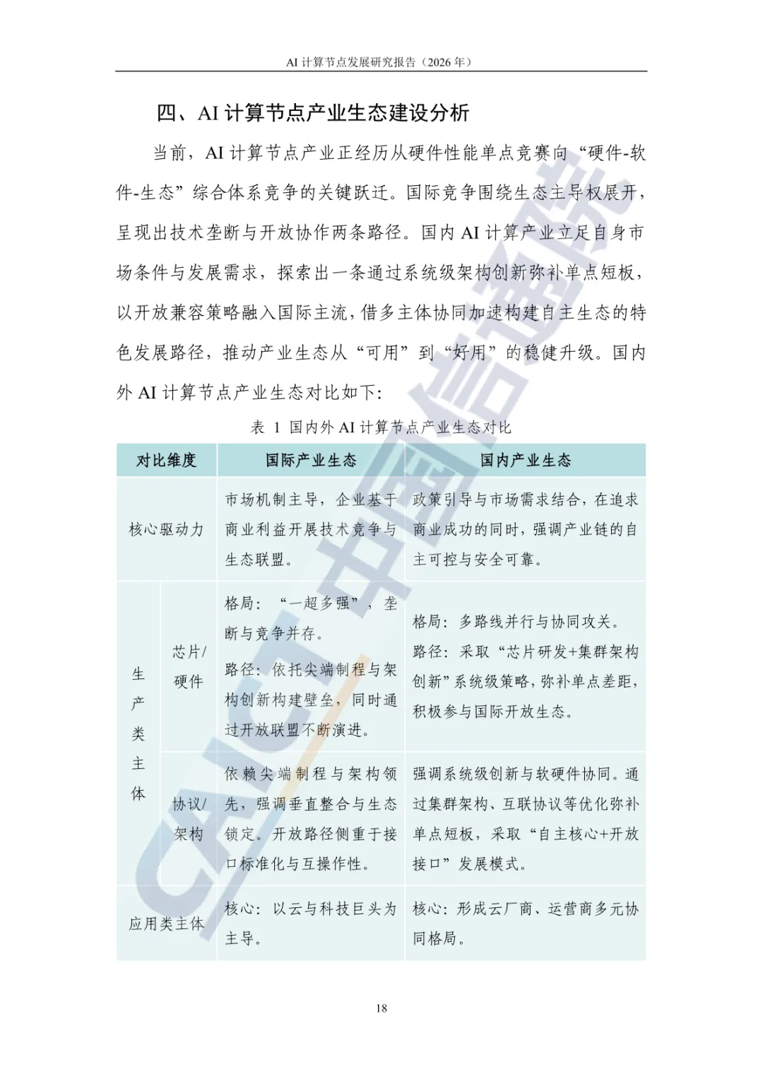
导读:AI 大模型参数规模与训练数据量爆发式增长,推动全球智算需求持续扩大,2025 年全球人工智能服务器市场规模达 1587 亿美元,AI 计算节点作为算力集群核心单元,成为破解算力瓶颈的关键。其以高密集约、高速超宽、高效灵活、高稳可靠为核心特征,通过架构重构与技术创新支撑智能算力高效输出。核心技术聚焦六大方向,节点架构从 “CPU 为中心” 转向 “GPU 互联为中心”,异构计算突破算力密度限制,超低时延网络破解数据传输瓶颈,HBM 与 CXL 技术缓解存储带宽压力,智能调度提升资源利用率,液冷等技术实现绿色低碳供能。应用场景覆盖大模型训练、高并发推理及行业智算,在金融风控、工业质检、能源调度等领域提供定制化算力支撑。产业生态呈现国际技术引领与国内自主创新并行格局,政策持续强化自主可控与协同发展导向。未来技术将向高效互联、高密集成演进,产业聚焦头部引领与生态协同,应用从试点向全域渗透,成为数字经济发展的核心算力底座。
来源:互联网






























往期推荐




今日报告分享
免责声明:本平台只做内容的收集及分享,报告版权归原撰写发布机构所有,AI行业社群通过公开合法渠道整理,如涉及侵权,请联系我们删除,客服:e60086;如对报告内容存疑,请与撰写、发布机构联系。

关注公众号获取更多内容


