
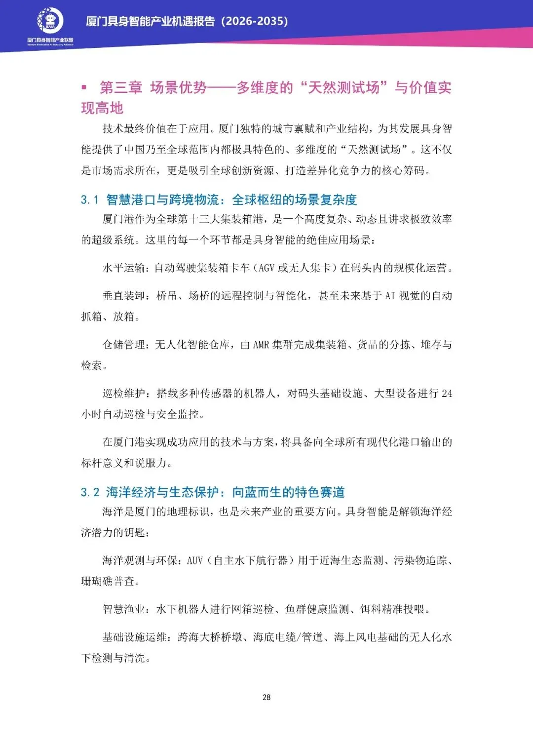
双击手机屏幕,接下来就能更快收到我们的推文信息哦,不再错过迷路。不信你试试~
2026年3月12日,在厦门具身智能产业创新论坛暨厦门具身智能产业联盟成立大会上,《厦门具身智能产业机遇报告(2026-2035)》正式发布。
完整报告下载方式见文末!
报告立足全球视野,深度审视厦门禀赋,提出“应用牵引、生态聚合”的核心理念,锚定六大核心机遇赛道,擘画三阶段十年发展路线图,为厦门在物理智能时代抢占一席之地提供清晰的战略指引。


六大赛道构成一个互为飞轮的产业生态系统:应用层的蓬勃发展(赛道一至五)为核心支撑层(赛道六)提供真实需求和海量数据;支撑层的进步又反哺应用层的创新与迭代。

































































......

上述资料已上传『制造前沿』知识星球
扫描下方二维码
成为会员
搜索关键词『具身智能』
可快速查找下载
更多数字化转型、智能制造、人工智能、人形机器人、低空经济等重点行业最新进展和研究报告仅发布在知识星球上,请扫码下载。



2025全年资料下载
点击下图

推荐” 和 “
” 
素材来源:厦门具身智能产业联盟。本公众号所载文章为本公众号原创或根据网络搜索下载编辑整理,文章版权归原作者所有,仅供读者学习、参考,禁止用于商业用途。因转载众多,无法找到真正来源,如标错来源,或因文中所使用的图片、文字、链接等如有侵权,请联系我们删除,谢谢!


