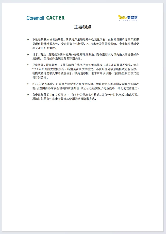
(以下为报告内容节选,文末附下载方式)













来源│奇安信
报告获取方式
重要提示

↓前50名新人,可微信扫码领优惠加入星球↓

免责声明: 我们尊重知识产权、数据隐私,只做内容的收集、整理及分享。报告内容来源于网络,报告版权归原撰写发布机构所有,通过公开合法渠道获得。如涉及侵权,请及时联系我们删除;如对报告内容存疑,请与撰写、发布机构联系。
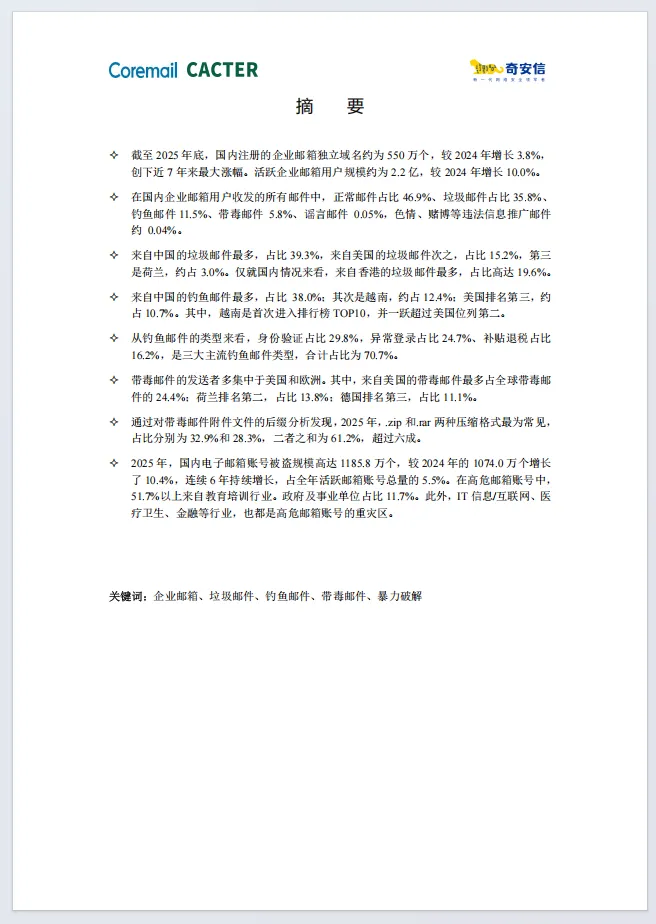
(以下为报告内容节选,文末附下载方式)













来源│奇安信
报告获取方式
重要提示

↓前50名新人,可微信扫码领优惠加入星球↓

免责声明: 我们尊重知识产权、数据隐私,只做内容的收集、整理及分享。报告内容来源于网络,报告版权归原撰写发布机构所有,通过公开合法渠道获得。如涉及侵权,请及时联系我们删除;如对报告内容存疑,请与撰写、发布机构联系。