提示点击上方蓝字订阅↑为职业成长加满油~
【报告内容较多,仅展示部分】文末附干货下载方式
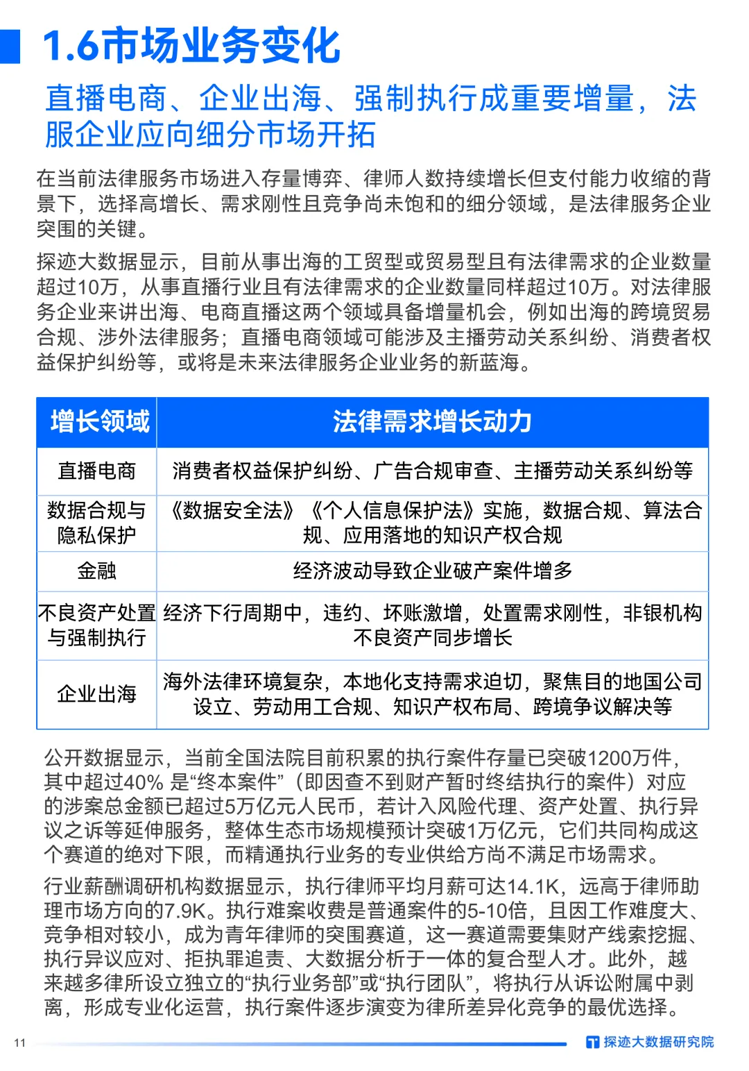
2026年,法律服务行业迎来AI深度入局的结构性变革,行业总规模预计达3540亿元,非诉业务占比升至54%成为主力,市场重心从“事后救济”转向“事前风控+事中赋能”。当前全国法律服务企业超21万家,律师人数预估达90万人,案源竞争愈发激烈,直播电商、企业出海、强制执行成为核心增量赛道,长三角、珠三角是行业核心布局区域。行业呈现头部集中、小微内卷的竞争格局,无论是头部律所还是中小机构,都需依托AI赋能、深耕本地客群或聚焦细分赛道,实现从“办案机器”到“价值共创”的转型,让行业增长从偶然走向必然,其中法律智能体、跨境合规等热门方向持续升温。
1.2026年法律服务行业的核心增量赛道有哪些,核心机遇又在何处?
2026年法律服务行业的核心增量赛道主要是直播电商、企业出海和强制执行这三个领域,数据合规、破产重整、知识产权也属于高增长领域。核心机遇其实很明确,这些增量赛道的需求都很刚性,而且目前竞争还没饱和,就像强制执行领域,相关生态市场规模已经超1万亿元,但专业供给远远不够。另外,有法律需求的出海企业和直播电商企业都超过10万家,涉及跨境合规、主播纠纷等新型需求,算是行业新蓝海。更关键的是,这些增量赛道的单案价值很高,企业付费意愿也强,比如强制执行案件的收费,差不多是普通案件的5到10倍,直播企业对法律服务的价格也不敏感,这对律所来说都是难得的机遇,再加上法院智审系统的推广,也间接带动了相关赛道的需求提升。
2.AI在2026年法律服务行业里,核心落地场景和价值主要体现在哪些方面?
AI在2026年法律服务行业的落地场景很广,覆盖了获客、服务、管理的全流程,不像以前只局限于简单的文书辅助。获客端,AI能精准筛选高价值客群,比如近期立案、有常法咨询需求的客户,还能挖掘短视频评论里的潜在商机,实现人群包智能投放,大大提高拓客的效率和精准度。服务端更是明显,像合同审查、文书起草这类重复性工作,有60%以上都能交给AI完成,还有类案精准推送、企业深度背调,能帮律师延伸专业能力,现在像小威AI+、AlphaGPT这类专业法律AI,还能实现模拟谈案、生成咨询报告,避免通用AI的法条虚构问题。管理端,AI CRM系统能沉淀客户数据,管控销售过程,还能激活老客户需求,减少人员离职带来的飞单风险。整体来看,AI不仅能帮行业降本增效,还能重构效率、延伸律师能力,推动行业从单纯降本转向重塑增长曲线,这也是今年法律科技的核心价值所在。
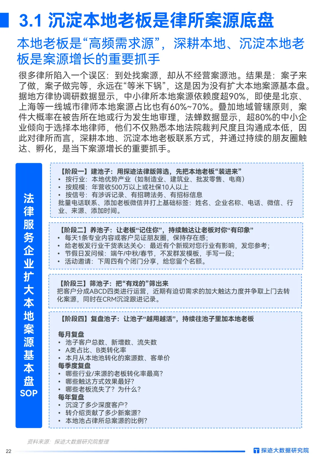
3.面对2026年的行业竞争格局,中小法律服务机构该怎么破局?
2026年中小法律服务机构日子不好过,一边要面对头部律所的降维打击,一边还要应对小微市场的低价内卷,核心破局思路就是深耕本地、聚焦细分、借力AI。中小律所的本地案源依赖度超过90%,与其盲目扩张,不如好好运营本地老板客群,通过建池、养池、筛池、复盘的方式,沉淀高频需求,靠地域优势降低沟通成本。其次要避开全品类竞争,锚定本地的优势产业,比如制造、建筑,或者聚焦本地直播电商、强制执行这类增量细分领域,打造“行业洞察+法律专业”的核心能力,形成差异化优势。最后一定要学会用AI工具,借助专业法律智能体降低获客成本,把重复性工作交给AI,让律师能集中精力做高价值服务,还能靠短视频+AI做低成本获客,打破传统渠道的局限。另外,打造个人IP、深耕执行、知产这类高价值细分业务,也能实现从“办案机器”到“价值共创”的转型,在激烈竞争中站稳脚跟。




















获取报告原文及海量企业数字化转型、大模型应用、新能源行业、碳中和、5G、元宇宙、区块链、智慧城市、短视频、微短剧等热门行业资料,专家PPT......等更多报告及行业方案、行业案例,请至星球:极光智库
【极光智库 | 你的职业成长加速器】 ——专注实战的行业知识共享社区
◆ 为什么选择我们?3大核心价值 ◆
✅ 省时:每日人工精选50+高质量报告
✅ 省钱:1个星球=10个垂直领域资源库(年省3000+订阅费)
✅ 省心:结构化知识库+行业术语词典
? 深度覆盖15+前沿领域:
AI大模型应用 | 企业数字化转型 | 新能源产业链 | 碳中和落地路径
5G+物联网 | 元宇宙商业场景 | 区块链技术 | 智慧城市解决方案
短视频运营指南 | 微短剧行业洞察 | 营销增长方法论...
? 会员专享资源库:
▷ 5000+份行业白皮书/案例集(含未公开内部资料)
▷ 300+套行业方案(商业计划书/可行性报告等)
? 加入我们你将获得:
1. 建立系统的行业认知框架
2. 获取决策支持的底层数据
3. 掌握先人一步的行业动向
▌常见问题解答
Q:适合哪些人加入?
→ 需要行业数据的市场人员 | 寻求转型机会的职场人 | 商业分析从业者 | 创新创业者
Q:资料如何获取?
→ 知识星球App端、网页端均已开放下载功能
让专业情报成为你的职场杠杆 与行业先行者共同进化 ↓↓↓
在星主的不断努力下,每周都会登上活跃星球榜前十,实际上作为一个资料分享的知识星球,意味着星主每天都是顶格在发很多的资料,加入本星球相当于加入10个专业星球!星球各行业资料分类标签见下图


资料领取方式:
本文获取方式:将文章分享至???圈,点击菜单栏“联系我们”,添加小客服领取哦



